FSMSADF::Scenario Class Reference
#include <scenario.h>


Public Member Functions | |
| Scenario (GraphComponent c) | |
| ~Scenario () | |
| Scenario * | create (GraphComponent c) const |
| Scenario * | createCopy (GraphComponent c) const |
| Scenario * | clone (GraphComponent c) const |
| void | constructFromXML (const CNodePtr scenarioNode) |
| void | convertToXML (const CNodePtr scenarioNode) |
| ScenarioGraph * | getScenarioGraph () const |
| void | setScenarioGraph (ScenarioGraph *g) |
| Graph * | getGraph () const |
| ostream & | print (ostream &out) |
Private Attributes | |
| ScenarioGraph * | scenarioGraph |
Friends | |
| ostream & | operator<< (ostream &out, Scenario &s) |
Detailed Description
Scenario Scenario in FSM-based SADF graph
Constructor & Destructor Documentation
| FSMSADF::Scenario::Scenario | ( | GraphComponent | c | ) |
Scenario () Constructor.
Referenced by create(), and createCopy().
| FSMSADF::Scenario::~Scenario | ( | ) |
~Scenario () Destructor.
Member Function Documentation
| Scenario * FSMSADF::Scenario::clone | ( | GraphComponent | c | ) | const |
clone () The function returns a pointer to a newly allocated scenario object. All properties of the scenario are cloned.
References createCopy(), getGraph(), FSMSADF::GraphComponent::getName(), getScenarioGraph(), FSMSADF::Graph::getScenarioGraph(), and setScenarioGraph().
Referenced by FSMSADF::GraphBindingConstraints::clone().

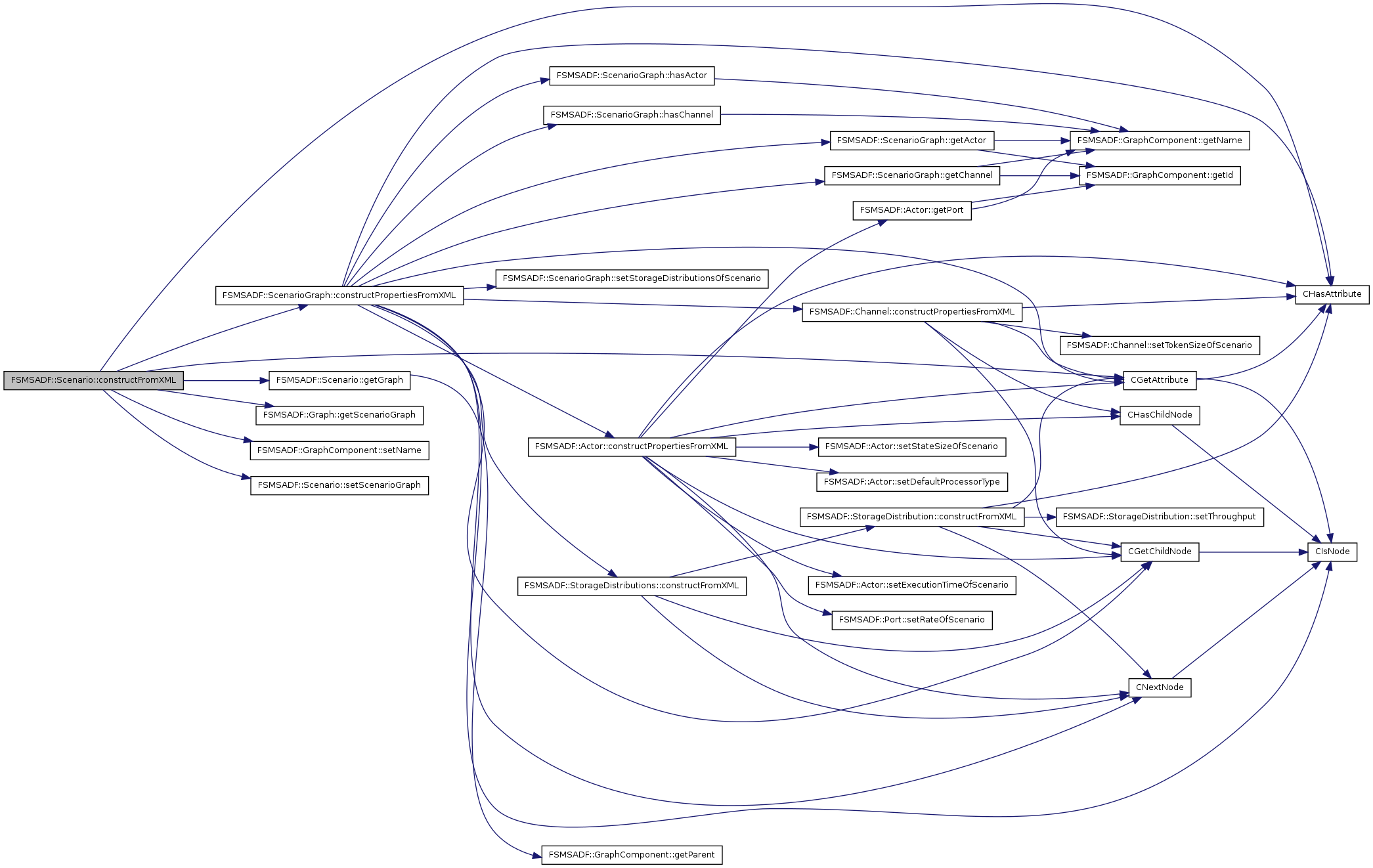
| void FSMSADF::Scenario::constructFromXML | ( | const CNodePtr | scenarioNode | ) |
constructFromXML () The function initializes all actor properties based on the XML data.
References CGetAttribute(), CHasAttribute(), FSMSADF::ScenarioGraph::constructPropertiesFromXML(), getGraph(), FSMSADF::Graph::getScenarioGraph(), FSMSADF::GraphComponent::setName(), and setScenarioGraph().

| void FSMSADF::Scenario::convertToXML | ( | const CNodePtr | scenarioNode | ) |
convertToXML () The function converts all port properties to XML data.
References CAddAttribute(), FSMSADF::ScenarioGraph::convertPropertiesToXML(), FSMSADF::GraphComponent::getName(), and getScenarioGraph().
Referenced by FSMSADF::Graph::convertToXML().

| Scenario * FSMSADF::Scenario::create | ( | GraphComponent | c | ) | const |
create () The function returns a pointer to a newly allocated scenario object.
References Scenario().

| Scenario * FSMSADF::Scenario::createCopy | ( | GraphComponent | c | ) | const |
createCopy () The function returns a pointer to a newly allocated scenario object. The name of the new scenario is equal to the this scenario. However, the scenario graph is not copied. To also initialize the scenario graph, you should use the clone function.
References FSMSADF::GraphComponent::getName(), Scenario(), and FSMSADF::GraphComponent::setName().
Referenced by clone().

| Graph* FSMSADF::Scenario::getGraph | ( | ) | const [inline] |
References FSMSADF::GraphComponent::getParent().
Referenced by clone(), constructFromXML(), and FSMSADF::OutputHTML::getScenarioURL().

| ScenarioGraph* FSMSADF::Scenario::getScenarioGraph | ( | ) | const [inline] |
References scenarioGraph.
Referenced by FSMSADF::ToolAnalyze::analyzeGraph(), FSMSADF::RandomGraph::assignProperties(), FSMSADF::RandomGraph::assignRatesAndInitialTokens(), clone(), FSMSADF::Graph::clone(), FSMSADF::ScenarioBindingConstraints::clone(), FSMSADF::MemoryDimAlgo::computeStorageDist(), FSMSADF::ProcessorBinding::constructFromXML(), FSMSADF::NetworkInterfaceBinding::constructFromXML(), FSMSADF::MemoryBinding::constructFromXML(), FSMSADF::ScenarioBindingConstraints::constructFromXML(), FSMSADF::ConnectionBinding::constructFromXML(), FSMSADF::OutputHTML::convertPlatformBindingToPNG(), convertToXML(), FSMSADF::Graph::convertToXML(), FSMSADF::MemoryDimAlgo::estimateStorageDist(), FSMSADF::BindingAwareGraph::extractActorMapping(), FSMSADF::BindingAwareGraph::extractChannelMapping(), FSMSADF::Graph::extractSDFgraph(), FSMSADF::findAllScenariosOfActor(), FSMSADF::BindingAwareGraph::getScenarioOfScenarioGraph(), FSMSADF::Graph::hasIsolatedScenarios(), FSMSADF::Graph::isolateScenarios(), FSMSADF::PrecedenceGraph::PrecedenceGraph(), print(), FSMSADF::OutputHTML::printPlatformBinding(), FSMSADF::OutputHTML::printPlatformBindings(), FSMSADF::OutputHTML::printScenario(), FSMSADF::EarliestDeadLineFirstScheduling::scheduleScenario(), and FSMSADF::MemoryDimAlgo::selectStorageDist().
| ostream & FSMSADF::Scenario::print | ( | ostream & | out | ) |
print () Print the scenario to the supplied output stream.
References FSMSADF::GraphComponent::getId(), FSMSADF::GraphComponent::getName(), and getScenarioGraph().

| void FSMSADF::Scenario::setScenarioGraph | ( | ScenarioGraph * | g | ) | [inline] |
References scenarioGraph.
Referenced by clone(), constructFromXML(), FSMSADF::Graph::constructFromXML(), FSMSADF::RandomGraph::createScenario(), and FSMSADF::Graph::isolateScenarios().
Friends And Related Function Documentation
| ostream& operator<< | ( | ostream & | out, | |
| Scenario & | s | |||
| ) | [friend] |
Member Data Documentation
ScenarioGraph* FSMSADF::Scenario::scenarioGraph [private] |
Referenced by getScenarioGraph(), and setScenarioGraph().
The documentation for this class was generated from the following files:

