FSMSADF::ToolGenerate Class Reference
#include <sdf3generate.h>


Public Member Functions | |
| virtual void | helpMessage (std::ostream &out) |
| virtual void | generateRandomGraph (CNode *settingsNode, ostream &out) |
| virtual void | initSettings (const CString &modulename, int argc, char **argv) |
| virtual void | postInitSettings (void) |
| virtual void | setDefaults (void) |
| virtual bool | parseCommand (int argc, char **argv, int *arg) |
| virtual bool | checkRequiredSettings (void) |
| virtual void | cleanUp () |
| GenerateSettings * | settings () |
Private Member Functions | |
| void | parseSettingsFile (CString module, CString type) |
Member Function Documentation
| bool ToolGenerate::checkRequiredSettings | ( | void | ) | [virtual] |
Implements FSMSADF::Tool.
| void ToolGenerate::cleanUp | ( | ) | [virtual] |
Reimplemented from FSMSADF::Tool.
References xmlCleanup().
Referenced by main().

| void ToolGenerate::generateRandomGraph | ( | CNode * | settingsNode, | |
| ostream & | out | |||
| ) | [virtual] |
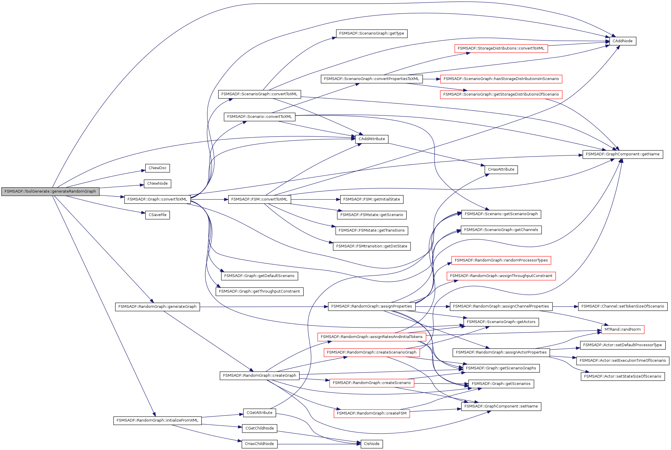
generateRandomGraph () Generate a random graph which is connected, consistent and deadlock-free.
References CAddAttribute(), CAddNode(), CNewDoc(), CNewNode(), FSMSADF::Graph::convertToXML(), CSaveFile(), g, FSMSADF::RandomGraph::generateGraph(), and FSMSADF::RandomGraph::initializeFromXML().
Referenced by main().

| virtual void FSMSADF::ToolGenerate::helpMessage | ( | std::ostream & | out | ) | [virtual] |
| void ToolGenerate::initSettings | ( | const CString & | modulename, | |
| int | argc, | |||
| char ** | argv | |||
| ) | [virtual] |
initSettings () The function initializes the program settings.
Reimplemented from FSMSADF::Tool.
References FSMSADF::Tool::_settings.
Referenced by main().
| bool ToolGenerate::parseCommand | ( | int | argc, | |
| char ** | argv, | |||
| int * | arg | |||
| ) | [virtual] |
Implements FSMSADF::Tool.
References FSMSADF::Settings::outputFile, settings(), and FSMSADF::GenerateSettings::settingsFile.

parseSettingsFile () The function parses all settings from the file.
References CGetAttribute(), CGetChildNode(), CGetRootNode(), CNextNode(), CParseFile(), settings(), and FSMSADF::GenerateSettings::settingsNode.
Referenced by postInitSettings().

| void ToolGenerate::postInitSettings | ( | void | ) | [virtual] |
postInitSettings ()
Reimplemented from FSMSADF::Tool.
References MODULE, parseSettingsFile(), and SETTINGS_TYPE.

| void ToolGenerate::setDefaults | ( | void | ) | [virtual] |
setDefaults () Set all settings at their default value.
Reimplemented from FSMSADF::Tool.
References settings(), and FSMSADF::GenerateSettings::settingsFile.

| GenerateSettings* FSMSADF::ToolGenerate::settings | ( | ) | [inline] |
References FSMSADF::Tool::_settings.
Referenced by main(), parseCommand(), parseSettingsFile(), and setDefaults().
The documentation for this class was generated from the following files:

