FSM::StateStringLabeled::FiniteStateMachine Class Reference
#include <fsm.h>
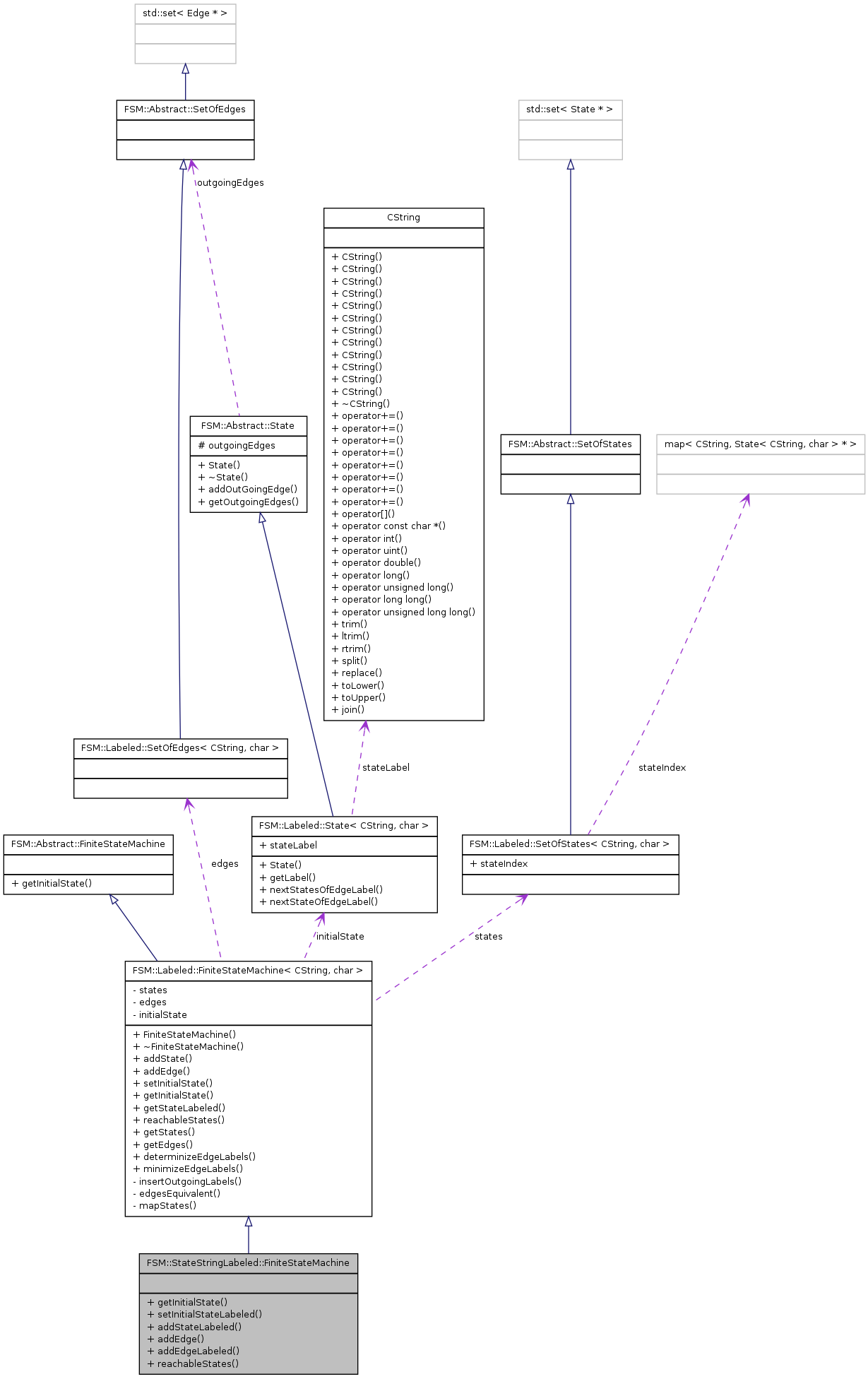
Inheritance diagram for FSM::StateStringLabeled::FiniteStateMachine:

Collaboration diagram for FSM::StateStringLabeled::FiniteStateMachine:

Public Member Functions | |
| State * | getInitialState () |
| void | setInitialStateLabeled (const CString &sl) |
| void | addStateLabeled (const CString &sl) |
| void | addEdge (State *src, State *dst) |
| void | addEdgeLabeled (const CString &src, const CString &dst) |
| SetOfStates * | reachableStates (void) |
Member Function Documentation
| void FSM::StateStringLabeled::FiniteStateMachine::addEdgeLabeled | ( | const CString & | src, | |
| const CString & | dst | |||
| ) |
| void FSM::StateStringLabeled::FiniteStateMachine::addStateLabeled | ( | const CString & | sl | ) |
References FSM::Labeled::FiniteStateMachine< CString, char >::addState().
Here is the call graph for this function:

| State* FSM::StateStringLabeled::FiniteStateMachine::getInitialState | ( | ) | [inline, virtual] |
Reimplemented from FSM::Labeled::FiniteStateMachine< CString, char >.
| SetOfStates * FSM::StateStringLabeled::FiniteStateMachine::reachableStates | ( | void | ) |
Reimplemented from FSM::Labeled::FiniteStateMachine< CString, char >.
| void FSM::StateStringLabeled::FiniteStateMachine::setInitialStateLabeled | ( | const CString & | sl | ) |
The documentation for this class was generated from the following files:

