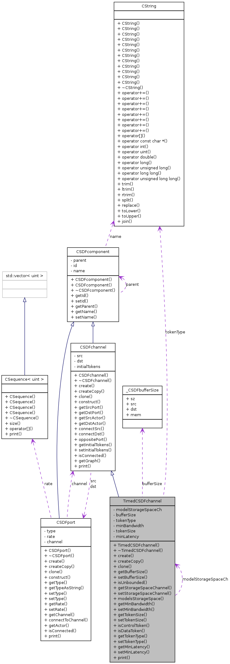
TimedCSDFchannel Class Reference
#include <channel.h>


Detailed Description
TimedCSDFchannel Timed CSDF channel.
Constructor & Destructor Documentation
| TimedCSDFchannel::TimedCSDFchannel | ( | CSDFcomponent & | c | ) |
TimedCSDFchannel () Constructor.
References bufferSize, _CSDFbufferSize::dst, _CSDFbufferSize::mem, minBandwidth, minLatency, _CSDFbufferSize::src, and _CSDFbufferSize::sz.
Referenced by create(), and createCopy().
| TimedCSDFchannel::~TimedCSDFchannel | ( | ) |
~TimedCSDFchannel () Destructor.
Member Function Documentation
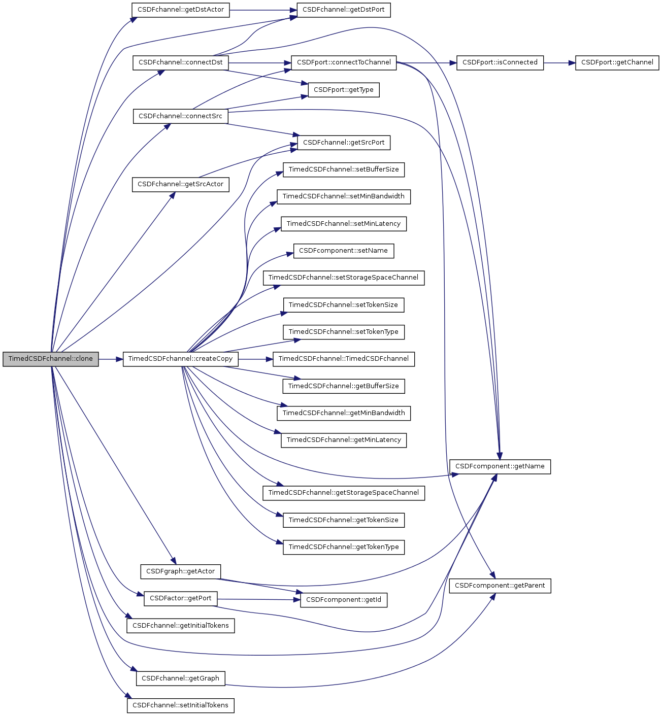
| TimedCSDFchannel * TimedCSDFchannel::clone | ( | CSDFcomponent & | c | ) | const [virtual] |
clone () The function returns a pointer to a newly allocated CSDF channel object. The properties of the object are cloned.
Reimplemented from CSDFchannel.
References CSDFchannel::connectDst(), CSDFchannel::connectSrc(), createCopy(), CSDFgraph::getActor(), CSDFchannel::getDstActor(), CSDFchannel::getDstPort(), CSDFchannel::getGraph(), CSDFchannel::getInitialTokens(), CSDFcomponent::getName(), CSDFactor::getPort(), CSDFchannel::getSrcActor(), CSDFchannel::getSrcPort(), and CSDFchannel::setInitialTokens().

| TimedCSDFchannel * TimedCSDFchannel::create | ( | CSDFcomponent & | c | ) | const [virtual] |
create () The function returns a pointer to a newly allocated CSDF channel object.
Reimplemented from CSDFchannel.
References TimedCSDFchannel().

| TimedCSDFchannel * TimedCSDFchannel::createCopy | ( | CSDFcomponent & | c | ) | const [virtual] |
createCopy () The function returns a pointer to a newly allocated CSDF channel object. The properties of the object are copied.
Reimplemented from CSDFchannel.
References getBufferSize(), getMinBandwidth(), getMinLatency(), CSDFcomponent::getName(), getStorageSpaceChannel(), getTokenSize(), getTokenType(), setBufferSize(), setMinBandwidth(), setMinLatency(), CSDFcomponent::setName(), setStorageSpaceChannel(), setTokenSize(), setTokenType(), and TimedCSDFchannel().
Referenced by clone().

| CSDFbufferSize TimedCSDFchannel::getBufferSize | ( | ) | const [inline] |
References bufferSize.
Referenced by createCopy(), createCSDFpropertiesNode(), isUnbounded(), and print().
| double TimedCSDFchannel::getMinBandwidth | ( | ) | const [inline] |
References minBandwidth.
Referenced by createCopy(), createCSDFpropertiesNode(), and print().
| CSDFtime TimedCSDFchannel::getMinLatency | ( | ) | const [inline] |
References minLatency.
Referenced by createCopy(), createCSDFpropertiesNode(), and print().
| TimedCSDFchannel* TimedCSDFchannel::getStorageSpaceChannel | ( | ) | const [inline] |
References modelStorageSpaceCh.
Referenced by createCopy().
| int TimedCSDFchannel::getTokenSize | ( | ) | const [inline] |
References tokenSize.
Referenced by createCopy(), createCSDFpropertiesNode(), isControlToken(), isDataToken(), and print().
| CString TimedCSDFchannel::getTokenType | ( | ) | const [inline] |
References tokenType.
Referenced by createCopy(), createCSDFpropertiesNode(), and print().
| bool TimedCSDFchannel::isControlToken | ( | ) | const |
isControlToken () The function returns true if the channel is contains control tokens, else it return false. Note, if the token size is unknown, the functions always returns false.
References getTokenSize().

| bool TimedCSDFchannel::isDataToken | ( | ) | const |
isDataToken () The function returns true if the channel is contains data tokens, else it return false. Note, if the token size is unknown, the functions always returns false.
References getTokenSize().

| bool TimedCSDFchannel::isUnbounded | ( | ) | const |
isUnbounded () The function returns true if the channel is unbounded. If the size is bounded it returns false.
References getBufferSize().

| bool TimedCSDFchannel::modelsStorageSpace | ( | ) | const [inline] |
References modelStorageSpaceCh.
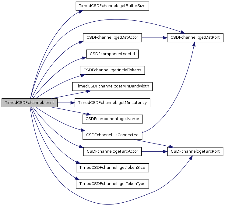
| ostream & TimedCSDFchannel::print | ( | ostream & | out | ) |
print () Print the channel to the supplied output stream.
Reimplemented from CSDFchannel.
References bufferSize, getBufferSize(), CSDFchannel::getDstActor(), CSDFchannel::getDstPort(), CSDFcomponent::getId(), CSDFchannel::getInitialTokens(), getMinBandwidth(), getMinLatency(), CSDFcomponent::getName(), CSDFchannel::getSrcActor(), CSDFchannel::getSrcPort(), getTokenSize(), getTokenType(), CSDFchannel::isConnected(), and _CSDFbufferSize::sz.

| void TimedCSDFchannel::setBufferSize | ( | const CSDFbufferSize | s | ) | [inline] |
References bufferSize.
Referenced by addCSDFchannelToGraph(), channelProperties(), and createCopy().
| void TimedCSDFchannel::setMinBandwidth | ( | const double | b | ) | [inline] |
References minBandwidth.
Referenced by addCSDFchannelToGraph(), channelProperties(), and createCopy().
| void TimedCSDFchannel::setMinLatency | ( | const CSDFtime | t | ) | [inline] |
References minLatency.
Referenced by addCSDFchannelToGraph(), channelProperties(), and createCopy().
| void TimedCSDFchannel::setStorageSpaceChannel | ( | TimedCSDFchannel * | c | ) | [inline] |
References modelStorageSpaceCh.
Referenced by createCopy().
| void TimedCSDFchannel::setTokenSize | ( | const int | s | ) | [inline] |
References tokenSize.
Referenced by addCSDFchannelToGraph(), channelProperties(), and createCopy().
| void TimedCSDFchannel::setTokenType | ( | const CString & | type | ) | [inline] |
References tokenType.
Referenced by addCSDFchannelToGraph(), channelProperties(), and createCopy().
Friends And Related Function Documentation
| ostream& operator<< | ( | ostream & | out, | |
| TimedCSDFchannel & | c | |||
| ) | [friend] |
Member Data Documentation
CSDFbufferSize TimedCSDFchannel::bufferSize [private] |
Referenced by getBufferSize(), print(), setBufferSize(), and TimedCSDFchannel().
double TimedCSDFchannel::minBandwidth [private] |
Referenced by getMinBandwidth(), setMinBandwidth(), and TimedCSDFchannel().
CSDFtime TimedCSDFchannel::minLatency [private] |
Referenced by getMinLatency(), setMinLatency(), and TimedCSDFchannel().
Referenced by getStorageSpaceChannel(), modelsStorageSpace(), and setStorageSpaceChannel().
int TimedCSDFchannel::tokenSize [private] |
Referenced by getTokenSize(), and setTokenSize().
CString TimedCSDFchannel::tokenType [private] |
Referenced by getTokenType(), and setTokenType().
The documentation for this class was generated from the following files:

