csdf/base/untimed/graph.cc File Reference
#include "graph.h"
Include dependency graph for csdf/base/untimed/graph.cc:

Functions | |
| CSDFgraph * | constructCSDFgraph (const CNodePtr csdfNode) |
Function Documentation
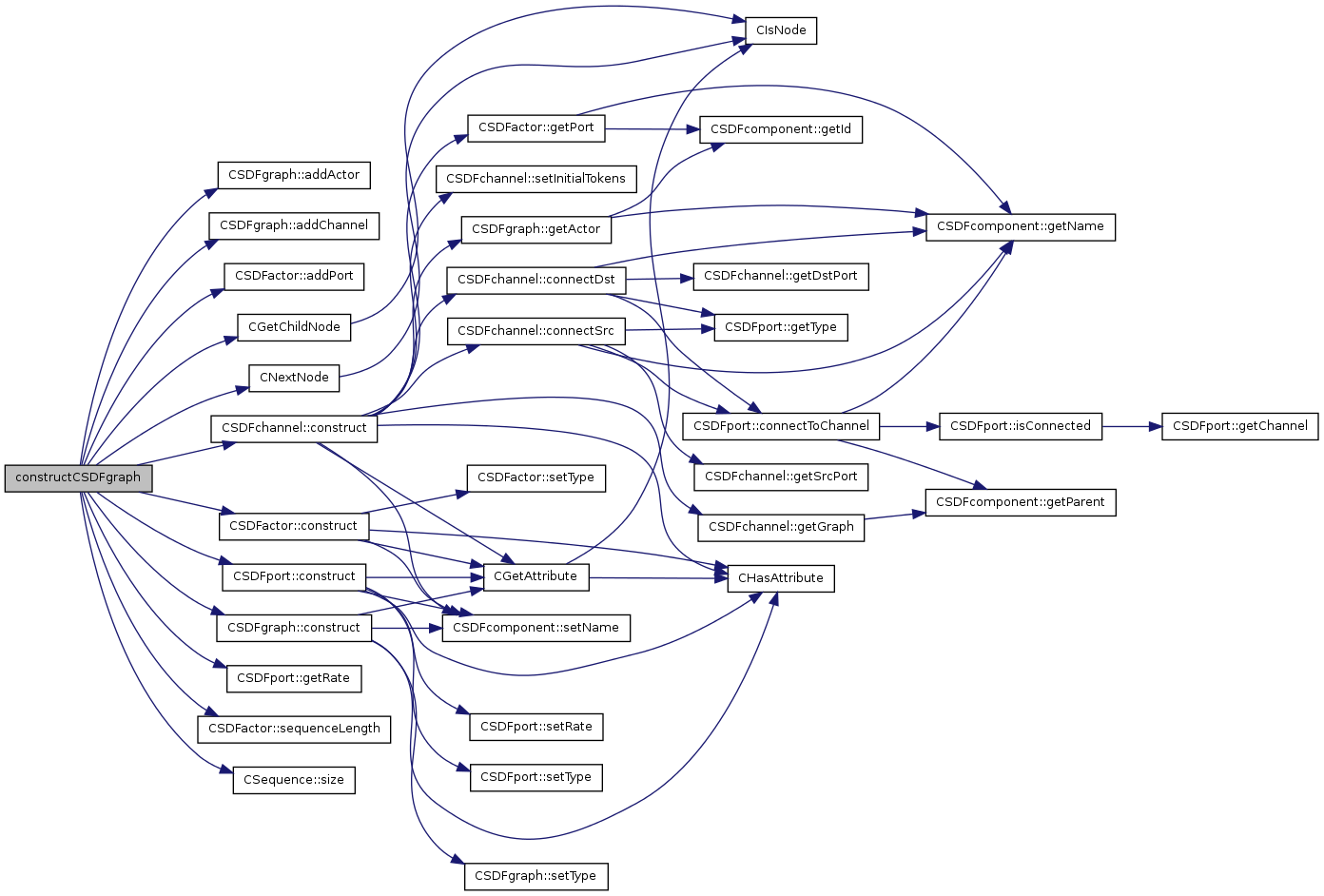
constructCSDFgraph () Construct an CSDF graph.
References a, CSDFgraph::addActor(), CSDFgraph::addChannel(), CSDFactor::addPort(), c, CGetChildNode(), CNextNode(), component, CSDFchannel::construct(), CSDFport::construct(), CSDFactor::construct(), CSDFgraph::construct(), g, CSDFport::getRate(), CSDFactor::sequenceLength(), and CSequence< T >::size().
Here is the call graph for this function:


