#include "tile.h"#include "connection.h"

Classes | |
| class | PlatformGraph |
Defines | |
| #define | ACTOR_NOT_BOUND CID_MAX |
| #define | CHANNEL_NOT_BOUND CID_MAX |
Typedefs | |
| typedef list< PlatformGraph * > | PlatformGraphs |
| typedef PlatformGraphs::iterator | PlatformGraphsIter |
| typedef PlatformGraphs::const_iterator | PlatformGraphsCIter |
Functions | |
| PlatformGraph * | constructPlatformGraph (const CNodePtr archNode) |
| void | setUsagePlatformGraph (PlatformGraph *g, const CNodePtr usageNode) |
| void | setMappingPlatformGraph (PlatformGraph *ar, TimedSDFgraph *ap, const CNodePtr mappingNode) |
Define Documentation
| #define ACTOR_NOT_BOUND CID_MAX |
Referenced by SDFstateSpaceBindingAwareBufferAnalysis::TransitionSystem::analyzeDeadlock(), SDFstateSpaceBindingAwareThroughputAnalysis::TransitionSystem::checkBindingAwareSDFG(), SDFstateSpaceTraceInterconnectCommunication::TransitionSystem::checkBindingAwareSDFG(), SDFstateSpaceBindingAwareBufferAnalysis::TransitionSystem::checkBindingAwareSDFG(), SDFstateSpaceBindingAwareThroughputAnalysis::TransitionSystem::computeTileUtilization(), BindingAwareSDFG::extractActorMapping(), BindingAwareSDFG::getBindingOfActorToTile(), and SDFstateSpaceTraceInterconnectCommunication::TransitionSystem::initTracing().
| #define CHANNEL_NOT_BOUND CID_MAX |
Typedef Documentation
| typedef list<PlatformGraph*> PlatformGraphs |
| typedef PlatformGraphs::const_iterator PlatformGraphsCIter |
| typedef PlatformGraphs::iterator PlatformGraphsIter |
Function Documentation
| PlatformGraph* constructPlatformGraph | ( | const CNodePtr | archNode | ) |
constructPlatformGraph () Construct an platform graph.
References Tile::addInConnection(), Tile::addOutConnection(), c, CGetAttribute(), CGetChildNode(), CHasAttribute(), CHasChildNode(), CNextNode(), component, PlatformGraph::createConnection(), Tile::createMemory(), Tile::createNetworkInterface(), Tile::createProcessor(), PlatformGraph::createTile(), g, PlatformGraph::getTile(), NetworkInterface::setConnections(), Connection::setDstTile(), Connection::setLatency(), Memory::setSize(), Connection::setSrcTile(), Processor::setTimewheelSize(), and Processor::setType().
Referenced by analyzeSDFG(), bindApplicationGraphsToArchitectureGraph(), and SDF3Flow::createPlatformGraph().

| void setMappingPlatformGraph | ( | PlatformGraph * | ar, | |
| TimedSDFgraph * | ap, | |||
| const CNodePtr | mappingNode | |||
| ) |
setMappingPlatformGraph () The function sets the mapping of the application graph to the platform graph as specified in the mapping node.
References c, CGetAttribute(), CGetChildNode(), CNextNode(), PlatformGraph::getConnection(), ArchComponent::getName(), SDFcomponent::getName(), PlatformGraph::getTile(), setMappingConnection(), and setMappingTile().
Referenced by analyzeSDFG(), and bindApplicationGraphsToArchitectureGraph().

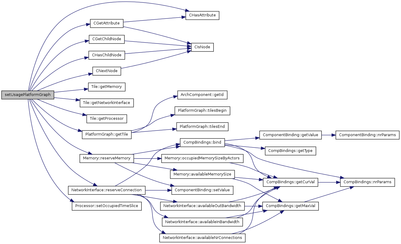
| void setUsagePlatformGraph | ( | PlatformGraph * | g, | |
| const CNodePtr | archNode | |||
| ) |
setUsagePlatformGraph () Reserve resource in platform graph.
References CGetAttribute(), CGetChildNode(), CHasAttribute(), CHasChildNode(), CNextNode(), Tile::getMemory(), Tile::getNetworkInterface(), Tile::getProcessor(), PlatformGraph::getTile(), NetworkInterface::reserveConnection(), Memory::reserveMemory(), and Processor::setOccupiedTimeSlice().
Referenced by bindApplicationGraphsToArchitectureGraph(), and SDF3Flow::setSystemUsagePlatformGraph().


