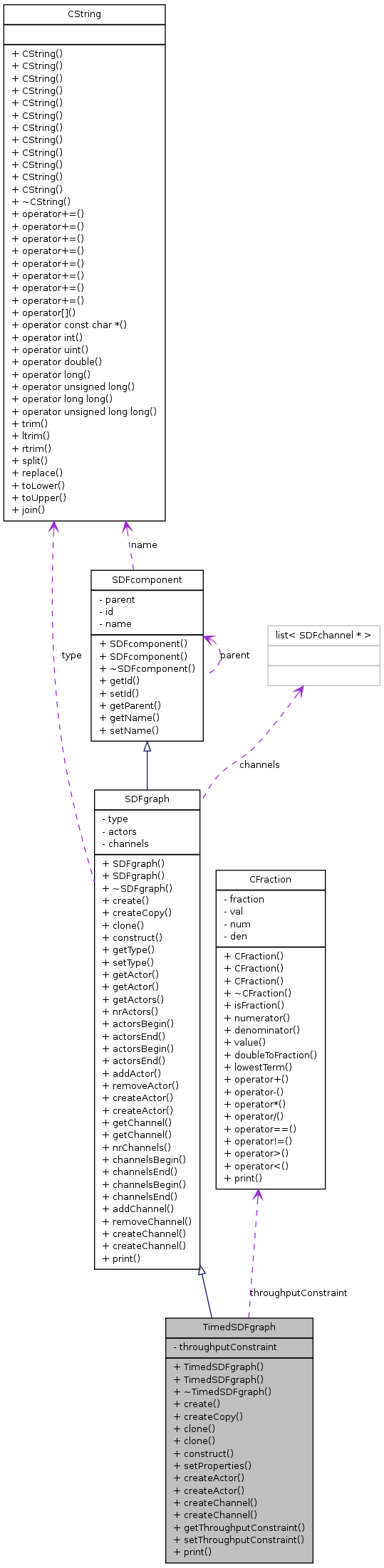
TimedSDFgraph Class Reference
#include <graph.h>


Public Member Functions | |
| TimedSDFgraph (SDFcomponent &c) | |
| TimedSDFgraph () | |
| ~TimedSDFgraph () | |
| TimedSDFgraph * | create (SDFcomponent &c) const |
| TimedSDFgraph * | createCopy (SDFcomponent &c) const |
| TimedSDFgraph * | clone (SDFcomponent &c) const |
| TimedSDFgraph * | clone () const |
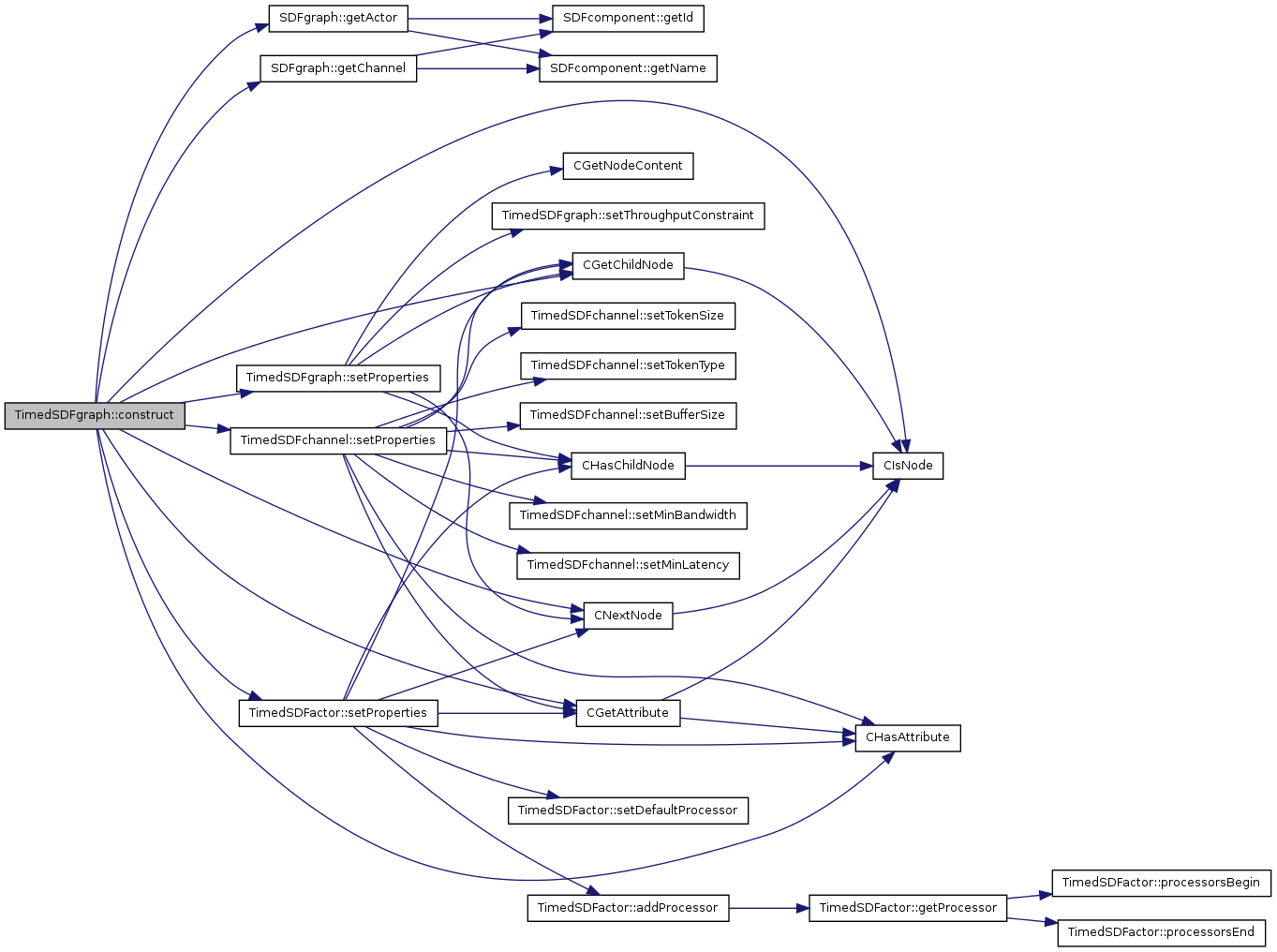
| void | construct (const CNodePtr sdfNode, const CNodePtr sdfPropertiesNode) |
| void | setProperties (const CNodePtr propertiesNode) |
| TimedSDFactor * | createActor () |
| TimedSDFactor * | createActor (SDFcomponent &c) |
| TimedSDFchannel * | createChannel (SDFcomponent &c) |
| TimedSDFchannel * | createChannel (SDFactor *src, SDFrate rateSrc, SDFactor *dst, SDFrate rateDst, uint initialTokens) |
| SDFthroughput | getThroughputConstraint () const |
| void | setThroughputConstraint (const SDFthroughput t) |
| ostream & | print (ostream &out) |
Private Attributes | |
| SDFthroughput | throughputConstraint |
Friends | |
| ostream & | operator<< (ostream &out, TimedSDFgraph &g) |
Detailed Description
TimedSDFgraph Container for timed SDF graph.
Constructor & Destructor Documentation
| TimedSDFgraph::TimedSDFgraph | ( | SDFcomponent & | c | ) |
TimedSDFgraph () Constructor.
| TimedSDFgraph::TimedSDFgraph | ( | ) |
TimedSDFgraph () Constructor.
Referenced by create(), and createCopy().
| TimedSDFgraph::~TimedSDFgraph | ( | ) |
~TimedSDFgraph () Destructor.
Member Function Documentation
| TimedSDFgraph * TimedSDFgraph::clone | ( | SDFcomponent & | c | ) | const [virtual] |
clone () The function returns a pointer to a newly allocated SDF graph object. The properties of this graph are also assigned to the new graph.
Reimplemented from SDFgraph.
References a, SDFgraph::actorsBegin(), SDFgraph::actorsEnd(), SDFgraph::addActor(), SDFgraph::addChannel(), SDFgraph::channelsBegin(), SDFgraph::channelsEnd(), component, createCopy(), g, SDFgraph::nrActors(), SDFgraph::nrChannels(), and SDFcomponent::SDFcomponent().
Referenced by SDFstateSpaceSelfTimedMinimalLatencyAnalysis::analyze(), SDFstateSpaceMinimalLatencyAnalysis::analyze(), SDFstateSpaceMinimalLatencyAnalysis::analyzeSingleProc(), SDF3Flow::computeStorageDistributions(), createCapacityConstrainedModel(), modelBufferSizeInSDFgraph(), randomThroughputConstraint(), reverseChannelsInSDFgraph(), and transformGraph().

| TimedSDFgraph * TimedSDFgraph::clone | ( | ) | const |
clone () The function returns a pointer to a newly allocated SDF graph object. The properties of this graph are also assigned to the new graph.
References SDFcomponent::getId(), SDFcomponent::getName(), SDFcomponent::getParent(), and SDFcomponent::SDFcomponent().

construct () Set the properties of a timed graph.
References a, c, CGetAttribute(), CGetChildNode(), CHasAttribute(), CIsNode(), CNextNode(), SDFgraph::getActor(), SDFgraph::getChannel(), setProperties(), TimedSDFchannel::setProperties(), and TimedSDFactor::setProperties().
Referenced by analyzeSDFG(), bindApplicationGraphsToArchitectureGraph(), SDF3Flow::createAppGraph(), printSDFG(), and transformGraph().

| TimedSDFgraph * TimedSDFgraph::create | ( | SDFcomponent & | c | ) | const [virtual] |
create () The function returns a pointer to a newly allocated SDF graph object.
Reimplemented from SDFgraph.
References TimedSDFgraph().

| TimedSDFactor * TimedSDFgraph::createActor | ( | SDFcomponent & | c | ) | [virtual] |
createActor () Create a new actor on the graph.
Reimplemented from SDFgraph.
References a, and SDFgraph::addActor().

| TimedSDFactor * TimedSDFgraph::createActor | ( | ) | [virtual] |
createActor () Create a new actor on the graph.
Reimplemented from SDFgraph.
References a, SDFgraph::addActor(), c, SDFgraph::nrActors(), SDFcomponent::SDFcomponent(), and SDFcomponent::setName().
Referenced by createActor(), createCapacityConstrainedModel(), and FSMSADF::ScenarioGraph::extractSDFgraph().

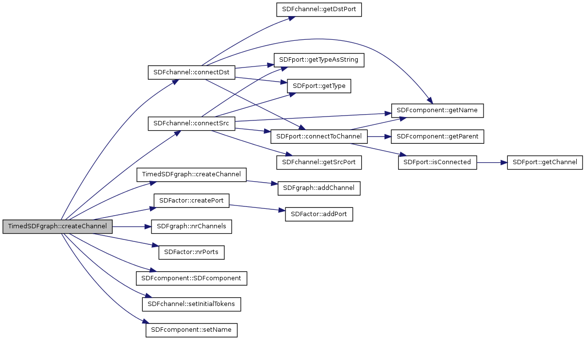
| TimedSDFchannel * TimedSDFgraph::createChannel | ( | SDFcomponent & | c | ) | [virtual] |
createChannel () Create a new channel on the graph.
Reimplemented from SDFgraph.
References SDFgraph::addChannel().
Referenced by SDFstateSpaceSelfTimedLatencyAnalysis::analyze(), FSMSADF::MemoryDimAlgo::computeStorageDist(), SDF3Flow::computeStorageDistributions(), createCapacityConstrainedModel(), createChannel(), createChannel(), and FSMSADF::ScenarioGraph::extractSDFgraph().

| TimedSDFchannel * TimedSDFgraph::createChannel | ( | SDFactor * | src, | |
| SDFrate | rateSrc, | |||
| SDFactor * | dst, | |||
| SDFrate | rateDst, | |||
| uint | initialTokens | |||
| ) |
createChannel () The function creates a channel between the source and destination actor. Ports with the supplied rates are added to these actors.
Reimplemented from SDFgraph.
References c, SDFchannel::connectDst(), SDFchannel::connectSrc(), createChannel(), SDFactor::createPort(), SDFport::In, SDFgraph::nrChannels(), SDFactor::nrPorts(), SDFport::Out, SDFcomponent::SDFcomponent(), SDFchannel::setInitialTokens(), and SDFcomponent::setName().

| TimedSDFgraph * TimedSDFgraph::createCopy | ( | SDFcomponent & | c | ) | const [virtual] |
createCopy () The function returns a pointer to a newly allocated SDF graph object. The properties of this graph are also assigned to the new graph.
Reimplemented from SDFgraph.
References g, SDFcomponent::getName(), SDFgraph::getType(), SDFcomponent::setName(), SDFgraph::setType(), and TimedSDFgraph().
Referenced by clone(), and MaxPlusAnalysis::Exploration::convertToHSDFByMP().

| SDFthroughput TimedSDFgraph::getThroughputConstraint | ( | ) | const [inline] |
References throughputConstraint.
Referenced by SDFconvertToHTML::convertSDFgraph(), convertSDFGtoCSDFG(), createSDFpropertiesNode(), Binding::isThroughputConstraintSatisfied(), LoadBalanceBinding::minimizeStorageSpace(), LoadBalanceBinding::minimizeTimeSlices(), LoadBalanceBinding::optimizeTimeSlices(), and SDF3Flow::selectStorageDistribution().
| ostream & TimedSDFgraph::print | ( | ostream & | out | ) |
print () Print the graph to the supplied output stream.
Reimplemented from SDFgraph.
References a, SDFgraph::actorsBegin(), SDFgraph::actorsEnd(), c, SDFgraph::channelsBegin(), SDFgraph::channelsEnd(), SDFcomponent::getId(), SDFcomponent::getName(), and SDFgraph::getType().
Referenced by printSDFG().

| void TimedSDFgraph::setProperties | ( | const CNodePtr | propertiesNode | ) |
setProperties () Set the properties of a timed actor.
References CGetChildNode(), CGetNodeContent(), CHasChildNode(), CNextNode(), and setThroughputConstraint().
Referenced by construct().

| void TimedSDFgraph::setThroughputConstraint | ( | const SDFthroughput | t | ) | [inline] |
References throughputConstraint.
Referenced by randomThroughputConstraint(), and setProperties().
Friends And Related Function Documentation
| ostream& operator<< | ( | ostream & | out, | |
| TimedSDFgraph & | g | |||
| ) | [friend] |
Member Data Documentation
Referenced by getThroughputConstraint(), and setThroughputConstraint().
The documentation for this class was generated from the following files:

