#include "sdf3analysis.h"#include "../../sdf.h"
Classes | |
| struct | _CPair |
| struct | _Settings |
Typedefs | |
| typedef struct _CPair | CPair |
| typedef list< CPair > | CPairs |
| typedef CPairs::iterator | CPairsIter |
| typedef struct _Settings | Settings |
Functions | |
| void | helpMessage (ostream &out) |
| CPairs | parseSwitchArgument (CString arguments) |
| void | parseCommandLine (int argc, char **argv) |
| CNode * | loadApplicationGraphFromFile (CString &file, CString module) |
| CNode * | loadArchitectureGraphFromFile (CString &file, CString module) |
| CNode * | loadMappingFromFile (CString &file, CString module) |
| void | initSettings (int argc, char **argv) |
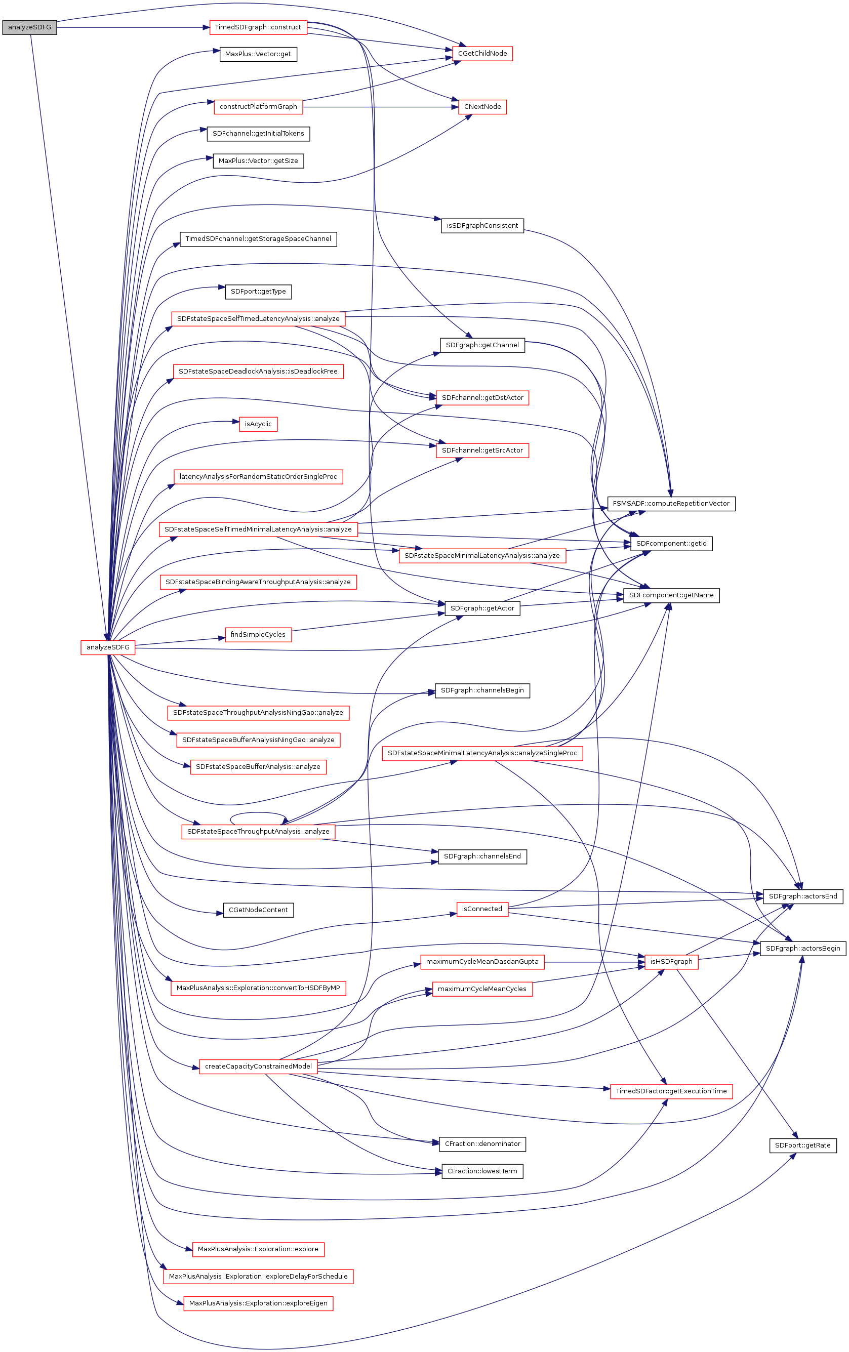
| void | analyzeSDFG (TimedSDFgraph *g, CPairs &analyze, ostream &out) |
| void | analyzeSDFG (ostream &out) |
| int | main (int argc, char **argv) |
Variables | |
| Settings | settings |
Typedef Documentation
| typedef CPairs::iterator CPairsIter |
Function Documentation
| void analyzeSDFG | ( | TimedSDFgraph * | g, | |
| CPairs & | analyze, | |||
| ostream & | out | |||
| ) |
analyzeSDFG () The function analyzes the SDF graph.
References a, SDFgraph::actorsBegin(), SDFgraph::actorsEnd(), SDFstateSpaceBindingAwareThroughputAnalysis::analyze(), SDFstateSpaceSelfTimedMinimalLatencyAnalysis::analyze(), SDFstateSpaceMinimalLatencyAnalysis::analyze(), SDFstateSpaceSelfTimedLatencyAnalysis::analyze(), SDFstateSpaceThroughputAnalysisNingGao::analyze(), SDFstateSpaceBufferAnalysisNingGao::analyze(), SDFstateSpaceBufferAnalysis::analyze(), SDFstateSpaceThroughputAnalysis::analyze(), SDFstateSpaceMinimalLatencyAnalysis::analyzeSingleProc(), c, CGetChildNode(), CGetNodeContent(), SDFgraph::channelsBegin(), SDFgraph::channelsEnd(), CNextNode(), FSMSADF::computeRepetitionVector(), constructPlatformGraph(), MaxPlusAnalysis::Exploration::convertToHSDFByMP(), createCapacityConstrainedModel(), CFraction::denominator(), MaxPlusAnalysis::Exploration::explore(), MaxPlusAnalysis::Exploration::exploreDelayForSchedule(), MaxPlusAnalysis::Exploration::exploreEigen(), findSimpleCycles(), MaxPlusAnalysis::Exploration::g, MaxPlusAnalysis::Exploration::G, MaxPlus::Vector::get(), SDFgraph::getActor(), SDFgraph::getChannel(), SDFchannel::getDstActor(), TimedSDFactor::getExecutionTime(), SDFcomponent::getId(), SDFchannel::getInitialTokens(), SDFcomponent::getName(), SDFport::getRate(), MaxPlus::Vector::getSize(), SDFchannel::getSrcActor(), TimedSDFchannel::getStorageSpaceChannel(), SDFport::getType(), isAcyclic(), isConnected(), SDFstateSpaceDeadlockAnalysis::isDeadlockFree(), isHSDFgraph(), isSDFgraphConsistent(), latencyAnalysisForRandomStaticOrderSingleProc(), CFraction::lowestTerm(), maximumCycleMeanCycles(), maximumCycleMeanDasdanGupta(), maximumCycleMeanHoward(), maximumCycleMeanKarp(), maximumCycleYoungTarjanOrlin(), minStorageDistributions, modelAutoConcurrencyInSDFgraph(), modelCapacityConstrainedBuffer(), _StorageDistributionSet::next, SDFgraph::nrActors(), SDFgraph::nrChannels(), CFraction::numerator(), outputSDFasXML(), SDFactor::portsBegin(), SDFactor::portsEnd(), printTimer(), SDFstateSpaceStaticPeriodicSchedulerChao::schedule(), SDFstateSpaceStaticPeriodicScheduler::schedule(), setMappingPlatformGraph(), settings, _StorageDistribution::sp, startTimer(), stateSpaceBufferAnalysisCapacityConstrainedModel(), stopTimer(), stringtok(), stronglyConnectedComponents(), _StorageDistribution::thr, _StorageDistributionSet::thr, transformSDFtoHSDF(), v, CFraction::value(), and Settings::xmlArchGraph.
Referenced by analyzeSDFG(), and main().
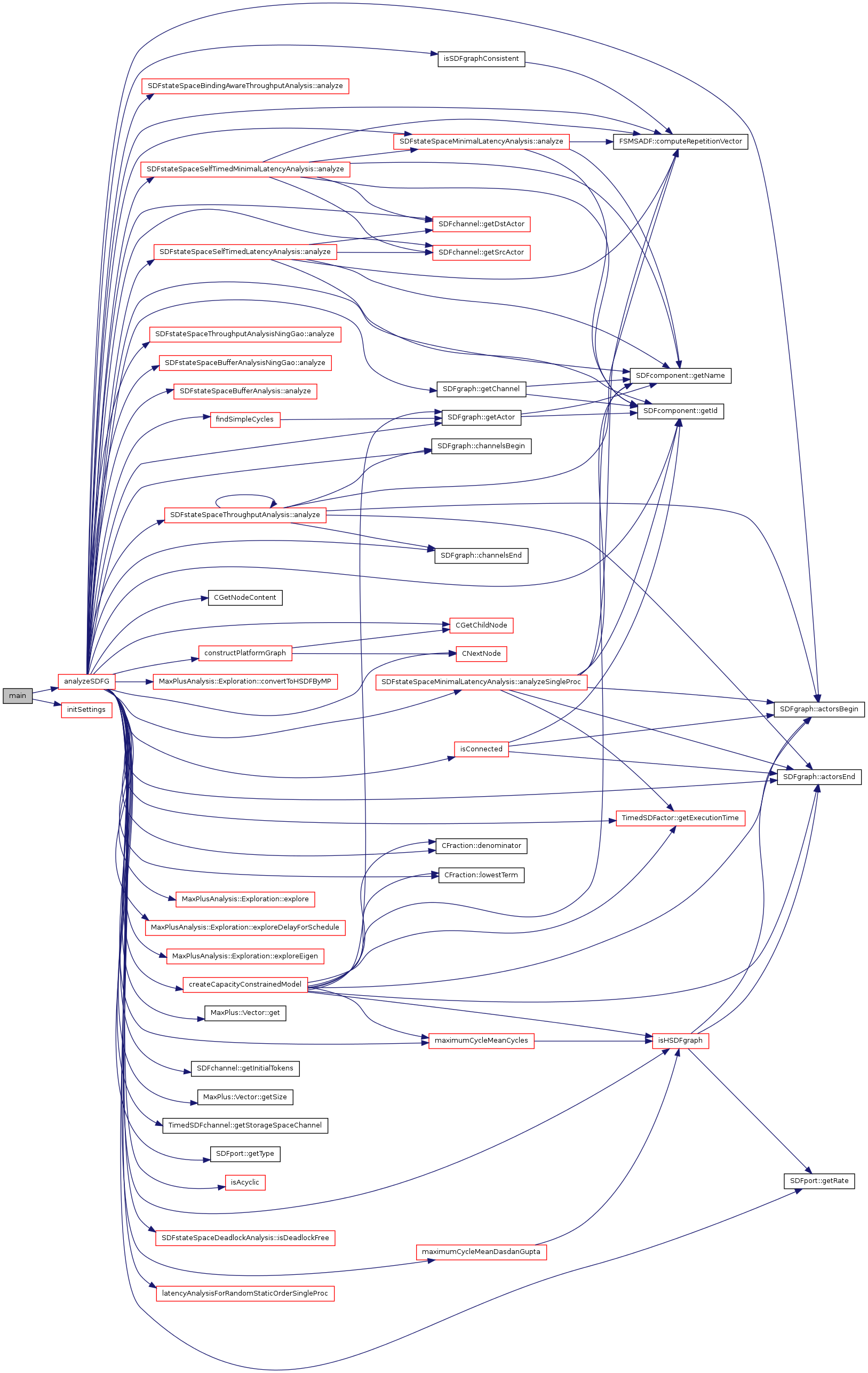
| void analyzeSDFG | ( | ostream & | out | ) |
analyzeSDFG () The function analyzes the SDF graph.
References analyzeSDFG(), CGetChildNode(), TimedSDFgraph::construct(), and settings.

| void helpMessage | ( | ostream & | out | ) |
helpMessage () Function prints help message for the tool.
References DOTTED_VERSION, and TOOL.
| void initSettings | ( | int | argc, | |
| char ** | argv | |||
| ) |
initSettings () The function initializes the program settings.
References helpMessage(), loadApplicationGraphFromFile(), loadArchitectureGraphFromFile(), loadMappingFromFile(), MODULE, parseCommandLine(), settings, and Settings::xmlArchGraph.

loadApplicationGraphFromFile () The function returns a pointer to an XML data structures contained in the supplied file that describes the SDFG.
References CGetAttribute(), CGetChildNode(), CGetRootNode(), and CParseFile().

loadArchitectureGraphFromFile () The function returns a pointer to an XML data structures contained in the supplied file that describes the architecture.
References CGetAttribute(), CGetChildNode(), CGetRootNode(), and CParseFile().
Referenced by initSettings(), and parseSettingsFile().

loadMappingFromFile () The function returns a pointer to an XML data structures contained in the supplied file that describes the mapping.
References CGetAttribute(), CGetChildNode(), CGetRootNode(), and CParseFile().
Referenced by initSettings().

| int main | ( | int | argc, | |
| char ** | argv | |||
| ) |
main () It does none of the hard work, but it is very needed...
References analyzeSDFG(), initSettings(), MaxPlusAnalysis::out, Settings::outputFile, and settings.

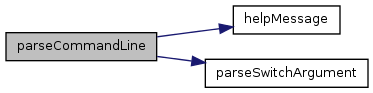
| void parseCommandLine | ( | int | argc, | |
| char ** | argv | |||
| ) |
parseCommandLine () The function parses the command line arguments and add info to the supplied settings structure.
References helpMessage(), Settings::outputFile, parseSwitchArgument(), and settings.

parseSwitchArgument () The function parses the string 'arguments' into a sequence of (arg, value) pairs. The syntax as as follows:
pair := key(value) arg := pair,pair,...
Note: value may be a pair itself, but this is not expanded into a set of pairs (i.e. nested pairs are not supported).
References c, _CPair::key, and _CPair::value.

