TimedSDFactor Class Reference
#include <actor.h>


Detailed Description
Timed SDFactor Timed actor in SDF graph
Member Typedef Documentation
| typedef struct TimedSDFactor::_Processor TimedSDFactor::Processor |
| typedef list<Processor*> TimedSDFactor::Processors |
| typedef Processors::const_iterator TimedSDFactor::ProcessorsCIter |
| typedef Processors::iterator TimedSDFactor::ProcessorsIter |
Constructor & Destructor Documentation
| TimedSDFactor::TimedSDFactor | ( | SDFcomponent & | c | ) |
TimedSDFactor () Constructor.
Referenced by create(), and createCopy().
| TimedSDFactor::~TimedSDFactor | ( | ) |
~TimedSDFactor () Destructor.
References processorsBegin(), and processorsEnd().

Member Function Documentation
| TimedSDFactor::Processor * TimedSDFactor::addProcessor | ( | const CString & | proc | ) |
addProcessor () Add a processor type to the list of processor types the actor can be mapped to. A reference to the properties container for the processor is returned.
References TimedSDFactor::_Processor::execTime, getProcessor(), processors, TimedSDFactor::_Processor::stateSize, and TimedSDFactor::_Processor::type.
Referenced by SDFstateSpaceSelfTimedMinimalLatencyAnalysis::analyze(), SDFstateSpaceMinimalLatencyAnalysis::analyze(), SDFstateSpaceMinimalLatencyAnalysis::analyzeSingleProc(), createCapacityConstrainedModel(), createCopy(), BindingAwareSDFG::createMappedActorMPFlow(), BindingAwareSDFG::createMappedActorNSoC(), BindingAwareSDFG::createMappedChannelToConnectionMPFlow(), BindingAwareSDFG::createMappedChannelToConnectionNSoC(), FSMSADF::ScenarioGraph::extractSDFgraph(), generateSDFgraphProperties(), modelCapacityConstrainedBuffer(), and setProperties().

| void TimedSDFactor::addProcessor | ( | const Processor * | p | ) |
addProcessor () Add a processor type to the list of processor types the actor can be mapped to. A reference to the properties container for the processor is returned.
References TimedSDFactor::_Processor::execTime, getProcessor(), processors, TimedSDFactor::_Processor::stateSize, and TimedSDFactor::_Processor::type.

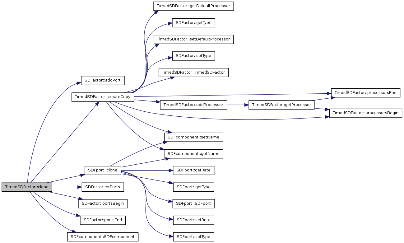
| TimedSDFactor * TimedSDFactor::clone | ( | SDFcomponent & | c | ) | const [virtual] |
clone () The function returns a pointer to a newly allocated SDF actor object. The properties of this actor are also assigned to the new actor. The ports are also cloned.
Reimplemented from SDFactor.
References a, SDFactor::addPort(), SDFport::clone(), component, createCopy(), SDFactor::nrPorts(), SDFactor::portsBegin(), SDFactor::portsEnd(), and SDFcomponent::SDFcomponent().

| TimedSDFactor * TimedSDFactor::create | ( | SDFcomponent & | c | ) | const [virtual] |
create () The function returns a pointer to a newly allocated SDF actor object.
Reimplemented from SDFactor.
References TimedSDFactor().

| TimedSDFactor * TimedSDFactor::createCopy | ( | SDFcomponent & | c | ) | const [virtual] |
createCopy () The function returns a pointer to a newly allocated SDF actor object. The properties of this actor are also assigned to the new actor.
Reimplemented from SDFactor.
References a, addProcessor(), getDefaultProcessor(), SDFcomponent::getName(), SDFactor::getType(), processorsBegin(), processorsEnd(), setDefaultProcessor(), SDFcomponent::setName(), SDFactor::setType(), and TimedSDFactor().
Referenced by clone().

| CString TimedSDFactor::getDefaultProcessor | ( | ) | const [inline] |
References defaultProcessor.
Referenced by addCSDFactorToGraph(), SDFconvertToHTML::convertSDFgraph(), createCopy(), and createSDFpropertiesNode().
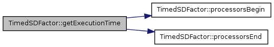
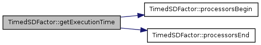
| SDFtime TimedSDFactor::getExecutionTime | ( | ) |
getExecutionTime () The function returns the execution time of the actor on the default processor.
References defaultProcessor, TimedSDFactor::_Processor::execTime, processorsBegin(), processorsEnd(), and TimedSDFactor::_Processor::type.
Referenced by analyzePeriodicPhase(), analyzeSDFG(), SDFstateSpaceMinimalLatencyAnalysis::analyzeSingleProc(), SDFstateSpaceStaticPeriodicSchedulerChao::computeSchedule(), SDFstateSpaceBindingAwareThroughputAnalysis::TransitionSystem::computeTileUtilization(), createCapacityConstrainedModel(), BindingAwareSDFG::createMappedActorMPFlow(), BindingAwareSDFG::createMappedActorNSoC(), execSDFgraph(), getLbOutputInterval(), getMaxExecTime(), getMaximumExecTime(), MaxPlusAnalysis::GraphDecoration::Graph::Graph(), maximumCycleMeanCycle(), modelCapacityConstrainedBuffer(), printAnalyzePeriodicPhase(), printExecSdfGraph(), printSdfGraph(), LoadBalanceBinding::sortTilesOnCommunicationOverhead(), SDFstateSpaceBindingAwareThroughputAnalysis::TransitionSystem::startActorFiring(), SDFstateSpaceStaticPeriodicSchedulerChao::TransitionSystem::startActorFiring(), SDFstateSpaceStaticPeriodicScheduler::TransitionSystem::startActorFiring(), SDFstateSpaceThroughputAnalysisNingGao::TransitionSystem::startActorFiring(), SDFstateSpaceThroughputAnalysis::TransitionSystem::startActorFiring(), SDFstateSpaceSelfTimedMinimalLatencyAnalysis::TransitionSystem::startActorFiring(), SDFstateSpaceSelfTimedLatencyAnalysis::TransitionSystem::startActorFiring(), SDFstateSpacePriorityListScheduler::TransitionSystem::startActorFiring(), SDFstateSpaceMinimalLatencyAnalysis::TransitionSystem::startActorFiring(), SDFstateSpaceListScheduler::TransitionSystem::startActorFiring(), SDFstateSpaceTraceInterconnectCommunication::TransitionSystem::startActorFiring(), SDFstateSpaceBufferAnalysisNingGao::TransitionSystem::startActorFiring(), startActorFiring(), SDFstateSpaceBufferAnalysis::TransitionSystem::startActorFiring(), SDFstateSpaceBindingAwareBufferAnalysis::TransitionSystem::startActorFiring(), and transformHSDFtoAPG().

getExecutionTime () The function returns the execution time of the actor on the processor.
References TimedSDFactor::_Processor::execTime, processorsBegin(), processorsEnd(), and TimedSDFactor::_Processor::type.

| TimedSDFactor::Processor * TimedSDFactor::getProcessor | ( | const CString & | proc | ) |
getProcessor () Get properties of actor for specified processor type
References processorsBegin(), processorsEnd(), and TimedSDFactor::_Processor::type.
Referenced by LoadBalanceBinding::actorLoadOnTile(), addProcessor(), Processor::bindActor(), LoadBalanceBinding::sortTilesOnCommunicationOverhead(), and LoadBalanceBinding::sortTilesOnLoad().

getStateSize () The function returns the state size of the actor on the processor.
References processorsBegin(), processorsEnd(), TimedSDFactor::_Processor::stateSize, and TimedSDFactor::_Processor::type.

| CSize TimedSDFactor::getStateSize | ( | ) |
getStateSize () The function returns the state size of the actor on the default processor.
References CSIZE_MAX, defaultProcessor, processorsBegin(), processorsEnd(), TimedSDFactor::_Processor::stateSize, and TimedSDFactor::_Processor::type.
Referenced by LoadBalanceBinding::allocateResources().

| uint TimedSDFactor::nrProcessors | ( | ) | const [inline] |
References processors.
Referenced by SDF3Flow::estimateLatencyConstraints(), and LoadBalanceBinding::estimateMaxCycleMean().
| ostream & TimedSDFactor::print | ( | ostream & | out | ) |
print () Print the actor to the supplied output stream.
Reimplemented from SDFactor.
References CSIZE_MAX, defaultProcessor, TimedSDFactor::_Processor::execTime, SDFcomponent::getId(), SDFcomponent::getName(), SDFactor::getType(), SDFactor::portsBegin(), SDFactor::portsEnd(), SDFport::print(), processorsBegin(), processorsEnd(), SDFTIME_MAX, TimedSDFactor::_Processor::stateSize, and TimedSDFactor::_Processor::type.

| ProcessorsCIter TimedSDFactor::processorsBegin | ( | ) | const [inline] |
References processors.
| ProcessorsIter TimedSDFactor::processorsBegin | ( | ) | [inline] |
References processors.
Referenced by addCSDFactorToGraph(), Binding::analyzeThroughputApplication(), SDF3Flow::computeStorageDistributions(), SDFconvertToHTML::convertSDFgraph(), createCopy(), createSDFpropertiesNode(), SDF3Flow::estimateLatencyConstraints(), LoadBalanceBinding::estimateMaxCycleMean(), generateSDFgraphProperties(), getExecutionTime(), getProcessor(), getStateSize(), print(), removeProcessor(), LoadBalanceBinding::sortTilesOnLoad(), transformGraph(), and ~TimedSDFactor().
| ProcessorsCIter TimedSDFactor::processorsEnd | ( | ) | const [inline] |
References processors.
| ProcessorsIter TimedSDFactor::processorsEnd | ( | ) | [inline] |
References processors.
Referenced by addCSDFactorToGraph(), Binding::analyzeThroughputApplication(), SDF3Flow::computeStorageDistributions(), SDFconvertToHTML::convertSDFgraph(), createCopy(), createSDFpropertiesNode(), SDF3Flow::estimateLatencyConstraints(), LoadBalanceBinding::estimateMaxCycleMean(), generateSDFgraphProperties(), getExecutionTime(), getProcessor(), getStateSize(), print(), removeProcessor(), LoadBalanceBinding::sortTilesOnLoad(), transformGraph(), and ~TimedSDFactor().
| void TimedSDFactor::removeProcessor | ( | const CString & | proc | ) |
removeProcessor () Remove a processor type from the list of processor types the actor can be mapped to.
References processors, processorsBegin(), processorsEnd(), and TimedSDFactor::_Processor::type.
Referenced by generateSDFgraphProperties().

| void TimedSDFactor::setDefaultProcessor | ( | const CString & | p | ) | [inline] |
References defaultProcessor.
Referenced by SDFstateSpaceSelfTimedMinimalLatencyAnalysis::analyze(), SDFstateSpaceMinimalLatencyAnalysis::analyze(), SDFstateSpaceMinimalLatencyAnalysis::analyzeSingleProc(), Binding::analyzeThroughputApplication(), SDF3Flow::computeStorageDistributions(), createCapacityConstrainedModel(), createCopy(), BindingAwareSDFG::createMappedActorMPFlow(), BindingAwareSDFG::createMappedActorNSoC(), BindingAwareSDFG::createMappedChannelToConnectionMPFlow(), BindingAwareSDFG::createMappedChannelToConnectionNSoC(), FSMSADF::ScenarioGraph::extractSDFgraph(), generateSDFgraphProperties(), modelCapacityConstrainedBuffer(), and setProperties().
| void TimedSDFactor::setProperties | ( | const CNodePtr | propertiesNode | ) |
setProperties () Set the properties of a timed actor.
References addProcessor(), CGetAttribute(), CGetChildNode(), CHasAttribute(), CHasChildNode(), CNextNode(), TimedSDFactor::_Processor::execTime, setDefaultProcessor(), TimedSDFactor::_Processor::stateSize, and TimedSDFactor::_Processor::type.
Referenced by TimedSDFgraph::construct().

Friends And Related Function Documentation
| ostream& operator<< | ( | ostream & | out, | |
| TimedSDFactor & | a | |||
| ) | [friend] |
Member Data Documentation
CString TimedSDFactor::defaultProcessor [private] |
Referenced by getDefaultProcessor(), getExecutionTime(), getStateSize(), print(), and setDefaultProcessor().
Processors TimedSDFactor::processors [private] |
Referenced by addProcessor(), nrProcessors(), processorsBegin(), processorsEnd(), and removeProcessor().
The documentation for this class was generated from the following files:

