SDFstateSpaceSelfTimedLatencyAnalysis Class Reference
#include <selftimed.h>
Classes | |
| class | TransitionSystem |
Public Member Functions | |
| SDFstateSpaceSelfTimedLatencyAnalysis () | |
| ~SDFstateSpaceSelfTimedLatencyAnalysis () | |
| void | analyze (TimedSDFgraph *g, SDFactor *srcActor, SDFactor *dstActor, TDtime &latency, TDtime &throughput) |
Detailed Description
Selftimed latency analysis Compute the latency an SDF graph for unconstrained buffer sizes and auto-concurrency using a state-space traversal.
Constructor & Destructor Documentation
| SDFstateSpaceSelfTimedLatencyAnalysis::SDFstateSpaceSelfTimedLatencyAnalysis | ( | ) | [inline] |
| SDFstateSpaceSelfTimedLatencyAnalysis::~SDFstateSpaceSelfTimedLatencyAnalysis | ( | ) | [inline] |
Member Function Documentation
| void SDFstateSpaceSelfTimedLatencyAnalysis::analyze | ( | TimedSDFgraph * | g, | |
| SDFactor * | srcActor, | |||
| SDFactor * | dstActor, | |||
| TDtime & | latency, | |||
| TDtime & | throughput | |||
| ) |
analyze () Compute the throughput of an SDF graph for unconstrained buffer sizes and using auto-concurrency using a state-space traversal.
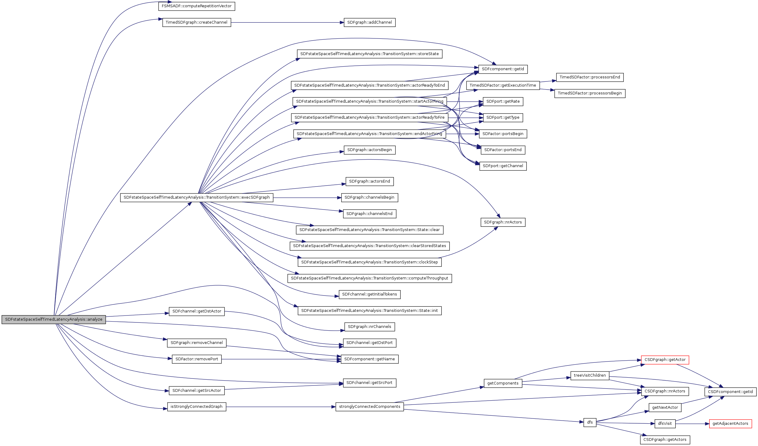
References FSMSADF::computeRepetitionVector(), TimedSDFgraph::createChannel(), SDFstateSpaceSelfTimedLatencyAnalysis::TransitionSystem::execSDFgraph(), SDFchannel::getDstActor(), SDFchannel::getDstPort(), SDFcomponent::getId(), SDFcomponent::getName(), SDFchannel::getSrcActor(), SDFchannel::getSrcPort(), isStronglyConnectedGraph(), SDFgraph::removeChannel(), and SDFactor::removePort().
Referenced by analyzeSDFG().
Here is the call graph for this function:

The documentation for this class was generated from the following files:

