SDFconvertToHTML Class Reference
#include <html.h>

Constructor & Destructor Documentation
| SDFconvertToHTML::SDFconvertToHTML | ( | ) | [inline] |
| SDFconvertToHTML::~SDFconvertToHTML | ( | ) | [inline] |
Member Function Documentation
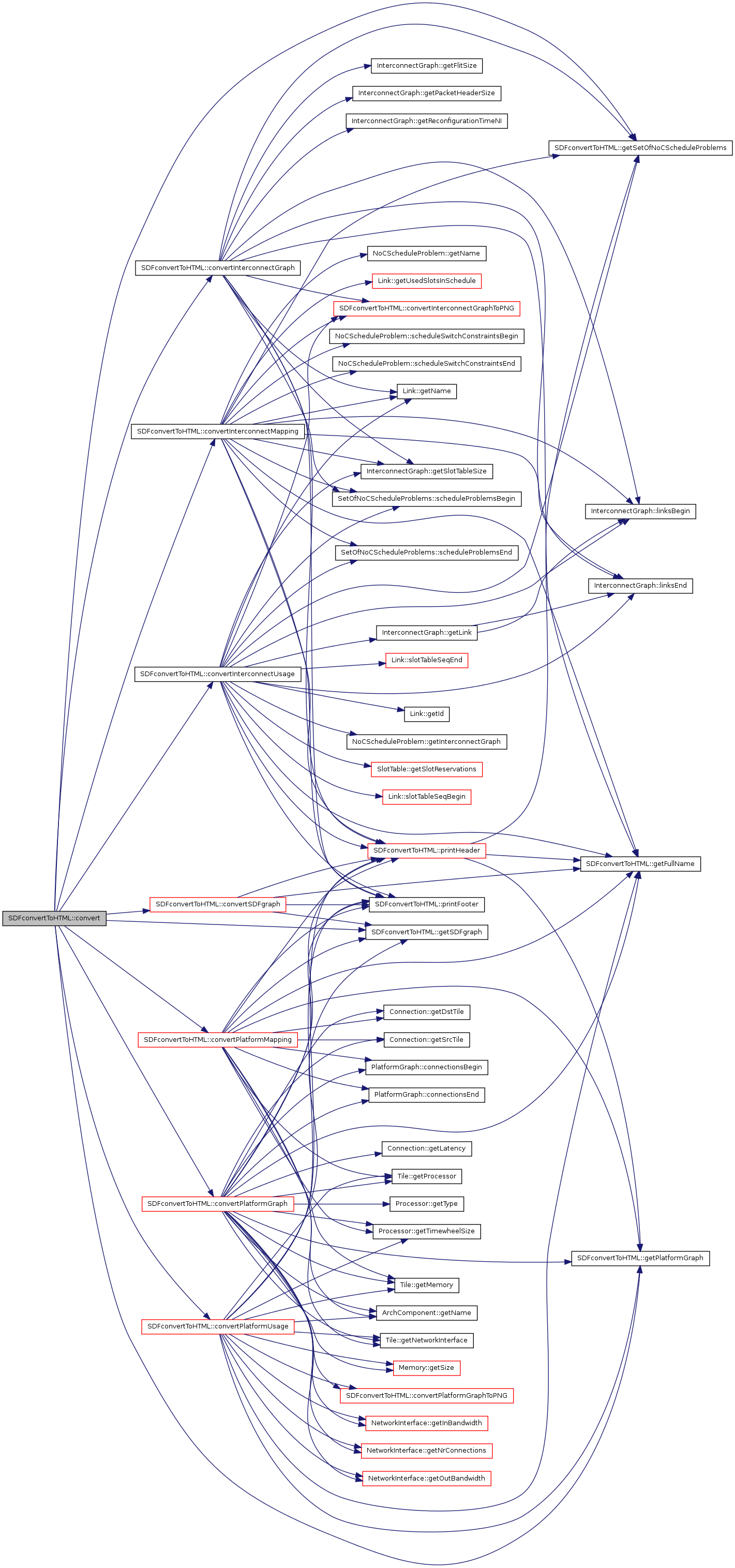
| void SDFconvertToHTML::convert | ( | const CString | prefix = "" |
) |
convert () Convert the SDF graph and platform graph to HTML format. When mapping or resource usage information is present, this information is also exported to HTML.
References convertInterconnectGraph(), convertInterconnectMapping(), convertInterconnectUsage(), convertPlatformGraph(), convertPlatformMapping(), convertPlatformUsage(), convertSDFgraph(), fileNamePrefix, getPlatformGraph(), getSDFgraph(), and getSetOfNoCScheduleProblems().
Referenced by SDF3Flow::outputMappingAsHTML().

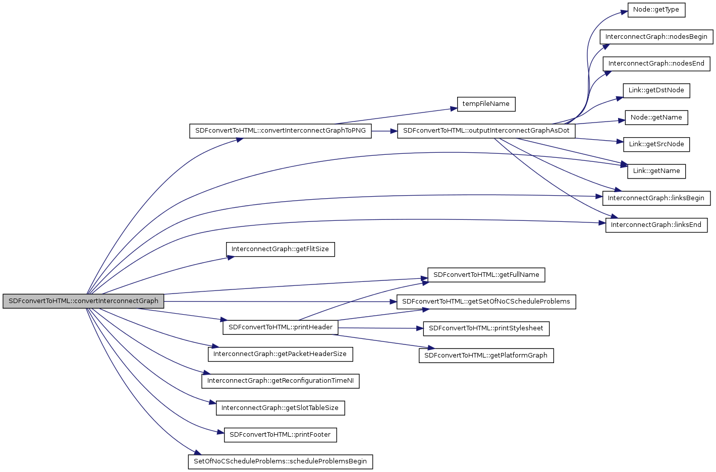
| void SDFconvertToHTML::convertInterconnectGraph | ( | ) | [private] |
convertInterconnectGraph () Convert the interconnect mapping to HTML format.
References convertInterconnectGraphToPNG(), InterconnectGraph::getFlitSize(), getFullName(), Link::getName(), InterconnectGraph::getPacketHeaderSize(), InterconnectGraph::getReconfigurationTimeNI(), getSetOfNoCScheduleProblems(), InterconnectGraph::getSlotTableSize(), interconnectGraphFilename, InterconnectGraph::linksBegin(), InterconnectGraph::linksEnd(), MaxPlusAnalysis::out, printFooter(), printHeader(), and SetOfNoCScheduleProblems::scheduleProblemsBegin().
Referenced by convert().

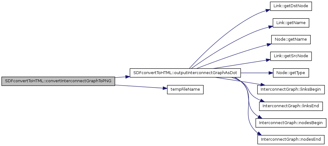
| CString SDFconvertToHTML::convertInterconnectGraphToPNG | ( | InterconnectGraph * | g, | |
| CString | filename | |||
| ) | [private] |
convertInterconnectGraphToPNG () Convert the graph using dot to a PNG image. The function returns an image map in XHTML format.
References c, outputInterconnectGraphAsDot(), and tempFileName().
Referenced by convertInterconnectGraph(), convertInterconnectMapping(), and convertInterconnectUsage().

| void SDFconvertToHTML::convertInterconnectMapping | ( | ) | [private] |
convertInterconnectMapping () Convert the interconnect mapping to HTML format.
References convertInterconnectGraphToPNG(), _NoCScheduleSwitchConstraint::from, getFullName(), NoCScheduleProblem::getName(), Link::getName(), getSetOfNoCScheduleProblems(), InterconnectGraph::getSlotTableSize(), Link::getUsedSlotsInSchedule(), interconnectMappingFilename, InterconnectGraph::linksBegin(), InterconnectGraph::linksEnd(), MaxPlusAnalysis::out, _NoCScheduleSwitchConstraint::overlap, printFooter(), printHeader(), SetOfNoCScheduleProblems::scheduleProblemsBegin(), SetOfNoCScheduleProblems::scheduleProblemsEnd(), NoCScheduleProblem::scheduleSwitchConstraintsBegin(), NoCScheduleProblem::scheduleSwitchConstraintsEnd(), and _NoCScheduleSwitchConstraint::to.
Referenced by convert().

| void SDFconvertToHTML::convertInterconnectUsage | ( | ) | [private] |
convertInterconnectUsage () Convert the interconnect usage to HTML format.
References convertInterconnectGraphToPNG(), getFullName(), Link::getId(), NoCScheduleProblem::getInterconnectGraph(), InterconnectGraph::getLink(), Link::getName(), getSetOfNoCScheduleProblems(), SlotTable::getSlotReservations(), InterconnectGraph::getSlotTableSize(), interconnectUsageFilename, InterconnectGraph::linksBegin(), InterconnectGraph::linksEnd(), MaxPlusAnalysis::out, printFooter(), printHeader(), SetOfNoCScheduleProblems::scheduleProblemsBegin(), SetOfNoCScheduleProblems::scheduleProblemsEnd(), Link::slotTableSeqBegin(), and Link::slotTableSeqEnd().
Referenced by convert().

| void SDFconvertToHTML::convertPlatformGraph | ( | ) | [private] |
convertPlatformGraph () Convert the platform graph to HTML format.
References c, PlatformGraph::connectionsBegin(), PlatformGraph::connectionsEnd(), convertPlatformGraphToPNG(), Connection::getDstTile(), getFullName(), NetworkInterface::getInBandwidth(), Connection::getLatency(), Tile::getMemory(), ArchComponent::getName(), Tile::getNetworkInterface(), NetworkInterface::getNrConnections(), NetworkInterface::getOutBandwidth(), getPlatformGraph(), Tile::getProcessor(), Memory::getSize(), Connection::getSrcTile(), Processor::getTimewheelSize(), Processor::getType(), MaxPlusAnalysis::out, platformGraph, platformGraphFilename, printFooter(), printHeader(), PlatformGraph::tilesBegin(), and PlatformGraph::tilesEnd().
Referenced by convert().

| CString SDFconvertToHTML::convertPlatformGraphToPNG | ( | PlatformGraph * | g, | |
| CString | filename | |||
| ) | [private] |
convertPlatformGraphToPNG () Convert the graph using dot to a PNG image.
References c, outputPlatformGraphAsDot(), and tempFileName().
Referenced by convertPlatformGraph(), and convertPlatformUsage().

| void SDFconvertToHTML::convertPlatformMapping | ( | ) | [private] |
convertPlatformMapping () Convert the mapping to HTML format.
References a, SDFgraph::actorsBegin(), SDFgraph::actorsEnd(), CompBindings::begin(), c, SDFgraph::channelsBegin(), SDFgraph::channelsEnd(), PlatformGraph::connectionsBegin(), PlatformGraph::connectionsEnd(), convertPlatformMappingToPNG(), CompBindings::end(), Memory::getActorBindings(), Processor::getActorBindings(), NetworkInterface::getBindings(), Connection::getChannelBindings(), Memory::getChannelBindings(), ComponentBinding::getComponent(), Connection::getDstTile(), getFullName(), Tile::getMemory(), SDFcomponent::getName(), ArchComponent::getName(), Tile::getNetworkInterface(), getPlatformGraph(), Tile::getProcessor(), Processor::getReservedTimeSlice(), Processor::getSchedule(), StaticOrderSchedule::getScheduleEntry(), getSDFgraph(), Connection::getSrcTile(), StaticOrderSchedule::getStartPeriodicSchedule(), Processor::getTimewheelSize(), ComponentBinding::getValue(), NetworkInterface::inBw, NetworkInterface::nrConn, MaxPlusAnalysis::out, NetworkInterface::outBw, platformGraph, platformMappingFilename, printFooter(), printHeader(), sdfGraph, PlatformGraph::tilesBegin(), and PlatformGraph::tilesEnd().
Referenced by convert().

| CString SDFconvertToHTML::convertPlatformMappingToPNG | ( | TimedSDFgraph * | sdfGraph, | |
| PlatformGraph * | platformGraph, | |||
| CString | filename | |||
| ) | [private] |
convertPlatformMappingToPNG () Convert the mapping using dot to a PNG image.
References c, outputPlatformMappingAsDot(), and tempFileName().
Referenced by convertPlatformMapping().

| void SDFconvertToHTML::convertPlatformUsage | ( | ) | [private] |
convertPlatformUsage () Convert the platform usage to HTML format.
References NetworkInterface::availableInBandwidth(), Memory::availableMemorySize(), NetworkInterface::availableNrConnections(), NetworkInterface::availableOutBandwidth(), convertPlatformGraphToPNG(), getFullName(), NetworkInterface::getInBandwidth(), Tile::getMemory(), ArchComponent::getName(), Tile::getNetworkInterface(), NetworkInterface::getNrConnections(), Processor::getOccupiedTimeSlice(), NetworkInterface::getOutBandwidth(), getPlatformGraph(), Tile::getProcessor(), Processor::getReservedTimeSlice(), getSDFgraph(), Memory::getSize(), Processor::getTimewheelSize(), MaxPlusAnalysis::out, platformGraph, platformUsageFilename, printFooter(), printHeader(), PlatformGraph::tilesBegin(), and PlatformGraph::tilesEnd().
Referenced by convert().

| void SDFconvertToHTML::convertSDFgraph | ( | ) | [private] |
convertSDFgraph () Convert the SDF graph to HTML format.
References a, SDFgraph::actorsBegin(), SDFgraph::actorsEnd(), c, SDFgraph::channelsBegin(), SDFgraph::channelsEnd(), convertSDFgraphToPNG(), TimedSDFactor::_Processor::execTime, TimedSDFchannel::getBufferSize(), SDFport::getChannel(), TimedSDFactor::getDefaultProcessor(), SDFchannel::getDstActor(), SDFchannel::getDstPort(), getFullName(), SDFchannel::getInitialTokens(), TimedSDFchannel::getMinBandwidth(), TimedSDFchannel::getMinLatency(), SDFcomponent::getName(), SDFport::getRate(), getSDFgraph(), SDFchannel::getSrcActor(), SDFchannel::getSrcPort(), TimedSDFgraph::getThroughputConstraint(), TimedSDFchannel::getTokenSize(), SDFport::getTypeAsString(), MaxPlusAnalysis::out, SDFactor::portsBegin(), SDFactor::portsEnd(), CFraction::print(), printFooter(), printHeader(), TimedSDFactor::processorsBegin(), TimedSDFactor::processorsEnd(), sdfGraph, sdfGraphFilename, TimedSDFactor::_Processor::stateSize, and TimedSDFactor::_Processor::type.
Referenced by convert().

| CString SDFconvertToHTML::convertSDFgraphToPNG | ( | TimedSDFgraph * | g, | |
| CString | filename | |||
| ) | [private] |
convertSDFgraphToPNG () Convert the graph using dot to a PNG image. The function returns an image map in XHTML format.
References c, outputSDFgraphAsDot(), and tempFileName().
Referenced by convertSDFgraph().

| PlatformGraph* SDFconvertToHTML::getPlatformGraph | ( | ) | [inline] |
References platformGraph.
Referenced by convert(), convertPlatformGraph(), convertPlatformMapping(), convertPlatformUsage(), and printHeader().
| TimedSDFgraph* SDFconvertToHTML::getSDFgraph | ( | ) | [inline] |
References sdfGraph.
Referenced by convert(), convertPlatformMapping(), convertPlatformUsage(), and convertSDFgraph().
| SetOfNoCScheduleProblems* SDFconvertToHTML::getSetOfNoCScheduleProblems | ( | ) | [inline] |
References setOfNoCScheduleProblems.
Referenced by convert(), convertInterconnectGraph(), convertInterconnectMapping(), convertInterconnectUsage(), and printHeader().
| void SDFconvertToHTML::outputInterconnectGraphAsDot | ( | InterconnectGraph * | g, | |
| ostream & | out | |||
| ) | [private] |
outputInterconnectGraphAsDot () The function outputs an interconnect graph in DOT format.
References Link::getDstNode(), Link::getName(), Node::getName(), Link::getSrcNode(), Node::getType(), InterconnectGraph::linksBegin(), InterconnectGraph::linksEnd(), InterconnectGraph::nodesBegin(), and InterconnectGraph::nodesEnd().
Referenced by convertInterconnectGraphToPNG().

| void SDFconvertToHTML::outputPlatformGraphAsDot | ( | PlatformGraph * | g, | |
| ostream & | out | |||
| ) | [private] |
outputPlatformGraphAsDot () The function outputs a platform graph in DOT format.
References c, PlatformGraph::connectionsBegin(), PlatformGraph::connectionsEnd(), Connection::getDstTile(), ArchComponent::getName(), Connection::getSrcTile(), PlatformGraph::tilesBegin(), and PlatformGraph::tilesEnd().
Referenced by convertPlatformGraphToPNG().

| void SDFconvertToHTML::outputPlatformMappingAsDot | ( | TimedSDFgraph * | sdfGraph, | |
| PlatformGraph * | platformGraph, | |||
| ostream & | out | |||
| ) | [private] |
outputPlatformMappingAsDot () The function outputs a mapping in DOT format.
References a, SDFgraph::actorsBegin(), SDFgraph::actorsEnd(), CompBindings::begin(), c, SDFgraph::channelsBegin(), SDFgraph::channelsEnd(), PlatformGraph::connectionsBegin(), PlatformGraph::connectionsEnd(), CompBindings::end(), SDFport::getActor(), Processor::getActorBindings(), ComponentBinding::getComponent(), SDFchannel::getDstPort(), Connection::getDstTile(), SDFchannel::getInitialTokens(), SDFcomponent::getName(), ArchComponent::getName(), Tile::getProcessor(), SDFport::getRate(), SDFchannel::getSrcPort(), Connection::getSrcTile(), PlatformGraph::tilesBegin(), and PlatformGraph::tilesEnd().
Referenced by convertPlatformMappingToPNG().

| void SDFconvertToHTML::outputSDFgraphAsDot | ( | SDFgraph * | g, | |
| ostream & | out | |||
| ) | [private] |
outputSDFgraphAsDot () The function outputs an SDF graph in DOT format.
References a, SDFgraph::actorsBegin(), SDFgraph::actorsEnd(), c, SDFgraph::channelsBegin(), SDFgraph::channelsEnd(), SDFport::getActor(), SDFchannel::getDstPort(), SDFchannel::getInitialTokens(), SDFcomponent::getName(), SDFport::getRate(), and SDFchannel::getSrcPort().
Referenced by convertSDFgraphToPNG().

| void SDFconvertToHTML::printFooter | ( | ostream & | out | ) | [private] |
footerHeader () Write the footer of the HTML file to the supplied output stream.
Referenced by convertInterconnectGraph(), convertInterconnectMapping(), convertInterconnectUsage(), convertPlatformGraph(), convertPlatformMapping(), convertPlatformUsage(), and convertSDFgraph().
| void SDFconvertToHTML::printHeader | ( | ostream & | out, | |
| CString | title | |||
| ) | [private] |
printHeader () Write the header of the HTML file to the supplied output stream.
References getFullName(), getPlatformGraph(), getSetOfNoCScheduleProblems(), interconnectGraphFilename, interconnectMappingFilename, interconnectUsageFilename, platformGraphFilename, platformMappingFilename, platformUsageFilename, printStylesheet(), and sdfGraphFilename.
Referenced by convertInterconnectGraph(), convertInterconnectMapping(), convertInterconnectUsage(), convertPlatformGraph(), convertPlatformMapping(), convertPlatformUsage(), and convertSDFgraph().

| void SDFconvertToHTML::printStylesheet | ( | ostream & | out | ) | [private] |
printStylesheet () Write the sylesheet to the supplied output stream.
Referenced by printHeader().
| void SDFconvertToHTML::setPlatformGraph | ( | PlatformGraph * | g | ) | [inline] |
References platformGraph.
Referenced by SDF3Flow::outputMappingAsHTML().
| void SDFconvertToHTML::setSDFgraph | ( | TimedSDFgraph * | g | ) | [inline] |
References sdfGraph.
Referenced by SDF3Flow::outputMappingAsHTML().
| void SDFconvertToHTML::setSetOfNoCScheduleProblems | ( | SetOfNoCScheduleProblems * | p | ) | [inline] |
References setOfNoCScheduleProblems.
Referenced by SDF3Flow::outputMappingAsHTML().
Member Data Documentation
CString SDFconvertToHTML::fileNamePrefix [private] |
Referenced by convert(), and getFullName().
Referenced by convertInterconnectGraph(), printHeader(), and SDFconvertToHTML().
Referenced by convertInterconnectMapping(), printHeader(), and SDFconvertToHTML().
Referenced by convertInterconnectUsage(), printHeader(), and SDFconvertToHTML().
PlatformGraph* SDFconvertToHTML::platformGraph [private] |
Referenced by convertPlatformGraph(), printHeader(), and SDFconvertToHTML().
Referenced by convertPlatformMapping(), printHeader(), and SDFconvertToHTML().
Referenced by convertPlatformUsage(), printHeader(), and SDFconvertToHTML().
TimedSDFgraph* SDFconvertToHTML::sdfGraph [private] |
Referenced by convertPlatformMapping(), convertSDFgraph(), getSDFgraph(), SDFconvertToHTML(), and setSDFgraph().
CString SDFconvertToHTML::sdfGraphFilename [private] |
Referenced by convertSDFgraph(), printHeader(), and SDFconvertToHTML().
Referenced by getSetOfNoCScheduleProblems(), SDFconvertToHTML(), and setSetOfNoCScheduleProblems().
The documentation for this class was generated from the following files:

