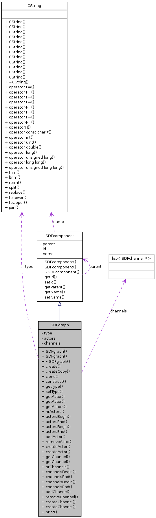
SDFgraph Class Reference
#include <graph.h>


Detailed Description
SDFgraph Container for SDF graph.
Constructor & Destructor Documentation
| SDFgraph::SDFgraph | ( | SDFcomponent & | c | ) |
SDFgraph () Constructor.
| SDFgraph::SDFgraph | ( | ) |
SDFgraph () Constructor.
Referenced by clone(), create(), and createCopy().
Member Function Documentation
| SDFactorsIter SDFgraph::actorsBegin | ( | ) | [inline] |
References actors.
Referenced by LoadBalanceBinding::allocateTDMAtimeSlices(), SDFstateSpaceThroughputAnalysis::analyze(), SDFstateSpaceBufferAnalysisNingGao::TransitionSystem::analyzePeriodicPhase(), analyzePeriodicPhase(), SDFstateSpaceBufferAnalysis::TransitionSystem::analyzePeriodicPhase(), SDFstateSpaceBindingAwareBufferAnalysis::TransitionSystem::analyzePeriodicPhase(), analyzeSDFG(), SDFstateSpaceMinimalLatencyAnalysis::analyzeSingleProc(), Binding::analyzeThroughputApplication(), LoadBalanceBinding::bindSDFGtoTiles(), SDFstateSpaceBindingAwareThroughputAnalysis::TransitionSystem::checkBindingAwareSDFG(), SDFstateSpaceTraceInterconnectCommunication::TransitionSystem::checkBindingAwareSDFG(), SDFstateSpaceBindingAwareBufferAnalysis::TransitionSystem::checkBindingAwareSDFG(), TimedSDFgraph::clone(), computeRepetitionVector(), SDFstateSpaceStaticPeriodicSchedulerChao::computeSchedule(), FSMSADF::MemoryDimAlgo::computeStorageDist(), SDF3Flow::computeStorageDistributions(), SDFstateSpaceBindingAwareThroughputAnalysis::TransitionSystem::computeTileUtilization(), SDFconvertToHTML::convertPlatformMapping(), SDFconvertToHTML::convertSDFgraph(), convertSDFGtoCSDFG(), createCapacityConstrainedModel(), createInitialMCMgraph(), createSDFnode(), createSDFpropertiesNode(), SDF3Flow::estimateLatencyConstraints(), LoadBalanceBinding::estimateMaxCycleMean(), SDFstateSpaceSelfTimedMinimalLatencyAnalysis::TransitionSystem::execConstrainedSDFgraph(), SDFstateSpaceBindingAwareThroughputAnalysis::TransitionSystem::execSDFgraph(), SDFstateSpaceThroughputAnalysisNingGao::TransitionSystem::execSDFgraph(), SDFstateSpaceThroughputAnalysis::TransitionSystem::execSDFgraph(), SDFstateSpaceSelfTimedMinimalLatencyAnalysis::TransitionSystem::execSDFgraph(), SDFstateSpaceSelfTimedLatencyAnalysis::TransitionSystem::execSDFgraph(), SDFstateSpacePriorityListScheduler::TransitionSystem::execSDFgraph(), SDFstateSpaceMinimalLatencyAnalysis::TransitionSystem::execSDFgraph(), SDFstateSpaceListScheduler::TransitionSystem::execSDFgraph(), SDFstateSpaceDeadlockAnalysis::TransitionSystem::execSDFgraph(), SDFstateSpaceTraceInterconnectCommunication::TransitionSystem::execSDFgraph(), SDFstateSpaceBufferAnalysisNingGao::TransitionSystem::execSDFgraph(), execSDFgraph(), SDFstateSpaceBufferAnalysis::TransitionSystem::execSDFgraph(), SDFstateSpaceBindingAwareBufferAnalysis::TransitionSystem::execSDFgraph(), SDFstateSpaceStaticPeriodicScheduler::TransitionSystem::execSDFgraphComputeSchedule(), SDFstateSpaceStaticPeriodicSchedulerChao::TransitionSystem::execSDFgraphSelfTimed(), SDFstateSpaceStaticPeriodicScheduler::TransitionSystem::execSDFgraphSelfTimed(), SDFstateSpaceStaticPeriodicSchedulerChao::TransitionSystem::execSDFgraphStaticPeriodic(), SDFstateSpaceStaticPeriodicScheduler::TransitionSystem::execSDFgraphStaticPeriodic(), SDFstateSpaceMinimalLatencyAnalysis::TransitionSystem::execSDFgraphUsingDemandList(), findOutputActor(), generateSDFgraphProperties(), getLbOutputInterval(), getMaxExecTime(), getMaximumExecTime(), MaxPlusAnalysis::GraphDecoration::Graph::Graph(), hapiNetworkConstructor(), hapiNetworkDeclaration(), hapiNetworkDeclarationH(), SDFstateSpaceBindingAwareThroughputAnalysis::TransitionSystem::initOutputActor(), SDFstateSpaceStaticPeriodicSchedulerChao::TransitionSystem::initOutputActor(), SDFstateSpaceStaticPeriodicScheduler::TransitionSystem::initOutputActor(), SDFstateSpaceThroughputAnalysisNingGao::TransitionSystem::initOutputActor(), SDFstateSpaceThroughputAnalysis::TransitionSystem::initOutputActor(), SDFstateSpaceSelfTimedLatencyAnalysis::TransitionSystem::initOutputActor(), SDFstateSpacePriorityListScheduler::TransitionSystem::initOutputActor(), SDFstateSpaceMinimalLatencyAnalysis::TransitionSystem::initOutputActor(), SDFstateSpaceListScheduler::TransitionSystem::initOutputActor(), SDFstateSpaceTraceInterconnectCommunication::TransitionSystem::initOutputActor(), SDFstateSpaceBufferAnalysisNingGao::TransitionSystem::initOutputActor(), SDFstateSpaceBufferAnalysis::TransitionSystem::initOutputActor(), SDFstateSpaceBindingAwareBufferAnalysis::TransitionSystem::initOutputActor(), isConnected(), isHSDFgraph(), makeConsistent(), makeSimpleGraph(), makeStronglyConnected(), BindingAwareSDFG::modelBindingInMPFlow(), BindingAwareSDFG::modelBindingInNSoCFlow(), modelCapacityConstrainedBuffer(), SDFconvertToHTML::outputPlatformMappingAsDot(), outputSDFasDot(), outputSDFasHAPI(), SDFconvertToHTML::outputSDFgraphAsDot(), TimedSDFgraph::print(), printAnalyzeDeadlock(), printAnalyzePeriodicPhase(), printExecSdfGraph(), printSdfGraph(), printSdfHeader(), relabelSDFgraph(), LoadBalanceBinding::releaseResources(), sdfToGraph(), LoadBalanceBinding::sortTilesOnLoad(), transformHSDFtoAPG(), transformSDFtoHSDF(), and unfoldHSDF().
| SDFactorsCIter SDFgraph::actorsBegin | ( | ) | const [inline] |
References actors.
| SDFactorsIter SDFgraph::actorsEnd | ( | ) | [inline] |
References actors.
Referenced by LoadBalanceBinding::allocateTDMAtimeSlices(), SDFstateSpaceThroughputAnalysis::analyze(), SDFstateSpaceBufferAnalysisNingGao::TransitionSystem::analyzePeriodicPhase(), analyzePeriodicPhase(), SDFstateSpaceBufferAnalysis::TransitionSystem::analyzePeriodicPhase(), SDFstateSpaceBindingAwareBufferAnalysis::TransitionSystem::analyzePeriodicPhase(), analyzeSDFG(), SDFstateSpaceMinimalLatencyAnalysis::analyzeSingleProc(), Binding::analyzeThroughputApplication(), LoadBalanceBinding::bindSDFGtoTiles(), SDFstateSpaceBindingAwareThroughputAnalysis::TransitionSystem::checkBindingAwareSDFG(), SDFstateSpaceTraceInterconnectCommunication::TransitionSystem::checkBindingAwareSDFG(), SDFstateSpaceBindingAwareBufferAnalysis::TransitionSystem::checkBindingAwareSDFG(), TimedSDFgraph::clone(), computeRepetitionVector(), SDFstateSpaceStaticPeriodicSchedulerChao::computeSchedule(), FSMSADF::MemoryDimAlgo::computeStorageDist(), SDF3Flow::computeStorageDistributions(), SDFstateSpaceBindingAwareThroughputAnalysis::TransitionSystem::computeTileUtilization(), SDFconvertToHTML::convertPlatformMapping(), SDFconvertToHTML::convertSDFgraph(), convertSDFGtoCSDFG(), createCapacityConstrainedModel(), createInitialMCMgraph(), createSDFnode(), createSDFpropertiesNode(), SDF3Flow::estimateLatencyConstraints(), LoadBalanceBinding::estimateMaxCycleMean(), SDFstateSpaceSelfTimedMinimalLatencyAnalysis::TransitionSystem::execConstrainedSDFgraph(), SDFstateSpaceBindingAwareThroughputAnalysis::TransitionSystem::execSDFgraph(), SDFstateSpaceThroughputAnalysisNingGao::TransitionSystem::execSDFgraph(), SDFstateSpaceThroughputAnalysis::TransitionSystem::execSDFgraph(), SDFstateSpaceSelfTimedMinimalLatencyAnalysis::TransitionSystem::execSDFgraph(), SDFstateSpaceSelfTimedLatencyAnalysis::TransitionSystem::execSDFgraph(), SDFstateSpacePriorityListScheduler::TransitionSystem::execSDFgraph(), SDFstateSpaceMinimalLatencyAnalysis::TransitionSystem::execSDFgraph(), SDFstateSpaceListScheduler::TransitionSystem::execSDFgraph(), SDFstateSpaceDeadlockAnalysis::TransitionSystem::execSDFgraph(), SDFstateSpaceTraceInterconnectCommunication::TransitionSystem::execSDFgraph(), SDFstateSpaceBufferAnalysisNingGao::TransitionSystem::execSDFgraph(), execSDFgraph(), SDFstateSpaceBufferAnalysis::TransitionSystem::execSDFgraph(), SDFstateSpaceBindingAwareBufferAnalysis::TransitionSystem::execSDFgraph(), SDFstateSpaceStaticPeriodicScheduler::TransitionSystem::execSDFgraphComputeSchedule(), SDFstateSpaceStaticPeriodicSchedulerChao::TransitionSystem::execSDFgraphSelfTimed(), SDFstateSpaceStaticPeriodicScheduler::TransitionSystem::execSDFgraphSelfTimed(), SDFstateSpaceStaticPeriodicSchedulerChao::TransitionSystem::execSDFgraphStaticPeriodic(), SDFstateSpaceStaticPeriodicScheduler::TransitionSystem::execSDFgraphStaticPeriodic(), SDFstateSpaceMinimalLatencyAnalysis::TransitionSystem::execSDFgraphUsingDemandList(), findOutputActor(), generateSDFgraphProperties(), getLbOutputInterval(), getMaxExecTime(), getMaximumExecTime(), MaxPlusAnalysis::GraphDecoration::Graph::Graph(), hapiNetworkConstructor(), hapiNetworkDeclaration(), hapiNetworkDeclarationH(), SDFstateSpaceBindingAwareThroughputAnalysis::TransitionSystem::initOutputActor(), SDFstateSpaceStaticPeriodicSchedulerChao::TransitionSystem::initOutputActor(), SDFstateSpaceStaticPeriodicScheduler::TransitionSystem::initOutputActor(), SDFstateSpaceThroughputAnalysisNingGao::TransitionSystem::initOutputActor(), SDFstateSpaceThroughputAnalysis::TransitionSystem::initOutputActor(), SDFstateSpaceSelfTimedLatencyAnalysis::TransitionSystem::initOutputActor(), SDFstateSpacePriorityListScheduler::TransitionSystem::initOutputActor(), SDFstateSpaceMinimalLatencyAnalysis::TransitionSystem::initOutputActor(), SDFstateSpaceListScheduler::TransitionSystem::initOutputActor(), SDFstateSpaceTraceInterconnectCommunication::TransitionSystem::initOutputActor(), SDFstateSpaceBufferAnalysisNingGao::TransitionSystem::initOutputActor(), SDFstateSpaceBufferAnalysis::TransitionSystem::initOutputActor(), SDFstateSpaceBindingAwareBufferAnalysis::TransitionSystem::initOutputActor(), isConnected(), isHSDFgraph(), makeConsistent(), makeSimpleGraph(), makeStronglyConnected(), BindingAwareSDFG::modelBindingInMPFlow(), BindingAwareSDFG::modelBindingInNSoCFlow(), modelCapacityConstrainedBuffer(), SDFconvertToHTML::outputPlatformMappingAsDot(), outputSDFasDot(), outputSDFasHAPI(), SDFconvertToHTML::outputSDFgraphAsDot(), TimedSDFgraph::print(), printAnalyzeDeadlock(), printAnalyzePeriodicPhase(), printExecSdfGraph(), printSdfGraph(), printSdfHeader(), relabelSDFgraph(), LoadBalanceBinding::releaseResources(), sdfToGraph(), LoadBalanceBinding::sortTilesOnLoad(), transformHSDFtoAPG(), transformSDFtoHSDF(), and unfoldHSDF().
| SDFactorsCIter SDFgraph::actorsEnd | ( | ) | const [inline] |
References actors.
| void SDFgraph::addActor | ( | SDFactor * | a | ) |
addActor () Add an actor to a graph.
References actors.
Referenced by clone(), TimedSDFgraph::clone(), MaxPlusAnalysis::Exploration::convertToHSDFByMP(), createActor(), TimedSDFgraph::createActor(), BindingAwareSDFG::modelBindingInMPFlow(), BindingAwareSDFG::modelBindingInNSoCFlow(), transformSDFtoHSDF(), and unfoldHSDF().
| void SDFgraph::addChannel | ( | SDFchannel * | c | ) |
addChannel () Add a channel to a graph.
References channels.
Referenced by clone(), TimedSDFgraph::clone(), MaxPlusAnalysis::Exploration::convertToHSDFByMP(), createChannel(), TimedSDFgraph::createChannel(), BindingAwareSDFG::modelBindingInMPFlow(), BindingAwareSDFG::modelBindingInNSoCFlow(), transformSDFtoHSDF(), and unfoldHSDF().
| SDFchannelsIter SDFgraph::channelsBegin | ( | ) | [inline] |
References channels.
Referenced by SDFstateSpaceThroughputAnalysis::analyze(), SDFstateSpaceBufferAnalysisNingGao::TransitionSystem::analyzeDeadlock(), analyzeDeadlock(), SDFstateSpaceBufferAnalysis::TransitionSystem::analyzeDeadlock(), SDFstateSpaceBindingAwareBufferAnalysis::TransitionSystem::analyzeDeadlock(), analyzeSDFG(), Binding::analyzeThroughputApplication(), assignConsistentRates(), TimedSDFgraph::clone(), computeMinimalChannelSz(), computeMinimalChannelSzStep(), SDFstateSpaceTraceInterconnectCommunication::TransitionSystem::computeScheduleExtensions(), SDFconvertToHTML::convertPlatformMapping(), SDFconvertToHTML::convertSDFgraph(), convertSDFGtoCSDFG(), createInitialMCMgraph(), createSDFnode(), createSDFpropertiesNode(), SDFstateSpaceBufferAnalysisNingGao::TransitionSystem::dfsVisitDependencies(), dfsVisitDependencies(), SDFstateSpaceBufferAnalysis::TransitionSystem::dfsVisitDependencies(), SDFstateSpaceBindingAwareBufferAnalysis::TransitionSystem::dfsVisitDependencies(), distributeInitialTokens(), distributeInitialTokensInComponent(), SDF3Flow::estimateLatencyConstraints(), LoadBalanceBinding::estimateMaxCycleMean(), SDFstateSpaceSelfTimedMinimalLatencyAnalysis::TransitionSystem::execConstrainedSDFgraph(), SDFstateSpaceBindingAwareThroughputAnalysis::TransitionSystem::execSDFgraph(), SDFstateSpaceThroughputAnalysisNingGao::TransitionSystem::execSDFgraph(), SDFstateSpaceThroughputAnalysis::TransitionSystem::execSDFgraph(), SDFstateSpaceSelfTimedMinimalLatencyAnalysis::TransitionSystem::execSDFgraph(), SDFstateSpaceSelfTimedLatencyAnalysis::TransitionSystem::execSDFgraph(), SDFstateSpacePriorityListScheduler::TransitionSystem::execSDFgraph(), SDFstateSpaceMinimalLatencyAnalysis::TransitionSystem::execSDFgraph(), SDFstateSpaceListScheduler::TransitionSystem::execSDFgraph(), SDFstateSpaceDeadlockAnalysis::TransitionSystem::execSDFgraph(), SDFstateSpaceTraceInterconnectCommunication::TransitionSystem::execSDFgraph(), SDFstateSpaceBufferAnalysisNingGao::TransitionSystem::execSDFgraph(), execSDFgraph(), SDFstateSpaceBufferAnalysis::TransitionSystem::execSDFgraph(), SDFstateSpaceBindingAwareBufferAnalysis::TransitionSystem::execSDFgraph(), SDFstateSpaceStaticPeriodicScheduler::TransitionSystem::execSDFgraphComputeSchedule(), SDFstateSpaceStaticPeriodicSchedulerChao::TransitionSystem::execSDFgraphSelfTimed(), SDFstateSpaceStaticPeriodicScheduler::TransitionSystem::execSDFgraphSelfTimed(), SDFstateSpaceStaticPeriodicSchedulerChao::TransitionSystem::execSDFgraphStaticPeriodic(), SDFstateSpaceStaticPeriodicScheduler::TransitionSystem::execSDFgraphStaticPeriodic(), generateSDFgraphProperties(), getLbDistributionSz(), getUbDistributionSz(), MaxPlusAnalysis::GraphDecoration::Graph::Graph(), hapiNetworkConstructor(), hapiNetworkDeclaration(), SDFstateSpaceBufferAnalysisNingGao::initMinimalChannelSz(), SDFstateSpaceBufferAnalysis::initMinimalChannelSz(), SDFstateSpaceBindingAwareBufferAnalysis::initMinimalChannelSz(), SDFstateSpaceBufferAnalysis::initMinimalChannelSzStep(), SDFstateSpaceBindingAwareBufferAnalysis::initMinimalChannelSzStep(), SDFstateSpaceTraceInterconnectCommunication::TransitionSystem::initTracing(), makeStronglyConnected(), BindingAwareSDFG::modelBindingInMPFlow(), BindingAwareSDFG::modelBindingInNSoCFlow(), modelCapacityConstrainedBuffer(), SDFconvertToHTML::outputPlatformMappingAsDot(), outputSDFasDot(), SDFconvertToHTML::outputSDFgraphAsDot(), TimedSDFgraph::print(), printExecSdfGraph(), printMaximumChannelSz(), printMinimalChannelSz(), printMinimalChannelSzStep(), printSdfGraph(), randomChannelBufferSizes(), relabelSDFgraph(), sdfComponentToGraph(), sdfToGraph(), SDFstateSpaceTraceInterconnectCommunication::TransitionSystem::traceMessagesPeriodic(), SDFstateSpaceTraceInterconnectCommunication::TransitionSystem::traceMessagesTransient(), transformHSDFtoAPG(), transformSDFtoHSDF(), unfoldHSDF(), and LoadBalanceBinding::updateStorageSpaceAllocation().
| SDFchannelsCIter SDFgraph::channelsBegin | ( | ) | const [inline] |
References channels.
| SDFchannelsIter SDFgraph::channelsEnd | ( | ) | [inline] |
References channels.
Referenced by SDFstateSpaceThroughputAnalysis::analyze(), SDFstateSpaceBufferAnalysisNingGao::TransitionSystem::analyzeDeadlock(), analyzeDeadlock(), SDFstateSpaceBufferAnalysis::TransitionSystem::analyzeDeadlock(), SDFstateSpaceBindingAwareBufferAnalysis::TransitionSystem::analyzeDeadlock(), analyzeSDFG(), Binding::analyzeThroughputApplication(), assignConsistentRates(), TimedSDFgraph::clone(), computeMinimalChannelSz(), computeMinimalChannelSzStep(), SDFstateSpaceTraceInterconnectCommunication::TransitionSystem::computeScheduleExtensions(), SDFconvertToHTML::convertPlatformMapping(), SDFconvertToHTML::convertSDFgraph(), convertSDFGtoCSDFG(), createInitialMCMgraph(), createSDFnode(), createSDFpropertiesNode(), SDFstateSpaceBufferAnalysisNingGao::TransitionSystem::dfsVisitDependencies(), dfsVisitDependencies(), SDFstateSpaceBufferAnalysis::TransitionSystem::dfsVisitDependencies(), SDFstateSpaceBindingAwareBufferAnalysis::TransitionSystem::dfsVisitDependencies(), distributeInitialTokensInComponent(), SDF3Flow::estimateBandwidthConstraints(), SDF3Flow::estimateLatencyConstraints(), LoadBalanceBinding::estimateMaxCycleMean(), SDF3Flow::estimateStorageConstraints(), SDFstateSpaceSelfTimedMinimalLatencyAnalysis::TransitionSystem::execConstrainedSDFgraph(), SDFstateSpaceBindingAwareThroughputAnalysis::TransitionSystem::execSDFgraph(), SDFstateSpaceThroughputAnalysisNingGao::TransitionSystem::execSDFgraph(), SDFstateSpaceThroughputAnalysis::TransitionSystem::execSDFgraph(), SDFstateSpaceSelfTimedMinimalLatencyAnalysis::TransitionSystem::execSDFgraph(), SDFstateSpaceSelfTimedLatencyAnalysis::TransitionSystem::execSDFgraph(), SDFstateSpacePriorityListScheduler::TransitionSystem::execSDFgraph(), SDFstateSpaceMinimalLatencyAnalysis::TransitionSystem::execSDFgraph(), SDFstateSpaceListScheduler::TransitionSystem::execSDFgraph(), SDFstateSpaceDeadlockAnalysis::TransitionSystem::execSDFgraph(), SDFstateSpaceTraceInterconnectCommunication::TransitionSystem::execSDFgraph(), SDFstateSpaceBufferAnalysisNingGao::TransitionSystem::execSDFgraph(), execSDFgraph(), SDFstateSpaceBufferAnalysis::TransitionSystem::execSDFgraph(), SDFstateSpaceBindingAwareBufferAnalysis::TransitionSystem::execSDFgraph(), SDFstateSpaceStaticPeriodicScheduler::TransitionSystem::execSDFgraphComputeSchedule(), SDFstateSpaceStaticPeriodicSchedulerChao::TransitionSystem::execSDFgraphSelfTimed(), SDFstateSpaceStaticPeriodicScheduler::TransitionSystem::execSDFgraphSelfTimed(), SDFstateSpaceStaticPeriodicSchedulerChao::TransitionSystem::execSDFgraphStaticPeriodic(), SDFstateSpaceStaticPeriodicScheduler::TransitionSystem::execSDFgraphStaticPeriodic(), generateSDFgraphProperties(), getLbDistributionSz(), getUbDistributionSz(), MaxPlusAnalysis::GraphDecoration::Graph::Graph(), hapiNetworkConstructor(), hapiNetworkDeclaration(), SDFstateSpaceBufferAnalysisNingGao::initMinimalChannelSz(), SDFstateSpaceBufferAnalysis::initMinimalChannelSz(), SDFstateSpaceBindingAwareBufferAnalysis::initMinimalChannelSz(), SDFstateSpaceBufferAnalysis::initMinimalChannelSzStep(), SDFstateSpaceBindingAwareBufferAnalysis::initMinimalChannelSzStep(), SDFstateSpaceTraceInterconnectCommunication::TransitionSystem::initTracing(), makeStronglyConnected(), BindingAwareSDFG::modelBindingInMPFlow(), BindingAwareSDFG::modelBindingInNSoCFlow(), modelCapacityConstrainedBuffer(), SDFconvertToHTML::outputPlatformMappingAsDot(), outputSDFasDot(), SDFconvertToHTML::outputSDFgraphAsDot(), TimedSDFgraph::print(), printExecSdfGraph(), printMaximumChannelSz(), printMinimalChannelSz(), printMinimalChannelSzStep(), printSdfGraph(), randomChannelBufferSizes(), relabelSDFgraph(), sdfComponentToGraph(), sdfToGraph(), SDFstateSpaceTraceInterconnectCommunication::TransitionSystem::traceMessagesPeriodic(), SDFstateSpaceTraceInterconnectCommunication::TransitionSystem::traceMessagesTransient(), transformHSDFtoAPG(), transformSDFtoHSDF(), unfoldHSDF(), and LoadBalanceBinding::updateStorageSpaceAllocation().
| SDFchannelsCIter SDFgraph::channelsEnd | ( | ) | const [inline] |
References channels.
| SDFgraph * SDFgraph::clone | ( | SDFcomponent & | c | ) | const [virtual] |
clone () The function returns a pointer to a newly allocated SDF graph object. All properties, actors and channels of the graph are cloned.
Reimplemented in TimedSDFgraph.
References a, actors, addActor(), addChannel(), channels, component, g, SDFcomponent::getName(), getType(), nrActors(), nrChannels(), SDFcomponent::SDFcomponent(), SDFgraph(), SDFcomponent::setName(), and setType().
Referenced by componentToSDFgraph(), and modelAutoConcurrencyInSDFgraph().

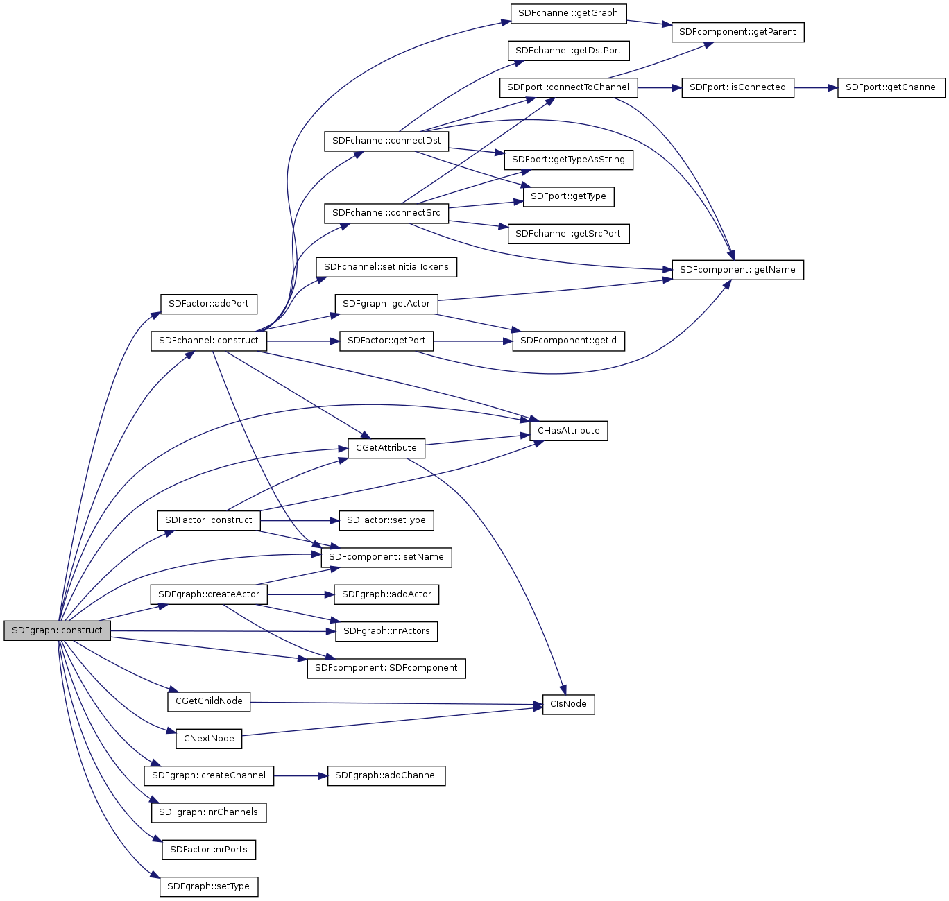
| void SDFgraph::construct | ( | const CNodePtr | sdfNode | ) |
construct () The function initializes all actor properties based on the XML data.
References a, SDFactor::addPort(), c, CGetAttribute(), CGetChildNode(), CHasAttribute(), CNextNode(), component, SDFchannel::construct(), SDFactor::construct(), createActor(), createChannel(), nrActors(), nrChannels(), SDFactor::nrPorts(), SDFcomponent::SDFcomponent(), SDFcomponent::setName(), and setType().

| SDFgraph * SDFgraph::create | ( | SDFcomponent & | c | ) | const [virtual] |
create () The function returns a pointer to a newly allocated SDF graph object.
Reimplemented in TimedSDFgraph.
References SDFgraph().

| SDFactor * SDFgraph::createActor | ( | ) | [virtual] |
createActor () Create a new actor on the graph.
Reimplemented in TimedSDFgraph.
References a, addActor(), c, nrActors(), SDFcomponent::SDFcomponent(), and SDFcomponent::setName().
Referenced by construct(), BindingAwareSDFG::createMappedChannelToConnectionMPFlow(), and BindingAwareSDFG::createMappedChannelToConnectionNSoC().

| SDFactor * SDFgraph::createActor | ( | SDFcomponent & | c | ) | [virtual] |
createActor () Create a new actor on the graph.
Reimplemented in TimedSDFgraph.
References a, and addActor().

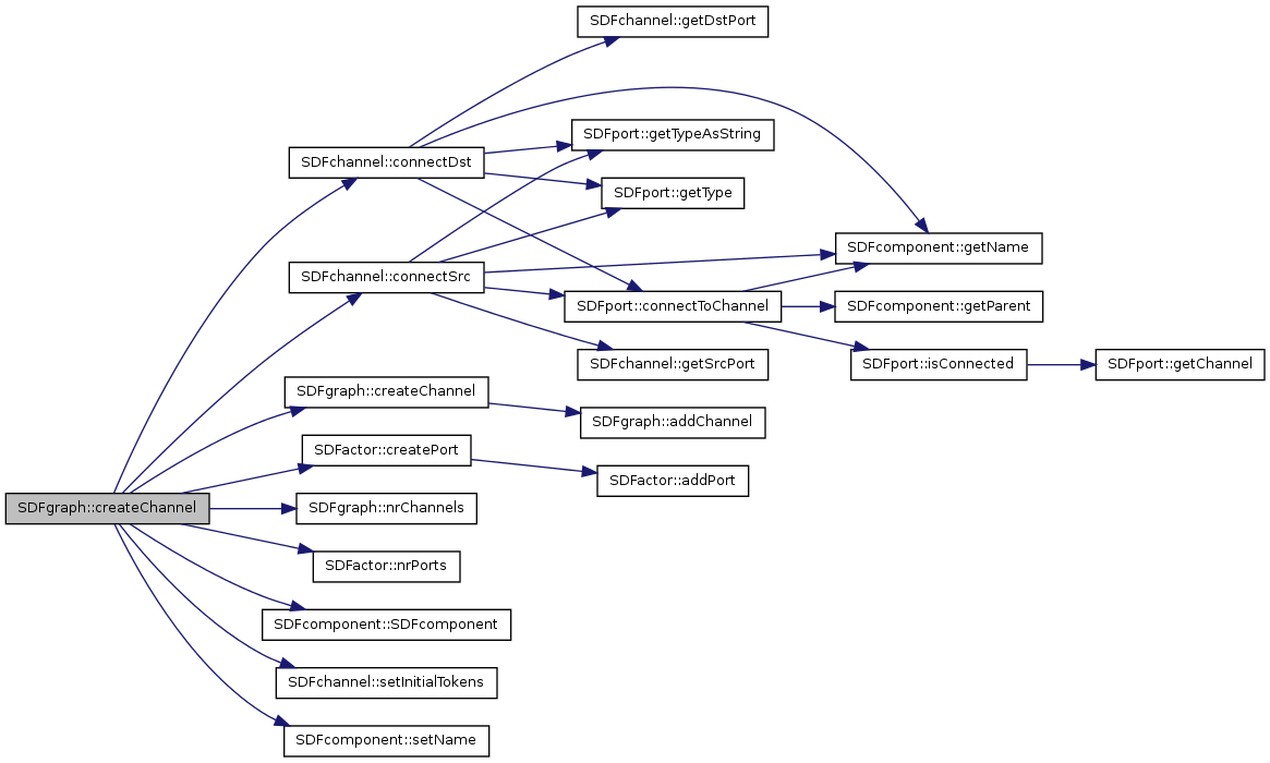
| SDFchannel * SDFgraph::createChannel | ( | SDFcomponent & | c | ) | [virtual] |
createChannel () Create a new channel on the graph.
Reimplemented in TimedSDFgraph.
References addChannel().
Referenced by construct(), createChannel(), BindingAwareSDFG::createMappedActorMPFlow(), BindingAwareSDFG::createMappedActorNSoC(), BindingAwareSDFG::createMappedChannelToConnectionMPFlow(), BindingAwareSDFG::createMappedChannelToConnectionNSoC(), BindingAwareSDFG::createMappedChannelToTileMPFlow(), and BindingAwareSDFG::createMappedChannelToTileNSoC().

| SDFchannel * SDFgraph::createChannel | ( | SDFactor * | src, | |
| SDFrate | rateSrc, | |||
| SDFactor * | dst, | |||
| SDFrate | rateDst, | |||
| uint | initialTokens | |||
| ) |
createChannel () The function creates a channel between the source and destination actor. Ports with the supplied rates are added to these actors.
Reimplemented in TimedSDFgraph.
References c, SDFchannel::connectDst(), SDFchannel::connectSrc(), createChannel(), SDFactor::createPort(), SDFport::In, nrChannels(), SDFactor::nrPorts(), SDFport::Out, SDFcomponent::SDFcomponent(), SDFchannel::setInitialTokens(), and SDFcomponent::setName().

| SDFgraph * SDFgraph::createCopy | ( | SDFcomponent & | c | ) | const [virtual] |
createCopy () The function returns a pointer to a newly allocated SDF graph object. All properties of the graph are copied.
Reimplemented in TimedSDFgraph.
References g, SDFcomponent::getName(), getType(), SDFgraph(), SDFcomponent::setName(), and setType().
Referenced by transformSDFtoHSDF(), and unfoldHSDF().

getActor () The function returns a reference to an actor with the given name.
References a, actors, and SDFcomponent::getName().

getActor () The function returns a reference to an actor with the given id.
References a, actors, SDFcomponent::getId(), and SDFcomponent::getName().
Referenced by analyzeSDFG(), StaticOrderSchedule::changeActorAssociations(), SDFchannel::clone(), TimedSDFchannel::clone(), TimedSDFgraph::construct(), SDFchannel::construct(), createCapacityConstrainedModel(), FSMSADF::ScenarioGraph::extractSDFgraph(), findSimpleCycle(), findSimpleCycles(), getComponents(), SDFstateSpacePriorityListScheduler::TransitionSystem::initActorPriorities(), mcmSimpleCycles(), mcmSimpleCycleVisit(), BindingAwareSDFG::modelBindingInMPFlow(), BindingAwareSDFG::modelBindingInNSoCFlow(), SDFstateSpaceStaticPeriodicSchedulerChao::schedule(), SDFstateSpaceStaticPeriodicScheduler::schedule(), setMappingMemory(), setMappingProcessor(), simpleCycleVisit(), transformSDFtoHSDF(), treeVisitChildren(), and unfoldHSDF().

| SDFactors& SDFgraph::getActors | ( | ) | [inline] |
| SDFchannel * SDFgraph::getChannel | ( | const CString & | name | ) |
getChannel () The function returns a reference to a channel with the given name.
References c, channels, and SDFcomponent::getName().

| SDFchannel * SDFgraph::getChannel | ( | const CId | id | ) |
getChannel () The function returns a reference to a channel with the given id.
References c, channels, SDFcomponent::getId(), and SDFcomponent::getName().
Referenced by analyzeSDFG(), TimedSDFgraph::construct(), SDF3Flow::createStorageDistributionsNode(), distributeInitialTokensInComponent(), SDFstateSpaceBufferAnalysisNingGao::exploreStorageDistribution(), exploreStorageDistribution(), SDFstateSpaceBufferAnalysis::exploreStorageDistribution(), SDFstateSpaceBindingAwareBufferAnalysis::exploreStorageDistribution(), findStorageDependencies(), LoadBalanceBinding::minimizeStorageSpace(), BindingAwareSDFG::modelBindingInMPFlow(), BindingAwareSDFG::modelBindingInNSoCFlow(), setMappingConnection(), setMappingMemory(), setMappingNetworkInterface(), and LoadBalanceBinding::updateStorageSpaceAllocation().

| CString SDFgraph::getType | ( | ) | const [inline] |
References type.
Referenced by clone(), createCopy(), TimedSDFgraph::createCopy(), createSDFnode(), hapiMain(), hapiMainCC(), hapiNetworkConstructor(), hapiNetworkDeclaration(), hapiNetworkDeclarationCC(), hapiNetworkDeclarationH(), BindingAwareSDFG::modelBindingInMPFlow(), BindingAwareSDFG::modelBindingInNSoCFlow(), print(), and TimedSDFgraph::print().
| uint SDFgraph::nrActors | ( | ) | const [inline] |
References actors.
Referenced by addDependencyEdgeForActor(), addDependencyEdgeForChTokens(), SDFstateSpaceBufferAnalysisNingGao::addStorageDistributionToChecklist(), SDFstateSpaceBufferAnalysisNingGao::TransitionSystem::analyzeDeadlock(), analyzeDeadlock(), SDFstateSpaceBufferAnalysis::TransitionSystem::analyzeDeadlock(), SDFstateSpaceBindingAwareBufferAnalysis::TransitionSystem::analyzeDeadlock(), SDFstateSpaceBufferAnalysisNingGao::TransitionSystem::analyzePeriodicPhase(), analyzePeriodicPhase(), SDFstateSpaceBufferAnalysis::TransitionSystem::analyzePeriodicPhase(), SDFstateSpaceBindingAwareBufferAnalysis::TransitionSystem::analyzePeriodicPhase(), analyzeSDFG(), assignConsistentRates(), LoadBalanceBinding::bindingCheck(), LoadBalanceBinding::bindSDFGtoTiles(), clearState(), SDFstateSpaceBindingAwareThroughputAnalysis::TransitionSystem::clockStep(), SDFstateSpaceStaticPeriodicSchedulerChao::TransitionSystem::clockStep(), SDFstateSpaceStaticPeriodicScheduler::TransitionSystem::clockStep(), SDFstateSpaceThroughputAnalysisNingGao::TransitionSystem::clockStep(), SDFstateSpaceThroughputAnalysis::TransitionSystem::clockStep(), SDFstateSpaceSelfTimedMinimalLatencyAnalysis::TransitionSystem::clockStep(), SDFstateSpaceSelfTimedLatencyAnalysis::TransitionSystem::clockStep(), SDFstateSpacePriorityListScheduler::TransitionSystem::clockStep(), SDFstateSpaceMinimalLatencyAnalysis::TransitionSystem::clockStep(), SDFstateSpaceListScheduler::TransitionSystem::clockStep(), SDFstateSpaceTraceInterconnectCommunication::TransitionSystem::clockStep(), SDFstateSpaceBufferAnalysisNingGao::TransitionSystem::clockStep(), clockStep(), SDFstateSpaceBufferAnalysis::TransitionSystem::clockStep(), SDFstateSpaceBindingAwareBufferAnalysis::TransitionSystem::clockStep(), clone(), TimedSDFgraph::clone(), computeRepetitionVector(), SDFstateSpaceStaticPeriodicSchedulerChao::computeSchedule(), SDF3Flow::computeStorageDistributions(), construct(), MaxPlusAnalysis::Exploration::convertToHSDFByMP(), copyState(), createActor(), TimedSDFgraph::createActor(), createActor(), createAcyclicGraph(), createDependencies(), createDependencyNode(), createGraph(), BindingAwareSDFG::createMappedChannelToConnectionMPFlow(), createState(), destroyState(), dfs(), SDFstateSpaceBufferAnalysisNingGao::TransitionSystem::dfsVisitDependencies(), dfsVisitDependencies(), SDFstateSpaceBufferAnalysis::TransitionSystem::dfsVisitDependencies(), SDFstateSpaceBindingAwareBufferAnalysis::TransitionSystem::dfsVisitDependencies(), distributeInitialTokensInComponent(), equalStates(), SDF3Flow::estimateLatencyConstraints(), LoadBalanceBinding::estimateMaxCycleMean(), SDFstateSpaceSelfTimedMinimalLatencyAnalysis::TransitionSystem::execConstrainedSDFgraph(), SDFstateSpaceBindingAwareThroughputAnalysis::TransitionSystem::execSDFgraph(), SDFstateSpaceThroughputAnalysisNingGao::TransitionSystem::execSDFgraph(), SDFstateSpaceThroughputAnalysis::TransitionSystem::execSDFgraph(), SDFstateSpaceSelfTimedMinimalLatencyAnalysis::TransitionSystem::execSDFgraph(), SDFstateSpaceSelfTimedLatencyAnalysis::TransitionSystem::execSDFgraph(), SDFstateSpacePriorityListScheduler::TransitionSystem::execSDFgraph(), SDFstateSpaceMinimalLatencyAnalysis::TransitionSystem::execSDFgraph(), SDFstateSpaceListScheduler::TransitionSystem::execSDFgraph(), SDFstateSpaceDeadlockAnalysis::TransitionSystem::execSDFgraph(), SDFstateSpaceTraceInterconnectCommunication::TransitionSystem::execSDFgraph(), SDFstateSpaceBufferAnalysisNingGao::TransitionSystem::execSDFgraph(), execSDFgraph(), SDFstateSpaceBufferAnalysis::TransitionSystem::execSDFgraph(), SDFstateSpaceBindingAwareBufferAnalysis::TransitionSystem::execSDFgraph(), SDFstateSpaceStaticPeriodicScheduler::TransitionSystem::execSDFgraphComputeSchedule(), SDFstateSpaceStaticPeriodicSchedulerChao::TransitionSystem::execSDFgraphSelfTimed(), SDFstateSpaceStaticPeriodicScheduler::TransitionSystem::execSDFgraphSelfTimed(), SDFstateSpaceStaticPeriodicSchedulerChao::TransitionSystem::execSDFgraphStaticPeriodic(), SDFstateSpaceStaticPeriodicScheduler::TransitionSystem::execSDFgraphStaticPeriodic(), SDFstateSpaceBufferAnalysisNingGao::exploreStorageDistribution(), BindingAwareSDFG::extractActorMapping(), SDFstateSpaceBufferAnalysisNingGao::findMinimalStorageDistributions(), findSimpleCycle(), findSimpleCycles(), SDFstateSpaceBufferAnalysisNingGao::TransitionSystem::findStorageDependencies(), findStorageDependencies(), SDFstateSpaceBufferAnalysis::TransitionSystem::findStorageDependencies(), SDFstateSpaceBindingAwareBufferAnalysis::TransitionSystem::findStorageDependencies(), getComponents(), getHash(), SDFstateSpacePriorityListScheduler::TransitionSystem::initActorPriorities(), initDependencies(), SDFstateSpaceBufferAnalysisNingGao::initLbDistributionSz(), SDFstateSpaceBufferAnalysisNingGao::initMinimalChannelSz(), SDFstateSpaceBufferAnalysisNingGao::initMinimalChannelSzStep(), SDFstateSpaceTraceInterconnectCommunication::TransitionSystem::initTracing(), isConnected(), makeConsistent(), makeSimpleGraph(), mcmSimpleCycles(), BindingAwareSDFG::modelBindingInMPFlow(), BindingAwareSDFG::modelBindingInNSoCFlow(), SDFstateSpaceBufferAnalysisNingGao::newStorageDistribution(), LoadBalanceBinding::optimizeActorToTileBindings(), printDefinitions(), SDFstateSpaceStaticPeriodicSchedulerChao::schedule(), SDFstateSpaceStaticPeriodicScheduler::schedule(), sdfComponentToGraph(), sdfToGraph(), SDF3Flow::selectStorageDistribution(), LoadBalanceBinding::setAppGraph(), LoadBalanceBinding::sortTilesOnCommunicationOverhead(), stronglyConnectedComponents(), SDFstateSpaceTraceInterconnectCommunication::TransitionSystem::traceProductionToken(), transformSDFtoHSDF(), treeVisitChildren(), and unfoldHSDF().
| uint SDFgraph::nrChannels | ( | ) | const [inline] |
References channels.
Referenced by addDependencyEdgeForActor(), addDependencyEdgeForChTokens(), addStorageDistributionToChecklist(), SDFstateSpaceBufferAnalysis::addStorageDistributionToChecklist(), SDFstateSpaceBindingAwareBufferAnalysis::addStorageDistributionToChecklist(), SDFstateSpaceThroughputAnalysis::analyze(), SDFstateSpaceBufferAnalysisNingGao::TransitionSystem::analyzePeriodicPhase(), analyzePeriodicPhase(), SDFstateSpaceBufferAnalysis::TransitionSystem::analyzePeriodicPhase(), SDFstateSpaceBindingAwareBufferAnalysis::TransitionSystem::analyzePeriodicPhase(), analyzeSDFG(), LoadBalanceBinding::bindSDFGtoTiles(), clearState(), clone(), TimedSDFgraph::clone(), computeLbDistributionSz(), computeMinimalChannelSz(), computeMinimalChannelSzStep(), construct(), MaxPlusAnalysis::Exploration::convertToHSDFByMP(), copyState(), createChannel(), TimedSDFgraph::createChannel(), createChannel(), createDependencies(), createDependencyNode(), createState(), SDF3Flow::createStorageDistributionsNode(), distributeInitialTokens(), distributeInitialTokensInComponent(), equalStates(), SDFstateSpaceSelfTimedMinimalLatencyAnalysis::TransitionSystem::execConstrainedSDFgraph(), SDFstateSpaceBindingAwareThroughputAnalysis::TransitionSystem::execSDFgraph(), SDFstateSpaceThroughputAnalysisNingGao::TransitionSystem::execSDFgraph(), SDFstateSpaceThroughputAnalysis::TransitionSystem::execSDFgraph(), SDFstateSpaceSelfTimedMinimalLatencyAnalysis::TransitionSystem::execSDFgraph(), SDFstateSpaceSelfTimedLatencyAnalysis::TransitionSystem::execSDFgraph(), SDFstateSpacePriorityListScheduler::TransitionSystem::execSDFgraph(), SDFstateSpaceMinimalLatencyAnalysis::TransitionSystem::execSDFgraph(), SDFstateSpaceListScheduler::TransitionSystem::execSDFgraph(), SDFstateSpaceDeadlockAnalysis::TransitionSystem::execSDFgraph(), SDFstateSpaceTraceInterconnectCommunication::TransitionSystem::execSDFgraph(), SDFstateSpaceBufferAnalysisNingGao::TransitionSystem::execSDFgraph(), execSDFgraph(), SDFstateSpaceBufferAnalysis::TransitionSystem::execSDFgraph(), SDFstateSpaceBindingAwareBufferAnalysis::TransitionSystem::execSDFgraph(), SDFstateSpaceStaticPeriodicScheduler::TransitionSystem::execSDFgraphComputeSchedule(), SDFstateSpaceStaticPeriodicSchedulerChao::TransitionSystem::execSDFgraphSelfTimed(), SDFstateSpaceStaticPeriodicScheduler::TransitionSystem::execSDFgraphSelfTimed(), SDFstateSpaceStaticPeriodicSchedulerChao::TransitionSystem::execSDFgraphStaticPeriodic(), SDFstateSpaceStaticPeriodicScheduler::TransitionSystem::execSDFgraphStaticPeriodic(), SDFstateSpaceMinimalLatencyAnalysis::TransitionSystem::execSDFgraphUsingDemandList(), SDFstateSpaceBufferAnalysisNingGao::execStorageDistribution(), execStorageDistribution(), SDFstateSpaceBufferAnalysis::execStorageDistribution(), SDFstateSpaceBindingAwareBufferAnalysis::execStorageDistribution(), SDFstateSpaceBufferAnalysisNingGao::exploreStorageDistribution(), exploreStorageDistribution(), SDFstateSpaceBufferAnalysis::exploreStorageDistribution(), SDFstateSpaceBindingAwareBufferAnalysis::exploreStorageDistribution(), BindingAwareSDFG::extractChannelMapping(), findMinimalStorageDistributions(), SDFstateSpaceBufferAnalysis::findMinimalStorageDistributions(), SDFstateSpaceBindingAwareBufferAnalysis::findMinimalStorageDistributions(), SDFstateSpaceBufferAnalysis::findNextStorageDistributionSet(), SDFstateSpaceBufferAnalysisNingGao::TransitionSystem::findStorageDependencies(), findStorageDependencies(), SDFstateSpaceBufferAnalysis::TransitionSystem::findStorageDependencies(), SDFstateSpaceBindingAwareBufferAnalysis::TransitionSystem::findStorageDependencies(), getHash(), MaxPlusAnalysis::GraphDecoration::Graph::Graph(), initDependencies(), SDFstateSpaceBufferAnalysis::initLbDistributionSz(), SDFstateSpaceBindingAwareBufferAnalysis::initLbDistributionSz(), SDFstateSpaceBufferAnalysis::initMinimalChannelSz(), SDFstateSpaceBindingAwareBufferAnalysis::initMinimalChannelSz(), SDFstateSpaceBufferAnalysis::initMinimalChannelSzStep(), SDFstateSpaceBindingAwareBufferAnalysis::initMinimalChannelSzStep(), SDFstateSpaceBufferAnalysis::initSearch(), SDFstateSpaceTraceInterconnectCommunication::TransitionSystem::initTracing(), SDFstateSpaceTraceInterconnectCommunication::TransitionSystem::isTracingCompleted(), makeStronglyConnected(), LoadBalanceBinding::minimizeStorageSpace(), BindingAwareSDFG::modelBindingInMPFlow(), BindingAwareSDFG::modelBindingInNSoCFlow(), SDFstateSpaceBufferAnalysisNingGao::newStorageDistribution(), newStorageDistribution(), SDFstateSpaceBufferAnalysis::newStorageDistribution(), SDFstateSpaceBindingAwareBufferAnalysis::newStorageDistribution(), printDefinitions(), SDFstateSpaceTraceInterconnectCommunication::TransitionSystem::traceMessagesPeriodic(), SDFstateSpaceTraceInterconnectCommunication::TransitionSystem::traceProductionToken(), transformSDFtoHSDF(), and unfoldHSDF().
| ostream & SDFgraph::print | ( | ostream & | out | ) |
print () Print the graph to the supplied output stream.
Reimplemented in TimedSDFgraph.
References a, actors, c, channels, SDFcomponent::getId(), SDFcomponent::getName(), getType(), SDFchannel::print(), and SDFactor::print().

| void SDFgraph::removeActor | ( | const CString & | name | ) |
removeActor () Remove an actor from a graph.
References a, actors, and SDFcomponent::getName().
Referenced by makeStronglyConnected().

| void SDFgraph::removeChannel | ( | const CString & | name | ) |
removeChannel () Remove a channel from a graph.
References c, channels, and SDFcomponent::getName().
Referenced by SDFstateSpaceSelfTimedLatencyAnalysis::analyze(), distributeInitialTokensInComponent(), makeSimpleGraph(), and makeStronglyConnected().

| void SDFgraph::setType | ( | const CString & | t | ) | [inline] |
Friends And Related Function Documentation
| ostream& operator<< | ( | ostream & | out, | |
| SDFgraph & | g | |||
| ) | [friend] |
Member Data Documentation
SDFactors SDFgraph::actors [private] |
Referenced by actorsBegin(), actorsEnd(), addActor(), clone(), getActor(), getActors(), nrActors(), print(), removeActor(), and ~SDFgraph().
SDFchannels SDFgraph::channels [private] |
Referenced by addChannel(), channelsBegin(), channelsEnd(), clone(), getChannel(), nrChannels(), print(), removeChannel(), and ~SDFgraph().
CString SDFgraph::type [private] |
The documentation for this class was generated from the following files:

