#include "base/base.h"#include "generate.h"#include "../base/algo/cycle.h"#include "../base/algo/graph.h"#include "../analysis/analysis.h"#include "../transform/hsdf/hsdf.h"#include "../transform/model/buffersize.h"#include "../transform/model/autoconc.h"
Functions | |
| void | relabelSDFgraph (SDFgraph *g, CId *actorIdMap=NULL, CId *channelIdMap=NULL) |
| SDFportsIter | randomPort (SDFportsIter begin, uint size) |
| SDFactorsIter | randomActor (SDFactorsIter begin, uint size) |
| SDFchannelsIter | randomChannel (SDFchannelsIter begin, uint size) |
| SDFport * | createPort (SDFactor *a, const SDFport::SDFportType type, const double avgRate, const double varRate, const double minRate, const double maxRate) |
| TimedSDFactor * | createActor (TimedSDFgraph *g) |
| TimedSDFchannel * | createChannel (TimedSDFgraph *g, SDFport *pi, SDFport *po) |
| TimedSDFgraph * | createGraph (const uint nrActors, const double avgInDegree, const double varInDegree, const double minInDegree, const double maxInDegree, const double avgOutDegree, const double varOutDegree, const double minOutDegree, const double maxOutDegree, const double avgRate, const double varRate, const double minRate, const double maxRate) |
| TimedSDFgraph * | createAcyclicGraph (const uint nrActors, const double avgInDegree, const double varInDegree, const double minInDegree, const double maxInDegree, const double avgOutDegree, const double varOutDegree, const double minOutDegree, const double maxOutDegree, const double avgRate, const double varRate, const double minRate, const double maxRate) |
| void | makeConsistentConnectedActors (CFractions &fractions, SDFactor *a) |
| void | makeConsistent (SDFgraph *g) |
| void | makeStronglyConnected (SDFgraph *g) |
| static void | fireActor (SDFactor *a) |
| bool | isActorReady (SDFactor *a) |
| void | updateActorReadyList (SDFactors &readyList, SDFactor *a) |
| SDFactor * | getRandomActorFromActorReadyList (SDFactors &readyList) |
| bool | execSDFgraph (SDFgraph *g, uint n) |
| void | distributeInitialTokensInComponent (TimedSDFgraph *g, SDFgraphComponent &component, const double initialTokenProp) |
| void | distributeInitialTokens (TimedSDFgraph *g, const double initialTokenProp) |
| void | assignConsistentRates (SDFgraph *g, const uint repVecSum) |
| void | makeSimpleGraph (SDFgraph *g) |
| TimedSDFgraph * | generateSDFgraph (const uint nrActors, const double avgInDegree, const double varInDegree, const double minInDegree, const double maxInDegree, const double avgOutDegree, const double varOutDegree, const double minOutDegree, const double maxOutDegree, const double avgRate, const double varRate, const double minRate, const double maxRate, const bool acyclic, const bool stronglyConnected, const double initialTokenProp, const uint repetitionVectorSum, const bool multigraph) |
| SDFtime | randomActorExecTime (const double avgExecTime, const double varExecTime, const double minExecTime, const double maxExecTime) |
| CSize | randomActorStateSize (const double avgStateSize, const double varStateSize, const double minStateSize, const double maxStateSize) |
| void | randomChannelTokenSize (TimedSDFchannel *c, const double avgTokenSize, const double varTokenSize, const double minTokenSize, const double maxTokenSize) |
| void | randomChannelBufferSizes (TimedSDFgraph *g) |
| void | randomBandwidthRequirement (TimedSDFchannel *c, const double avgBandwidth, const double varBandwidth, double minBandwidth, double maxBandwidth) |
| void | randomLatencyRequirement (TimedSDFchannel *c, const double avgLatency, const double varLatency, double minLatency, double maxLatency) |
| void | randomThroughputConstraint (TimedSDFgraph *g, const bool bufferSize, const uint autoConcurrencyDegree, const double throughputScaleFactor) |
| void | generateSDFgraphProperties (TimedSDFgraph *g, const bool execTime, const uint nrProcTypes, const double mapChance, const double avgExecTime, const double varExecTime, const double minExecTime, const double maxExecTime, const bool stateSize, const double avgStateSize, const double varStateSize, const double minStateSize, const double maxStateSize, const bool tokenSize, const double avgTokenSize, const double varTokenSize, const double minTokenSize, const double maxTokenSize, const bool throughputConstraint, const uint autoConcurrencyDegree, const double throughputScaleFactor, const bool bandwidthRequirement, const double avgBandwidth, const double varBandwidth, const double minBandwidth, const double maxBandwidth, const bool bufferSize, const bool latencyRequirement, const double avgLatency, const double varLatency, const double minLatency, const double maxLatency, const bool integerMCM) |
Variables | |
| static MTRand | mtRand |
Function Documentation
assignConsistentRates () The function attaches rates to all ports of the SDF graph that enforce that the sum of the repetition vector entries is equal to the repVecSum.
References c, SDFgraph::channelsBegin(), SDFgraph::channelsEnd(), gcd(), SDFchannel::getDstActor(), SDFchannel::getDstPort(), SDFcomponent::getId(), SDFchannel::getSrcActor(), SDFchannel::getSrcPort(), SDFgraph::nrActors(), MTRand::randInt(), and SDFport::setRate().
Referenced by generateSDFgraph().

| TimedSDFactor* createActor | ( | TimedSDFgraph * | g | ) |
createActor () Create an actor in the SDF graph.
References a, component, TimedSDFgraph::createActor(), TimedSDFactor::_Processor::execTime, SDFcomponent::getId(), SDFgraph::nrActors(), and SDFcomponent::setName().
Referenced by createAcyclicGraph(), and createGraph().

| TimedSDFgraph* createAcyclicGraph | ( | const uint | nrActors, | |
| const double | avgInDegree, | |||
| const double | varInDegree, | |||
| const double | minInDegree, | |||
| const double | maxInDegree, | |||
| const double | avgOutDegree, | |||
| const double | varOutDegree, | |||
| const double | minOutDegree, | |||
| const double | maxOutDegree, | |||
| const double | avgRate, | |||
| const double | varRate, | |||
| const double | minRate, | |||
| const double | maxRate | |||
| ) |
createAcyclicGraph () Create a random, connected, acyclic SDF graph.
References a, component, createActor(), createChannel(), createPort(), g, SDFport::getActor(), SDFcomponent::getName(), SDFport::In, SDFgraph::nrActors(), SDFactor::nrPorts(), SDFport::Out, pi, MTRand::randNorm(), randomPort(), SDFactor::removePort(), SDFcomponent::setName(), and SDFgraph::setType().
Referenced by generateSDFgraph().

| TimedSDFchannel* createChannel | ( | TimedSDFgraph * | g, | |
| SDFport * | pi, | |||
| SDFport * | po | |||
| ) |
createChannel () Create a channel in the SDF graph from pi to po.
References c, component, TimedSDFgraph::createChannel(), SDFcomponent::getId(), SDFgraph::nrChannels(), and SDFcomponent::setName().
Referenced by createAcyclicGraph(), and createGraph().

| TimedSDFgraph* createGraph | ( | const uint | nrActors, | |
| const double | avgInDegree, | |||
| const double | varInDegree, | |||
| const double | minInDegree, | |||
| const double | maxInDegree, | |||
| const double | avgOutDegree, | |||
| const double | varOutDegree, | |||
| const double | minOutDegree, | |||
| const double | maxOutDegree, | |||
| const double | avgRate, | |||
| const double | varRate, | |||
| const double | minRate, | |||
| const double | maxRate | |||
| ) |
createGraph () Create a random, connected SDF graph.
References a, component, createActor(), createChannel(), createPort(), g, SDFport::getActor(), SDFcomponent::getName(), SDFport::In, SDFgraph::nrActors(), SDFactor::nrPorts(), SDFport::Out, pi, MTRand::rand(), MTRand::randNorm(), randomPort(), SDFactor::removePort(), SDFcomponent::setName(), and SDFgraph::setType().
Referenced by generateSDFgraph().

| SDFport* createPort | ( | SDFactor * | a, | |
| const SDFport::SDFportType | type, | |||
| const double | avgRate, | |||
| const double | varRate, | |||
| const double | minRate, | |||
| const double | maxRate | |||
| ) |
createPort () Create a port with random rate on the actor.
References SDFactor::createPort(), SDFcomponent::getId(), MTRand::randNorm(), and SDFcomponent::setName().
Referenced by createAcyclicGraph(), and createGraph().

| void distributeInitialTokens | ( | TimedSDFgraph * | g, | |
| const double | initialTokenProp | |||
| ) |
distributeInitialTokens () Add initial tokens to the strongly connected components in the SDF to guarantee a deadlock-free SDF graph.
References c, SDFgraph::channelsBegin(), distributeInitialTokensInComponent(), SDFchannel::getInitialTokens(), SDFgraph::nrChannels(), MTRand::rand(), randomChannel(), SDFchannel::setInitialTokens(), and stronglyConnectedComponents().
Referenced by generateSDFgraph().

| void distributeInitialTokensInComponent | ( | TimedSDFgraph * | g, | |
| SDFgraphComponent & | component, | |||
| const double | initialTokenProp | |||
| ) |
distributeInitialTokensInComponent () Add initial tokens to the strongly connected component to guarantee a deadlock-free execution of the SDF component
References a, c, SDFgraph::channelsBegin(), SDFgraph::channelsEnd(), componentToSDFgraph(), FSMSADF::computeRepetitionVector(), execSDFgraph(), findSimpleCycle(), SDFport::getActor(), SDFgraph::getChannel(), SDFport::getChannel(), SDFcomponent::getId(), SDFchannel::getInitialTokens(), SDFcomponent::getName(), SDFport::getRate(), SDFport::getType(), SDFgraph::nrActors(), SDFgraph::nrChannels(), SDFchannel::oppositePort(), SDFactor::portsBegin(), SDFactor::portsEnd(), MTRand::randInt(), relabelSDFgraph(), SDFgraph::removeChannel(), SDFactor::removePort(), and SDFchannel::setInitialTokens().
Referenced by distributeInitialTokens().

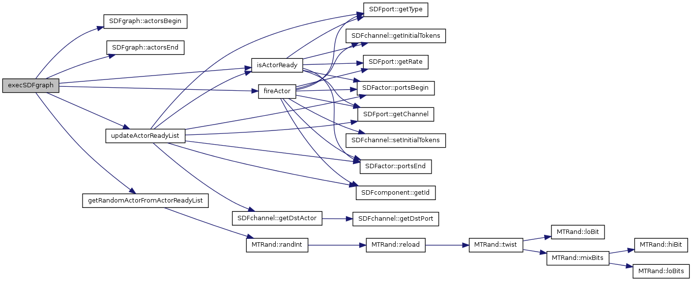
execSDFgraph () Fire the actors in the SDF graph. The number of firings is n (or less in case of deadlock).
References a, SDFgraph::actorsBegin(), SDFgraph::actorsEnd(), ASSERT, fireActor(), getRandomActorFromActorReadyList(), isActorReady(), and updateActorReadyList().
Referenced by distributeInitialTokensInComponent().

| static void fireActor | ( | SDFactor * | a | ) | [static] |
fireActor () The function removes the number of tokens required for a firing of the actor from all input ports and it produces tokens on all output ports.
References c, SDFport::getChannel(), SDFcomponent::getId(), SDFchannel::getInitialTokens(), SDFport::getRate(), SDFport::getType(), SDFactor::portsBegin(), SDFactor::portsEnd(), and SDFchannel::setInitialTokens().
Referenced by execSDFgraph().

| TimedSDFgraph* generateSDFgraph | ( | const uint | nrActors, | |
| const double | avgInDegree, | |||
| const double | varInDegree, | |||
| const double | minInDegree, | |||
| const double | maxInDegree, | |||
| const double | avgOutDegree, | |||
| const double | varOutDegree, | |||
| const double | minOutDegree, | |||
| const double | maxOutDegree, | |||
| const double | avgRate, | |||
| const double | varRate, | |||
| const double | minRate, | |||
| const double | maxRate, | |||
| const bool | acyclic, | |||
| const bool | stronglyConnected, | |||
| const double | initialTokenProp, | |||
| const uint | repetitionVectorSum, | |||
| const bool | multigraph | |||
| ) |
generateSDFgraph () Generate a random SDF graph.
References assignConsistentRates(), createAcyclicGraph(), createGraph(), distributeInitialTokens(), g, makeConsistent(), makeSimpleGraph(), and makeStronglyConnected().
Referenced by generateCSDFgraph(), and generateRandomSDFG().

| void generateSDFgraphProperties | ( | TimedSDFgraph * | g, | |
| const bool | execTime, | |||
| const uint | nrProcTypes, | |||
| const double | mapChance, | |||
| const double | avgExecTime, | |||
| const double | varExecTime, | |||
| const double | minExecTime, | |||
| const double | maxExecTime, | |||
| const bool | stateSize, | |||
| const double | avgStateSize, | |||
| const double | varStateSize, | |||
| const double | minStateSize, | |||
| const double | maxStateSize, | |||
| const bool | tokenSize, | |||
| const double | avgTokenSize, | |||
| const double | varTokenSize, | |||
| const double | minTokenSize, | |||
| const double | maxTokenSize, | |||
| const bool | throughputConstraint, | |||
| const uint | autoConcurrencyDegree, | |||
| const double | throughputScaleFactor, | |||
| const bool | bandwidthRequirement, | |||
| const double | avgBandwidth, | |||
| const double | varBandwidth, | |||
| const double | minBandwidth, | |||
| const double | maxBandwidth, | |||
| const bool | bufferSize, | |||
| const bool | latencyRequirement, | |||
| const double | avgLatency, | |||
| const double | varLatency, | |||
| const double | minLatency, | |||
| const double | maxLatency, | |||
| const bool | integerMCM | |||
| ) |
generateSDFgraphProperties () Generate properties for a random SDF graph.
References a, SDFgraph::actorsBegin(), SDFgraph::actorsEnd(), TimedSDFactor::addProcessor(), SDFstateSpaceThroughputAnalysis::analyze(), ASSERT, c, SDFgraph::channelsBegin(), SDFgraph::channelsEnd(), TimedSDFactor::_Processor::execTime, TimedSDFactor::processorsBegin(), TimedSDFactor::processorsEnd(), MTRand::rand(), randomActorExecTime(), randomActorStateSize(), randomBandwidthRequirement(), randomChannelBufferSizes(), randomChannelTokenSize(), randomLatencyRequirement(), randomThroughputConstraint(), TimedSDFactor::removeProcessor(), TimedSDFactor::setDefaultProcessor(), TimedSDFactor::_Processor::stateSize, and TimedSDFactor::_Processor::type.
Referenced by generateCSDFgraph(), and generateRandomSDFG().

getRandomActorFromActorReadyList () The function returns a random actor from the list.
References MTRand::randInt().
Referenced by execSDFgraph().

| bool isActorReady | ( | SDFactor * | a | ) |
isActorReady () The function checks wether there are enough tokens on the input ports to fire the actor.
References c, SDFport::getChannel(), SDFchannel::getInitialTokens(), SDFport::getRate(), SDFport::getType(), SDFactor::portsBegin(), and SDFactor::portsEnd().
Referenced by execSDFgraph(), and updateActorReadyList().

| void makeConsistent | ( | SDFgraph * | g | ) |
makeConsistent () The rates on the ports are adjuested to create a consistent SDF graph.
References a, SDFgraph::actorsBegin(), SDFgraph::actorsEnd(), SDFcomponent::getId(), makeConsistentConnectedActors(), and SDFgraph::nrActors().
Referenced by generateSDFgraph().

| void makeConsistentConnectedActors | ( | CFractions & | fractions, | |
| SDFactor * | a | |||
| ) |
makeConsistentConnectedActors () The function calculates firing rates (as fractions) of all actors connected to actor 'a' based on its firing rate. In case of an inconsistent graph, the inconsistency is fixed by adjusting the rate of a port.
References c, SDFport::getActor(), SDFport::getChannel(), SDFchannel::getDstPort(), SDFcomponent::getId(), SDFport::getRate(), SDFchannel::getSrcPort(), SDFactor::portsBegin(), SDFactor::portsEnd(), and SDFport::setRate().
Referenced by makeConsistent().

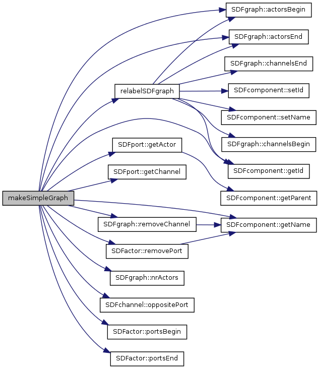
| void makeSimpleGraph | ( | SDFgraph * | g | ) |
makeSimpleGraph () The function transforms the multigraph g to a graph in which there is at most one channel from a node to another node. When multiple channels are found, all except the channel that was found first are removed.
References a, SDFgraph::actorsBegin(), SDFgraph::actorsEnd(), c, SDFport::getActor(), SDFport::getChannel(), SDFcomponent::getId(), SDFcomponent::getName(), SDFgraph::nrActors(), SDFchannel::oppositePort(), SDFactor::portsBegin(), SDFactor::portsEnd(), relabelSDFgraph(), SDFgraph::removeChannel(), and SDFactor::removePort().
Referenced by generateSDFgraph().

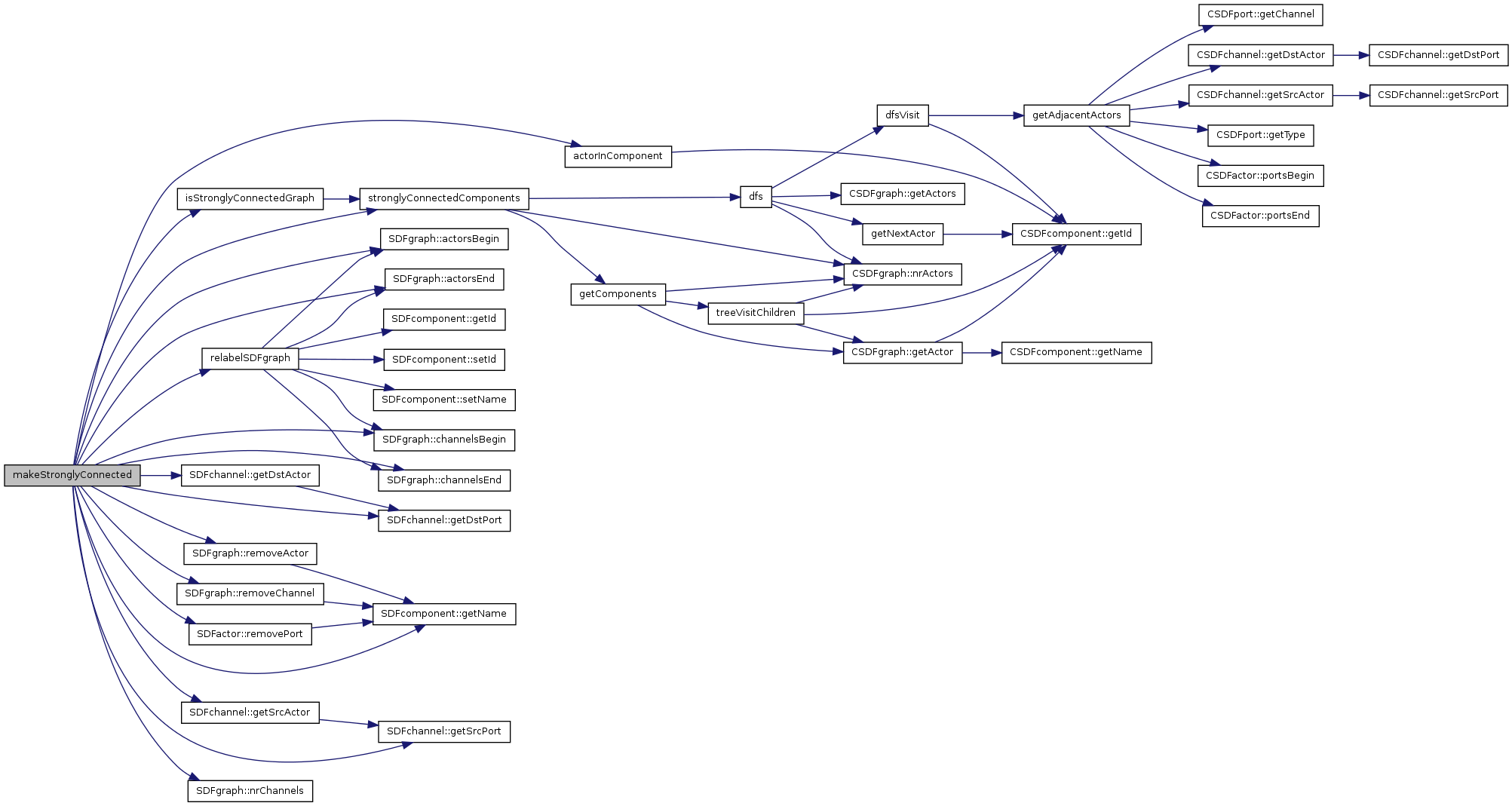
| void makeStronglyConnected | ( | SDFgraph * | g | ) |
makeStronglyConnected () The function changes the SDF graph into a strongly connected SDF graph by selecting the largest strongly connected component in the graph and removing actors and channels which do not belong to this component from the graph.
References actorInComponent(), SDFgraph::actorsBegin(), SDFgraph::actorsEnd(), c, SDFgraph::channelsBegin(), SDFgraph::channelsEnd(), SDFchannel::getDstActor(), SDFchannel::getDstPort(), SDFcomponent::getName(), SDFchannel::getSrcActor(), SDFchannel::getSrcPort(), isStronglyConnectedGraph(), SDFgraph::nrChannels(), relabelSDFgraph(), SDFgraph::removeActor(), SDFgraph::removeChannel(), SDFactor::removePort(), stronglyConnectedComponents(), and v.
Referenced by generateSDFgraph().

| SDFactorsIter randomActor | ( | SDFactorsIter | begin, | |
| uint | size | |||
| ) |
randomActor () The function returns an iterator to a random actor in the list.
References ASSERT, and MTRand::randInt().

| SDFtime randomActorExecTime | ( | const double | avgExecTime, | |
| const double | varExecTime, | |||
| const double | minExecTime, | |||
| const double | maxExecTime | |||
| ) |
randomActorExecTime () The function assigns a random execution time to the actor.
References MTRand::randNorm().
Referenced by generateSDFgraphProperties().

| CSize randomActorStateSize | ( | const double | avgStateSize, | |
| const double | varStateSize, | |||
| const double | minStateSize, | |||
| const double | maxStateSize | |||
| ) |
randomActorStateSize () The function assigns a random state size to the actor.
References MTRand::randNorm().
Referenced by generateSDFgraphProperties().

| void randomBandwidthRequirement | ( | TimedSDFchannel * | c, | |
| const double | avgBandwidth, | |||
| const double | varBandwidth, | |||
| double | minBandwidth, | |||
| double | maxBandwidth | |||
| ) |
randomBandwidthRequirement () The function assigns a random bandwidth requirement to the channel.
References MTRand::randNorm(), and TimedSDFchannel::setMinBandwidth().
Referenced by generateSDFgraphProperties().

| SDFchannelsIter randomChannel | ( | SDFchannelsIter | begin, | |
| uint | size | |||
| ) |
randomChannel () The function returns an iterator to a random channel in the list.
References ASSERT, and MTRand::randInt().
Referenced by distributeInitialTokens().

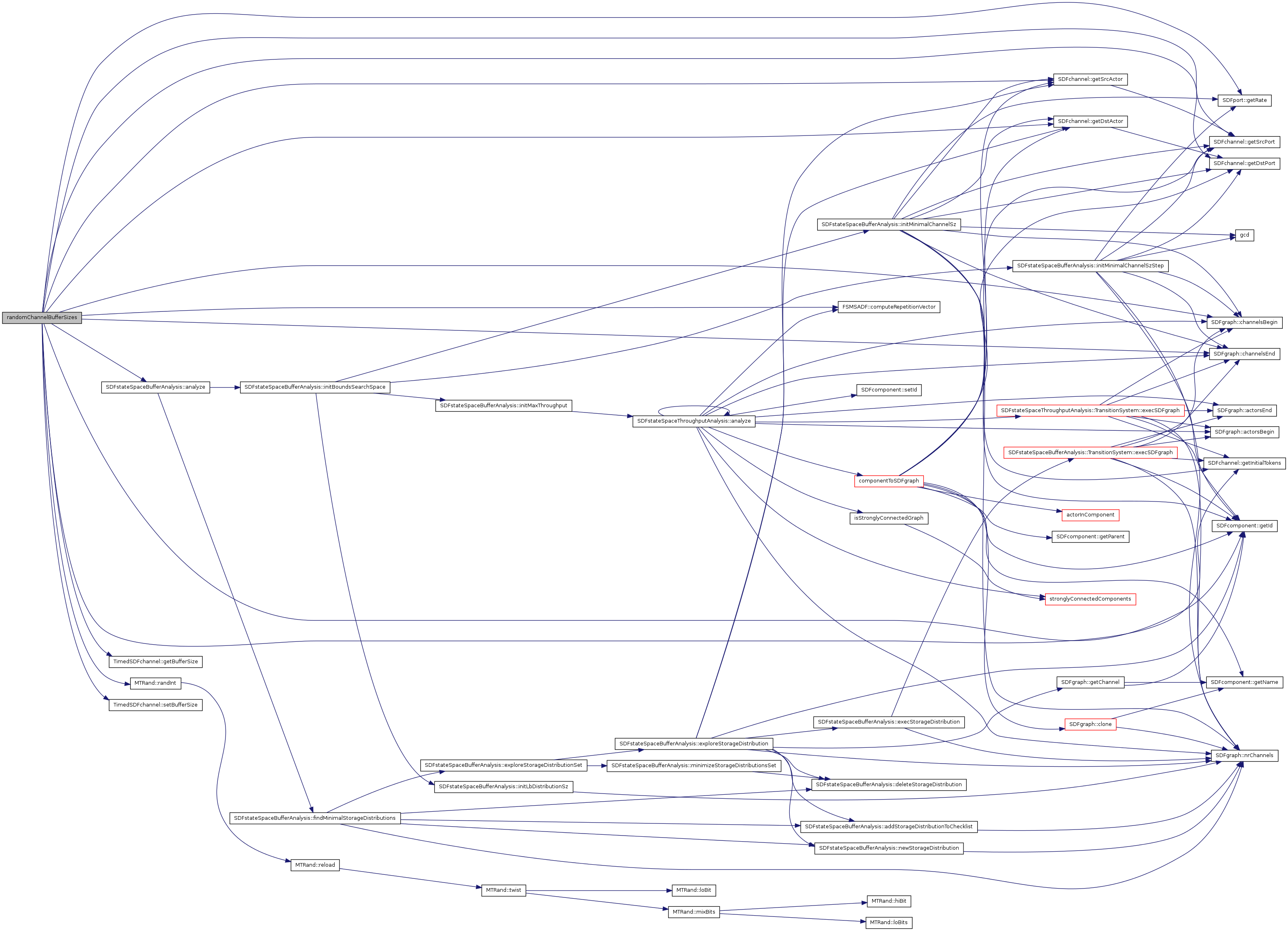
| void randomChannelBufferSizes | ( | TimedSDFgraph * | g | ) |
randomChannelBufferSizes () Assign a random buffer sizes to all channels. The function guarantees that the buffers are large enough to realize a positive (non-zero) throughput.
References SDFstateSpaceBufferAnalysis::analyze(), c, SDFgraph::channelsBegin(), SDFgraph::channelsEnd(), FSMSADF::computeRepetitionVector(), _StorageDistributionSet::distributions, TimedSDFchannel::_BufferSize::dst, TimedSDFchannel::getBufferSize(), SDFchannel::getDstActor(), SDFchannel::getDstPort(), SDFcomponent::getId(), SDFchannel::getInitialTokens(), SDFport::getRate(), SDFchannel::getSrcActor(), SDFchannel::getSrcPort(), TimedSDFchannel::_BufferSize::mem, minSz, _StorageDistributionSet::next, MTRand::randInt(), TimedSDFchannel::setBufferSize(), _StorageDistribution::sp, TimedSDFchannel::_BufferSize::src, TimedSDFchannel::_BufferSize::sz, and _StorageDistributionSet::thr.
Referenced by generateSDFgraphProperties().

| void randomChannelTokenSize | ( | TimedSDFchannel * | c, | |
| const double | avgTokenSize, | |||
| const double | varTokenSize, | |||
| const double | minTokenSize, | |||
| const double | maxTokenSize | |||
| ) |
randomChannelTokenSize () The function assigns a random token size to the tokens in the channel.
References MTRand::randNorm(), and TimedSDFchannel::setTokenSize().
Referenced by generateSDFgraphProperties().

| void randomLatencyRequirement | ( | TimedSDFchannel * | c, | |
| const double | avgLatency, | |||
| const double | varLatency, | |||
| double | minLatency, | |||
| double | maxLatency | |||
| ) |
randomLatencyRequirement () The function assigns a random latency requirement to the channel.
References MTRand::randNorm(), and TimedSDFchannel::setMinLatency().
Referenced by generateSDFgraphProperties().

| SDFportsIter randomPort | ( | SDFportsIter | begin, | |
| uint | size | |||
| ) |
randomPort () The function returns an iterator to a random port in the list.
References ASSERT, and MTRand::randInt().
Referenced by createAcyclicGraph(), and createGraph().

| void randomThroughputConstraint | ( | TimedSDFgraph * | g, | |
| const bool | bufferSize, | |||
| const uint | autoConcurrencyDegree, | |||
| const double | throughputScaleFactor | |||
| ) |
randomThroughputConstraint () Set a random throughput constraint on the graph.
References SDFstateSpaceThroughputAnalysis::analyze(), TimedSDFgraph::clone(), component, SDFcomponent::getId(), SDFcomponent::getName(), SDFcomponent::getParent(), modelAutoConcurrencyInSDFgraph(), modelBufferSizeInSDFgraph(), MTRand::rand(), and TimedSDFgraph::setThroughputConstraint().
Referenced by generateSDFgraphProperties().

relabelSDFgraph () Set new id's on all actors and channels starting from 0 and change their names accordingly (actor<id> or ch<id>).
References SDFgraph::actorsBegin(), SDFgraph::actorsEnd(), c, SDFgraph::channelsBegin(), SDFgraph::channelsEnd(), SDFcomponent::getId(), SDFcomponent::setId(), and SDFcomponent::setName().
Referenced by distributeInitialTokensInComponent(), makeSimpleGraph(), and makeStronglyConnected().

updateActorReadyList () The function updates the list of ready actors after the firing of actor a.
References SDFport::getChannel(), SDFchannel::getDstActor(), SDFcomponent::getId(), SDFport::getType(), isActorReady(), SDFactor::portsBegin(), and SDFactor::portsEnd().
Referenced by execSDFgraph().


