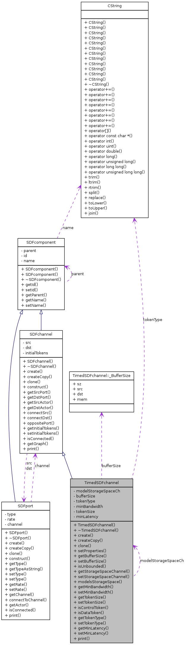
TimedSDFchannel Class Reference
#include <channel.h>


Detailed Description
TimedSDFchannel Timed SDF channel.
Member Typedef Documentation
| typedef struct TimedSDFchannel::_BufferSize TimedSDFchannel::BufferSize |
Constructor & Destructor Documentation
| TimedSDFchannel::TimedSDFchannel | ( | SDFcomponent & | c | ) |
TimedSDFchannel () Constructor.
References bufferSize, TimedSDFchannel::_BufferSize::dst, TimedSDFchannel::_BufferSize::mem, minBandwidth, minLatency, TimedSDFchannel::_BufferSize::src, and TimedSDFchannel::_BufferSize::sz.
Referenced by create(), and createCopy().
| TimedSDFchannel::~TimedSDFchannel | ( | ) |
~TimedSDFchannel () Destructor.
Member Function Documentation
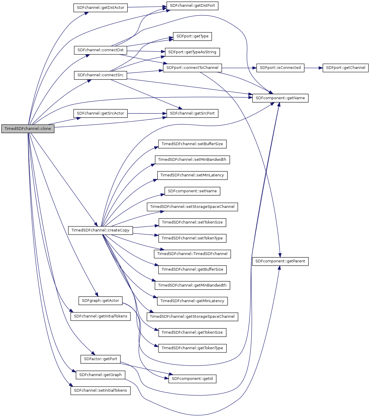
| TimedSDFchannel * TimedSDFchannel::clone | ( | SDFcomponent & | c | ) | const [virtual] |
clone () The function returns a pointer to a newly allocated SDF channel object. The properties of the object are cloned.
Reimplemented from SDFchannel.
References SDFchannel::connectDst(), SDFchannel::connectSrc(), createCopy(), SDFgraph::getActor(), SDFchannel::getDstActor(), SDFchannel::getDstPort(), SDFchannel::getGraph(), SDFchannel::getInitialTokens(), SDFcomponent::getName(), SDFactor::getPort(), SDFchannel::getSrcActor(), SDFchannel::getSrcPort(), and SDFchannel::setInitialTokens().

| TimedSDFchannel * TimedSDFchannel::create | ( | SDFcomponent & | c | ) | const [virtual] |
create () The function returns a pointer to a newly allocated SDF channel object.
Reimplemented from SDFchannel.
References TimedSDFchannel().
Referenced by modelBufferSizeInSDFgraph().

| TimedSDFchannel * TimedSDFchannel::createCopy | ( | SDFcomponent & | c | ) | const [virtual] |
createCopy () The function returns a pointer to a newly allocated SDF channel object. The properties of the object are copied.
Reimplemented from SDFchannel.
References getBufferSize(), getMinBandwidth(), getMinLatency(), SDFcomponent::getName(), getStorageSpaceChannel(), getTokenSize(), getTokenType(), setBufferSize(), setMinBandwidth(), setMinLatency(), SDFcomponent::setName(), setStorageSpaceChannel(), setTokenSize(), setTokenType(), and TimedSDFchannel().
Referenced by clone().

| BufferSize TimedSDFchannel::getBufferSize | ( | ) | const [inline] |
References bufferSize.
Referenced by addCSDFchannelToGraph(), LoadBalanceBinding::allocateConnectionResources(), LoadBalanceBinding::allocateResources(), Binding::analyzeThroughputApplication(), SDFconvertToHTML::convertSDFgraph(), createCopy(), BindingAwareSDFG::createMappedChannelToConnectionMPFlow(), BindingAwareSDFG::createMappedChannelToConnectionNSoC(), BindingAwareSDFG::createMappedChannelToTileMPFlow(), BindingAwareSDFG::createMappedChannelToTileNSoC(), createSDFpropertiesNode(), isUnbounded(), LoadBalanceBinding::memLoadChannelsOnTile(), modelBufferSizeInSDFgraph(), modelCapacityConstrainedBuffer(), print(), randomChannelBufferSizes(), and LoadBalanceBinding::updateStorageSpaceAllocation().
| double TimedSDFchannel::getMinBandwidth | ( | ) | const [inline] |
References minBandwidth.
Referenced by addCSDFchannelToGraph(), LoadBalanceBinding::allocateConnectionResources(), LoadBalanceBinding::bwChannelsMappedToInConnection(), LoadBalanceBinding::bwChannelsMappedToOutConnection(), SDFconvertToHTML::convertSDFgraph(), createCopy(), BindingAwareSDFG::createMappedChannelToConnectionNSoC(), createSDFpropertiesNode(), SDF3Flow::estimateBandwidthConstraints(), print(), and LoadBalanceBinding::sortTilesOnCommunicationOverhead().
| SDFtime TimedSDFchannel::getMinLatency | ( | ) | const [inline] |
| TimedSDFchannel* TimedSDFchannel::getStorageSpaceChannel | ( | ) | const [inline] |
| int TimedSDFchannel::getTokenSize | ( | ) | const [inline] |
References tokenSize.
Referenced by addCSDFchannelToGraph(), LoadBalanceBinding::allocateConnectionResources(), LoadBalanceBinding::allocateResources(), SDFconvertToHTML::convertSDFgraph(), createCopy(), BindingAwareSDFG::createMappedChannelToConnectionMPFlow(), BindingAwareSDFG::createMappedChannelToConnectionNSoC(), createSDFpropertiesNode(), SDF3Flow::estimateBandwidthConstraints(), isControlToken(), isDataToken(), LoadBalanceBinding::memLoadChannelsOnTile(), print(), LoadBalanceBinding::sortTilesOnCommunicationOverhead(), SDFstateSpaceTraceInterconnectCommunication::TransitionSystem::traceMessagesPeriodic(), SDFstateSpaceTraceInterconnectCommunication::TransitionSystem::traceMessagesTransient(), and LoadBalanceBinding::updateStorageSpaceAllocation().
| CString TimedSDFchannel::getTokenType | ( | ) | const [inline] |
References tokenType.
Referenced by addCSDFchannelToGraph(), createCopy(), createSDFpropertiesNode(), hapiActorConstructor(), hapiActorDeclaration(), hapiActorMain(), hapiNetworkDeclaration(), and print().
| bool TimedSDFchannel::isControlToken | ( | ) | const |
isControlToken () The function returns true if the channel is contains control tokens, else it return false. Note, if the token size is unknown, the functions always returns false.
References getTokenSize().

| bool TimedSDFchannel::isDataToken | ( | ) | const |
isDataToken () The function returns true if the channel is contains data tokens, else it return false. Note, if the token size is unknown, the functions always returns false.
References getTokenSize().

| bool TimedSDFchannel::isUnbounded | ( | ) | const |
isUnbounded () The function returns true if the channel is unbounded. If the size is bounded it returns false.
References getBufferSize(), and SDF_INFINITE_SIZE.
Referenced by modelBufferSizeInSDFgraph().

| bool TimedSDFchannel::modelsStorageSpace | ( | ) | const [inline] |
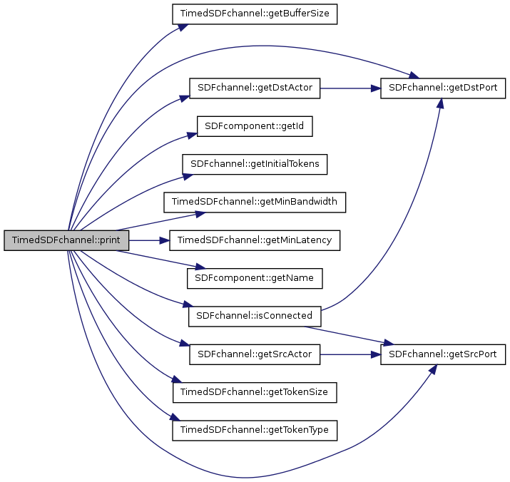
| ostream & TimedSDFchannel::print | ( | ostream & | out | ) |
print () Print the channel to the supplied output stream.
Reimplemented from SDFchannel.
References bufferSize, getBufferSize(), SDFchannel::getDstActor(), SDFchannel::getDstPort(), SDFcomponent::getId(), SDFchannel::getInitialTokens(), getMinBandwidth(), getMinLatency(), SDFcomponent::getName(), SDFchannel::getSrcActor(), SDFchannel::getSrcPort(), getTokenSize(), getTokenType(), SDFchannel::isConnected(), SDF_INFINITE_SIZE, and TimedSDFchannel::_BufferSize::sz.

| void TimedSDFchannel::setBufferSize | ( | const BufferSize | s | ) | [inline] |
| void TimedSDFchannel::setMinBandwidth | ( | const double | b | ) | [inline] |
References minBandwidth.
Referenced by createCopy(), SDF3Flow::estimateBandwidthConstraints(), randomBandwidthRequirement(), setProperties(), and transformGraph().
| void TimedSDFchannel::setMinLatency | ( | const SDFtime | t | ) | [inline] |
References minLatency.
Referenced by createCopy(), SDF3Flow::estimateLatencyConstraints(), randomLatencyRequirement(), setProperties(), and transformGraph().
| void TimedSDFchannel::setProperties | ( | const CNodePtr | propertiesNode | ) |
setProperties () Set the properties of a timed channel.
References bufferSize, CGetAttribute(), CGetChildNode(), CHasAttribute(), CHasChildNode(), TimedSDFchannel::_BufferSize::dst, TimedSDFchannel::_BufferSize::mem, setBufferSize(), setMinBandwidth(), setMinLatency(), setTokenSize(), setTokenType(), TimedSDFchannel::_BufferSize::src, and TimedSDFchannel::_BufferSize::sz.
Referenced by TimedSDFgraph::construct().

| void TimedSDFchannel::setStorageSpaceChannel | ( | TimedSDFchannel * | c | ) | [inline] |
| void TimedSDFchannel::setTokenSize | ( | const int | s | ) | [inline] |
References tokenSize.
Referenced by createCopy(), randomChannelTokenSize(), setProperties(), and transformGraph().
| void TimedSDFchannel::setTokenType | ( | const CString & | type | ) | [inline] |
References tokenType.
Referenced by createCopy(), and setProperties().
Friends And Related Function Documentation
| ostream& operator<< | ( | ostream & | out, | |
| TimedSDFchannel & | c | |||
| ) | [friend] |
Member Data Documentation
BufferSize TimedSDFchannel::bufferSize [private] |
Referenced by getBufferSize(), print(), setBufferSize(), setProperties(), and TimedSDFchannel().
double TimedSDFchannel::minBandwidth [private] |
Referenced by getMinBandwidth(), setMinBandwidth(), and TimedSDFchannel().
SDFtime TimedSDFchannel::minLatency [private] |
Referenced by getMinLatency(), setMinLatency(), and TimedSDFchannel().
Referenced by getStorageSpaceChannel(), modelsStorageSpace(), and setStorageSpaceChannel().
int TimedSDFchannel::tokenSize [private] |
Referenced by getTokenSize(), and setTokenSize().
CString TimedSDFchannel::tokenType [private] |
Referenced by getTokenType(), and setTokenType().
The documentation for this class was generated from the following files:

