csdf/generate/generate.h File Reference
#include "sdf/sdf.h"#include "../csdf.h"
Include dependency graph for csdf/generate/generate.h:

This graph shows which files directly or indirectly include this file:

Functions | |
| TimedCSDFgraph * | generateCSDFgraph (const uint period, const uint nrActors, const double avgInDegree, const double varInDegree, const double minInDegree, const double maxInDegree, const double avgOutDegree, const double varOutDegree, const double minOutDegree, const double maxOutDegree, const double avgRate, const double varRate, const double minRate, const double maxRate, const bool acyclic, const bool stronglyConnected, const double initialTokenProp, const uint repetitionVectorSum, const bool execTime, const uint nrProcTypes, const double mapChance, const double avgExecTime, const double varExecTime, const double minExecTime, const double maxExecTime, const bool stateSize, const double avgStateSize, const double varStateSize, const double minStateSize, const double maxStateSize, const bool tokenSize, const double avgTokenSize, const double varTokenSize, const double minTokenSize, const double maxTokenSize, const bool throughputConstraint, const uint autoConcurrencyDegree, const double throughputScaleFactor, const bool bandwidthRequirement, const double avgBandwidth, const double varBandwidth, const double minBandwidth, const double maxBandwidth, const bool bufferSize, const bool latencyRequirement, const double avgLatency, const double varLatency, const double minLatency, const double maxLatency, const bool multigraph, const bool integerMCM) |
Function Documentation
| TimedCSDFgraph* generateCSDFgraph | ( | const uint | period, | |
| const uint | nrActors, | |||
| const double | avgInDegree, | |||
| const double | varInDegree, | |||
| const double | minInDegree, | |||
| const double | maxInDegree, | |||
| const double | avgOutDegree, | |||
| const double | varOutDegree, | |||
| const double | minOutDegree, | |||
| const double | maxOutDegree, | |||
| const double | avgRate, | |||
| const double | varRate, | |||
| const double | minRate, | |||
| const double | maxRate, | |||
| const bool | acyclic, | |||
| const bool | stronglyConnected, | |||
| const double | initialTokenProp, | |||
| const uint | repetitionVectorSum, | |||
| const bool | execTime, | |||
| const uint | nrProcTypes, | |||
| const double | mapChance, | |||
| const double | avgExecTime, | |||
| const double | varExecTime, | |||
| const double | minExecTime, | |||
| const double | maxExecTime, | |||
| const bool | stateSize, | |||
| const double | avgStateSize, | |||
| const double | varStateSize, | |||
| const double | minStateSize, | |||
| const double | maxStateSize, | |||
| const bool | tokenSize, | |||
| const double | avgTokenSize, | |||
| const double | varTokenSize, | |||
| const double | minTokenSize, | |||
| const double | maxTokenSize, | |||
| const bool | throughputConstraint, | |||
| const uint | autoConcurrencyDegree, | |||
| const double | throughputScaleFactor, | |||
| const bool | bandwidthRequirement, | |||
| const double | avgBandwidth, | |||
| const double | varBandwidth, | |||
| const double | minBandwidth, | |||
| const double | maxBandwidth, | |||
| const bool | bufferSize, | |||
| const bool | latencyRequirement, | |||
| const double | avgLatency, | |||
| const double | varLatency, | |||
| const double | minLatency, | |||
| const double | maxLatency, | |||
| const bool | multigraph, | |||
| const bool | integerMCM | |||
| ) |
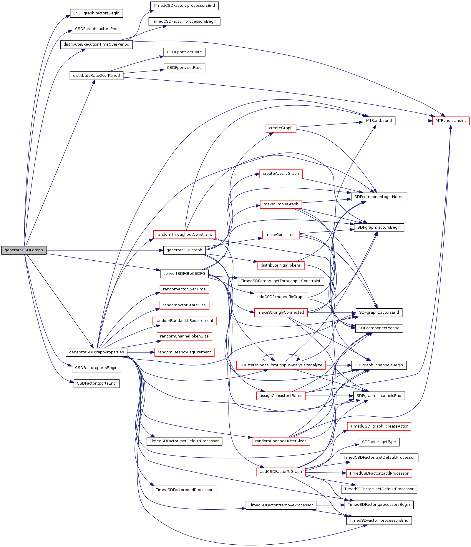
generateCSDFgraph () Generate a random CSDF graph.
References a, CSDFgraph::actorsBegin(), CSDFgraph::actorsEnd(), convertSDFGtoCSDFG(), distributeExecutionTimeOverPeriod(), distributeRateOverPeriod(), generateSDFgraph(), generateSDFgraphProperties(), CSDFactor::portsBegin(), and CSDFactor::portsEnd().
Referenced by generateRandomCSDFG().
Here is the call graph for this function:


