#include "sdf3generate.h"#include "../../csdf.h"#include "sdf/sdf.h"
Classes | |
| struct | _Settings |
Typedefs | |
| typedef struct _Settings | Settings |
Functions | |
| void | helpMessage (ostream &out) |
| void | parseCommandLine (int argc, char **argv) |
| void | parseSettingsFile (CString module, CString type) |
| void | setDefaults () |
| void | initSettings (int argc, char **argv) |
| void | generateRandomSDFG (ostream &out) |
| void | generateRandomCSDFG (ostream &out) |
| void | generateRandomGraph (ostream &out) |
| int | main (int argc, char **argv) |
Variables | |
| Settings | settings |
Typedef Documentation
Function Documentation
| void generateRandomCSDFG | ( | ostream & | out | ) |
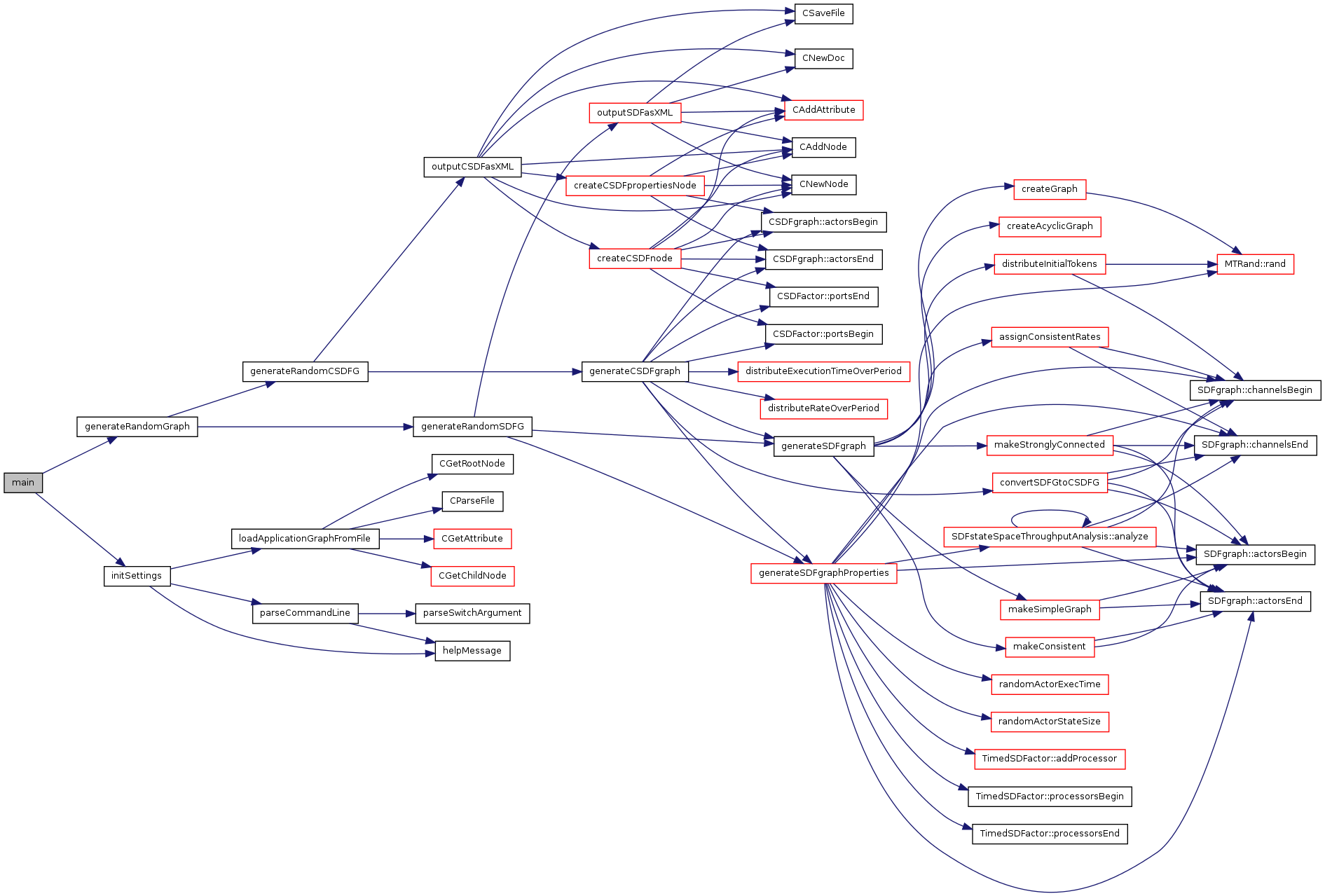
generateRandomCSDFG () Generate a random CSDF graph which is connected, consistent and deadlock-free.
References generateCSDFgraph(), and outputCSDFasXML().
Referenced by generateRandomGraph().

| void generateRandomGraph | ( | ostream & | out | ) |
generateRandomGraph () Generate a random (C)SDF graph which is connected, consistent and deadlock-free.
References generateRandomCSDFG(), and generateRandomSDFG().
Referenced by main().

| void generateRandomSDFG | ( | ostream & | out | ) |
generateRandomSDFG () Generate a random SDF graph which is connected, consistent and deadlock-free.
References generateSDFgraph(), generateSDFgraphProperties(), and outputSDFasXML().
Referenced by generateRandomGraph(), and main().

| void helpMessage | ( | ostream & | out | ) |
helpMessage () Function prints help message for the tool.
References DOTTED_VERSION, and TOOL.
| void initSettings | ( | int | argc, | |
| char ** | argv | |||
| ) |
initSettings () The function initializes the program settings.
References MODULE, parseCommandLine(), parseSettingsFile(), setDefaults(), and SETTINGS_TYPE.

| int main | ( | int | argc, | |
| char ** | argv | |||
| ) |
main () It does none of the hard work, but it is very needed...
References generateRandomGraph(), initSettings(), MaxPlusAnalysis::out, and Settings::outputFile.

| void parseCommandLine | ( | int | argc, | |
| char ** | argv | |||
| ) |
parseCommandLine () The function parses the command line arguments and add info to the supplied settings structure.
References helpMessage(), Settings::outputFile, and Settings::settingsFile.

parseSettingsFile () The function parses all settings from the file.
References CGetAttribute(), CGetChildNode(), CGetRootNode(), CHasAttribute(), CHasChildNode(), CNextNode(), CParseFile(), and Settings::settingsFile.
Referenced by initSettings().

| void setDefaults | ( | ) |
setDefaults () Set all settings at their default value.
References Settings::settingsFile.
Referenced by initSettings().

