#include "sdf3cost.h"#include "base/base.h"#include "../../sdf.h"
Classes | |
| struct | _Settings |
Typedefs | |
| typedef struct _Settings | Settings |
Functions | |
| void | helpMessage (ostream &out) |
| void | parseCommandLine (int argc, char **argv) |
| CNode * | loadArchitectureGraphFromFile (CString &file, CString &module) |
| CNode * | loadSystemUsageFromFile (CString &file, CString &module) |
| CNode * | loadMessagesSetFromFile (CString &file, CString &module) |
| void | parseSettingsFile (CString module, CString type) |
| void | setDefaults () |
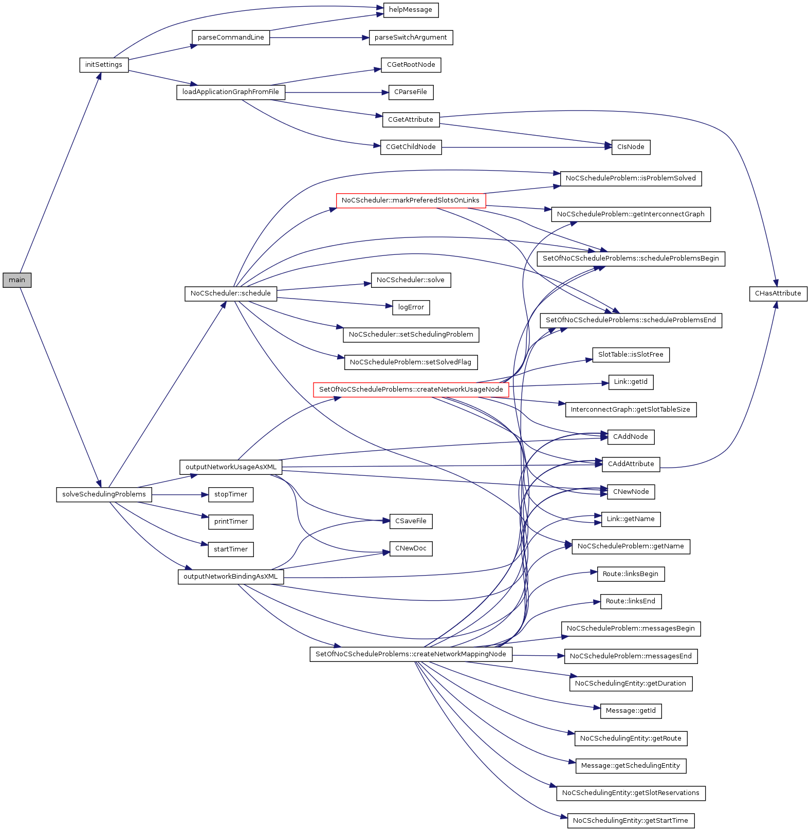
| void | initSettings (int argc, char **argv) |
| void | outputNetworkUsageAsXML (SetOfNoCScheduleProblems &problems, ostream &out) |
| void | outputNetworkBindingAsXML (SetOfNoCScheduleProblems &problems, ostream &out) |
| bool | solveSchedulingProblems (ostream &out) |
| int | main (int argc, char **argv) |
Variables | |
| Settings | settings |
Typedef Documentation
Function Documentation
| void helpMessage | ( | ostream & | out | ) |
helpMessage () Function prints help message for the tool.
References DOTTED_VERSION, and TOOL.
| void initSettings | ( | int | argc, | |
| char ** | argv | |||
| ) |
initSettings () The function initializes the program settings.
References MODULE, parseCommandLine(), parseSettingsFile(), setDefaults(), and SETTINGS_TYPE.

loadArchitectureGraphFromFile () The function returns a pointer to an XML data structures contained in the supplied file that describes the platform.
References CGetAttribute(), CGetChildNode(), CGetRootNode(), and CParseFile().

loadMessagesSetFromFile () The function returns a pointer to an XML data structures contained in the supplied file that describes the messages that must be scheduled on the arhicteture.
References CGetAttribute(), CGetChildNode(), CGetRootNode(), and CParseFile().
Referenced by initSettings(), and parseSettingsFile().

loadSystemUsageFromFile () The function returns a pointer to an XML data structures contained in the supplied file that describes the used resources by other applications.
References CGetAttribute(), CGetChildNode(), CGetRootNode(), and CParseFile().
Referenced by parseSettingsFile().

| int main | ( | int | argc, | |
| char ** | argv | |||
| ) |
main () It does none of the hard work, but it is very needed...
References initSettings(), MaxPlusAnalysis::out, Settings::outputFile, and solveSchedulingProblems().

| void outputNetworkBindingAsXML | ( | SetOfNoCScheduleProblems & | problems, | |
| ostream & | out | |||
| ) |
outputNetworkBindingAsXML () Output the binding of messages to the interconnect as XML.
References CAddAttribute(), CAddNode(), CNewDoc(), CNewNode(), SetOfNoCScheduleProblems::createNetworkMappingNode(), and CSaveFile().
Referenced by solveSchedulingProblems().

| void outputNetworkUsageAsXML | ( | SetOfNoCScheduleProblems & | problems, | |
| ostream & | out | |||
| ) |
outputNetworkUsageAsXML () Output the usage of the interconnect as XML.
References CAddAttribute(), CAddNode(), CNewDoc(), CNewNode(), SetOfNoCScheduleProblems::createNetworkUsageNode(), and CSaveFile().
Referenced by solveSchedulingProblems().

| void parseCommandLine | ( | int | argc, | |
| char ** | argv | |||
| ) |
parseCommandLine () The function parses the command line arguments and add info to the supplied settings structure.
References helpMessage(), Settings::nocMappingAlgo, Settings::outputFile, and Settings::settingsFile.

parseSettingsFile () Load all settings from the settings file.
References CGetAttribute(), CGetChildNode(), CGetRootNode(), CHasAttribute(), CNextNode(), CParseFile(), loadArchitectureGraphFromFile(), loadMessagesSetFromFile(), loadSystemUsageFromFile(), Settings::maxDetour, Settings::maxNrRipups, Settings::maxNrTries, Settings::nocMappingAlgo, Settings::settingsFile, Settings::xmlArchGraph, and Settings::xmlSystemUsage.

| void setDefaults | ( | ) |
setDefaults () Set all settings at their default value.
References Settings::maxDetour, Settings::maxNrRipups, Settings::maxNrTries, Settings::nocMappingAlgo, Settings::outputFile, Settings::settingsFile, Settings::xmlArchGraph, and Settings::xmlSystemUsage.
| bool solveSchedulingProblems | ( | ostream & | out | ) |
solveSchedulingProblems () The function constructs a scheduling problem and tries to solve it using the requested scheduler.
References Settings::maxDetour, Settings::maxNrRipups, Settings::maxNrTries, Settings::nocMappingAlgo, outputNetworkBindingAsXML(), outputNetworkUsageAsXML(), printTimer(), NoCScheduler::schedule(), startTimer(), stopTimer(), Settings::xmlArchGraph, and Settings::xmlSystemUsage.
Referenced by main().


