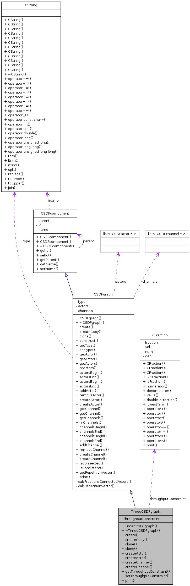
TimedCSDFgraph Class Reference
#include <graph.h>


Public Member Functions | |
| TimedCSDFgraph (CSDFcomponent &c) | |
| ~TimedCSDFgraph () | |
| TimedCSDFgraph * | create (CSDFcomponent &c) const |
| TimedCSDFgraph * | createCopy (CSDFcomponent &c) const |
| TimedCSDFgraph * | clone (CSDFcomponent &c) const |
| TimedCSDFgraph * | clone () const |
| TimedCSDFactor * | createActor () |
| TimedCSDFactor * | createActor (CSDFcomponent &c) |
| TimedCSDFchannel * | createChannel (CSDFcomponent &c) |
| TimedCSDFchannel * | createChannel (CSDFactor *src, CSDFrate rateSrc, CSDFactor *dst, CSDFrate rateDst) |
| CSDFthroughput | getThroughputConstraint () const |
| void | setThroughputConstraint (const CSDFthroughput t) |
| ostream & | print (ostream &out) |
Private Attributes | |
| CSDFthroughput | throughputConstraint |
Friends | |
| ostream & | operator<< (ostream &out, TimedCSDFgraph &g) |
Detailed Description
TimedCSDFgraph Container for timed CSDF graph.
Constructor & Destructor Documentation
| TimedCSDFgraph::TimedCSDFgraph | ( | CSDFcomponent & | c | ) |
TimedCSDFgraph () Constructor.
Referenced by create(), and createCopy().
| TimedCSDFgraph::~TimedCSDFgraph | ( | ) |
~TimedCSDFgraph () Destructor.
Member Function Documentation
| TimedCSDFgraph * TimedCSDFgraph::clone | ( | CSDFcomponent & | c | ) | const [virtual] |
clone () The function returns a pointer to a newly allocated CSDF graph object. The properties of this graph are also assigned to the new graph.
Reimplemented from CSDFgraph.
References a, CSDFgraph::actorsBegin(), CSDFgraph::actorsEnd(), CSDFgraph::addActor(), CSDFgraph::addChannel(), CSDFgraph::channelsBegin(), CSDFgraph::channelsEnd(), component, createCopy(), CSDFcomponent::CSDFcomponent(), g, CSDFgraph::nrActors(), and CSDFgraph::nrChannels().

| TimedCSDFgraph * TimedCSDFgraph::clone | ( | ) | const |
clone () The function returns a pointer to a newly allocated CSDF graph object. The properties of this graph are also assigned to the new graph.
References CSDFcomponent::CSDFcomponent(), CSDFcomponent::getId(), CSDFcomponent::getName(), and CSDFcomponent::getParent().

| TimedCSDFgraph * TimedCSDFgraph::create | ( | CSDFcomponent & | c | ) | const [virtual] |
create () The function returns a pointer to a newly allocated CSDF graph object.
Reimplemented from CSDFgraph.
References TimedCSDFgraph().

| TimedCSDFactor * TimedCSDFgraph::createActor | ( | ) | [virtual] |
createActor () Create a new actor on the graph.
Reimplemented from CSDFgraph.
References a, CSDFgraph::addActor(), c, CSDFcomponent::CSDFcomponent(), CSDFgraph::nrActors(), and CSDFcomponent::setName().
Referenced by addCSDFactorToGraph().

| TimedCSDFactor * TimedCSDFgraph::createActor | ( | CSDFcomponent & | c | ) | [virtual] |
createActor () Create a new actor on the graph.
Reimplemented from CSDFgraph.
References a, and CSDFgraph::addActor().

| TimedCSDFchannel * TimedCSDFgraph::createChannel | ( | CSDFactor * | src, | |
| CSDFrate | rateSrc, | |||
| CSDFactor * | dst, | |||
| CSDFrate | rateDst | |||
| ) |
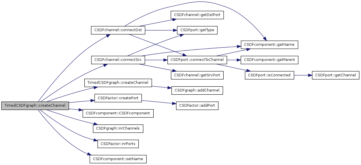
createChannel () The function creates a channel between the source and destination actor. Ports with the supplied rates are added to these actors.
Reimplemented from CSDFgraph.
References c, CSDFchannel::connectDst(), CSDFchannel::connectSrc(), createChannel(), CSDFactor::createPort(), CSDFcomponent::CSDFcomponent(), CSDFgraph::nrChannels(), CSDFactor::nrPorts(), and CSDFcomponent::setName().

| TimedCSDFchannel * TimedCSDFgraph::createChannel | ( | CSDFcomponent & | c | ) | [virtual] |
createChannel () Create a new channel on the graph.
Reimplemented from CSDFgraph.
References CSDFgraph::addChannel().
Referenced by addCSDFchannelToGraph(), and createChannel().

| TimedCSDFgraph * TimedCSDFgraph::createCopy | ( | CSDFcomponent & | c | ) | const [virtual] |
createCopy () The function returns a pointer to a newly allocated CSDF graph object. The properties of this graph are also assigned to the new graph.
Reimplemented from CSDFgraph.
References g, CSDFcomponent::getName(), CSDFgraph::getType(), CSDFcomponent::setName(), CSDFgraph::setType(), and TimedCSDFgraph().
Referenced by clone().

| CSDFthroughput TimedCSDFgraph::getThroughputConstraint | ( | ) | const [inline] |
References throughputConstraint.
Referenced by createCSDFpropertiesNode().
| ostream & TimedCSDFgraph::print | ( | ostream & | out | ) |
print () Print the graph to the supplied output stream.
Reimplemented from CSDFgraph.
References a, CSDFgraph::actorsBegin(), CSDFgraph::actorsEnd(), c, CSDFgraph::channelsBegin(), CSDFgraph::channelsEnd(), CSDFcomponent::getId(), CSDFcomponent::getName(), and CSDFgraph::getType().
Referenced by printCSDFG().

| void TimedCSDFgraph::setThroughputConstraint | ( | const CSDFthroughput | t | ) | [inline] |
References throughputConstraint.
Referenced by graphProperties().
Friends And Related Function Documentation
| ostream& operator<< | ( | ostream & | out, | |
| TimedCSDFgraph & | g | |||
| ) | [friend] |
Member Data Documentation
Referenced by getThroughputConstraint(), and setThroughputConstraint().
The documentation for this class was generated from the following files:

