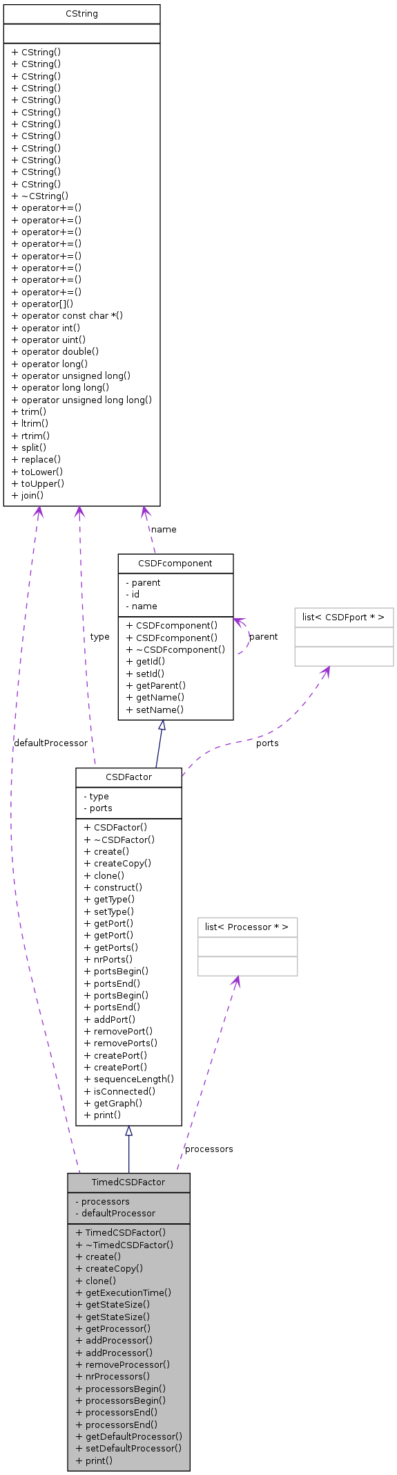
TimedCSDFactor Class Reference
#include <actor.h>


Detailed Description
TimedCSDFactor Timed actor in CSDF graph
Member Typedef Documentation
| typedef struct TimedCSDFactor::_Processor TimedCSDFactor::Processor |
| typedef list<Processor*> TimedCSDFactor::Processors |
| typedef Processors::const_iterator TimedCSDFactor::ProcessorsCIter |
| typedef Processors::iterator TimedCSDFactor::ProcessorsIter |
Constructor & Destructor Documentation
| TimedCSDFactor::TimedCSDFactor | ( | CSDFcomponent & | c | ) |
TimedCSDFactor () Constructor.
Referenced by create(), and createCopy().
| TimedCSDFactor::~TimedCSDFactor | ( | ) |
~TimedCSDFactor () Destructor.
References processorsBegin(), and processorsEnd().

Member Function Documentation
| TimedCSDFactor::Processor * TimedCSDFactor::addProcessor | ( | const CString & | proc | ) |
addProcessor () Add a processor type to the list of processor types the actor can be mapped to. A reference to the properties container for the processor is returned.
References getProcessor(), processors, TimedCSDFactor::_Processor::stateSize, and TimedCSDFactor::_Processor::type.
Referenced by actorProperties(), addCSDFactorToGraph(), and createCopy().

| void TimedCSDFactor::addProcessor | ( | const Processor * | p | ) |
addProcessor () Add a processor type to the list of processor types the actor can be mapped to. A reference to the properties container for the processor is returned.
References TimedCSDFactor::_Processor::execTime, getProcessor(), processors, TimedCSDFactor::_Processor::stateSize, and TimedCSDFactor::_Processor::type.

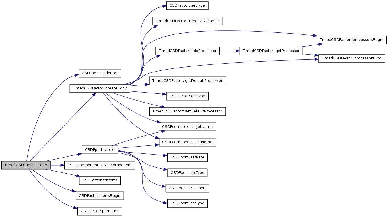
| TimedCSDFactor * TimedCSDFactor::clone | ( | CSDFcomponent & | c | ) | const [virtual] |
clone () The function returns a pointer to a newly allocated CSDF actor object. The properties of this actor are also assigned to the new actor. The ports are also cloned.
Reimplemented from CSDFactor.
References a, CSDFactor::addPort(), CSDFport::clone(), component, createCopy(), CSDFcomponent::CSDFcomponent(), CSDFactor::nrPorts(), CSDFactor::portsBegin(), and CSDFactor::portsEnd().

| TimedCSDFactor * TimedCSDFactor::create | ( | CSDFcomponent & | c | ) | const [virtual] |
create () The function returns a pointer to a newly allocated CSDF actor object.
Reimplemented from CSDFactor.
References TimedCSDFactor().

| TimedCSDFactor * TimedCSDFactor::createCopy | ( | CSDFcomponent & | c | ) | const [virtual] |
createCopy () The function returns a pointer to a newly allocated CSDF actor object. The properties of this actor are also assigned to the new actor.
Reimplemented from CSDFactor.
References a, addProcessor(), getDefaultProcessor(), CSDFcomponent::getName(), CSDFactor::getType(), processorsBegin(), processorsEnd(), setDefaultProcessor(), CSDFcomponent::setName(), CSDFactor::setType(), and TimedCSDFactor().
Referenced by clone().

| CString TimedCSDFactor::getDefaultProcessor | ( | ) | const [inline] |
References defaultProcessor.
Referenced by createCopy(), and createCSDFpropertiesNode().
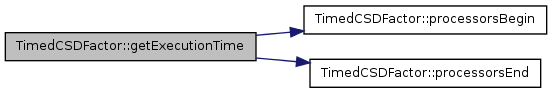
| CSDFtimeSequence & TimedCSDFactor::getExecutionTime | ( | ) |
getExecutionTime () The function returns the sequence of execution times of the actor on the default processor.
References defaultProcessor, TimedCSDFactor::_Processor::execTime, processorsBegin(), processorsEnd(), and TimedCSDFactor::_Processor::type.
Referenced by computeGraphPeriod(), printDefinitions(), CSDFstateSpaceThroughputAnalysis::TransitionSystem::startActorFiring(), and CSDFstateSpaceBufferAnalysis::TransitionSystem::startActorFiring().

| TimedCSDFactor::Processor * TimedCSDFactor::getProcessor | ( | const CString & | proc | ) |
getProcessor () Get properties of actor for specified processor type
References processorsBegin(), processorsEnd(), and TimedCSDFactor::_Processor::type.
Referenced by addProcessor().

| CSize TimedCSDFactor::getStateSize | ( | ) |
getStateSize () The function returns the state size of the actor on the default processor.
References CSIZE_MAX, defaultProcessor, processorsBegin(), processorsEnd(), TimedCSDFactor::_Processor::stateSize, and TimedCSDFactor::_Processor::type.

getStateSize () The function returns the state size of the actor on the processor.
References processorsBegin(), processorsEnd(), TimedCSDFactor::_Processor::stateSize, and TimedCSDFactor::_Processor::type.

| uint TimedCSDFactor::nrProcessors | ( | ) | const [inline] |
References processors.
| ostream & TimedCSDFactor::print | ( | ostream & | out | ) |
print () Print the actor to the supplied output stream.
Reimplemented from CSDFactor.
References CSIZE_MAX, defaultProcessor, TimedCSDFactor::_Processor::execTime, CSDFcomponent::getId(), CSDFcomponent::getName(), CSDFactor::getPorts(), CSDFactor::getType(), CSDFactor::ports, CSDFport::print(), processorsBegin(), processorsEnd(), CSequence< T >::size(), TimedCSDFactor::_Processor::stateSize, and TimedCSDFactor::_Processor::type.

| ProcessorsCIter TimedCSDFactor::processorsBegin | ( | ) | const [inline] |
References processors.
| ProcessorsIter TimedCSDFactor::processorsBegin | ( | ) | [inline] |
References processors.
Referenced by createCopy(), createCSDFpropertiesNode(), distributeExecutionTimeOverPeriod(), getExecutionTime(), getProcessor(), getStateSize(), print(), removeProcessor(), and ~TimedCSDFactor().
| ProcessorsIter TimedCSDFactor::processorsEnd | ( | ) | [inline] |
References processors.
Referenced by createCopy(), createCSDFpropertiesNode(), distributeExecutionTimeOverPeriod(), getExecutionTime(), getProcessor(), getStateSize(), print(), removeProcessor(), and ~TimedCSDFactor().
| ProcessorsCIter TimedCSDFactor::processorsEnd | ( | ) | const [inline] |
References processors.
| void TimedCSDFactor::removeProcessor | ( | const CString & | proc | ) |
removeProcessor () Remove a processor type from the list of processor types the actor can be mapped to.
References processors, processorsBegin(), processorsEnd(), and TimedCSDFactor::_Processor::type.

| void TimedCSDFactor::setDefaultProcessor | ( | const CString & | p | ) | [inline] |
References defaultProcessor.
Referenced by actorProperties(), addCSDFactorToGraph(), and createCopy().
Friends And Related Function Documentation
| ostream& operator<< | ( | ostream & | out, | |
| TimedCSDFactor & | a | |||
| ) | [friend] |
Member Data Documentation
CString TimedCSDFactor::defaultProcessor [private] |
Referenced by getDefaultProcessor(), getExecutionTime(), getStateSize(), print(), and setDefaultProcessor().
Processors TimedCSDFactor::processors [private] |
Referenced by addProcessor(), nrProcessors(), processorsBegin(), processorsEnd(), and removeProcessor().
The documentation for this class was generated from the following files:

