csdf/base/timed/graph.cc File Reference
#include "graph.h"
Functions | |
| void | actorProperties (TimedCSDFactor *a, const CNodePtr propertiesNode) |
| void | channelProperties (TimedCSDFchannel *c, const CNodePtr propertiesNode) |
| void | graphProperties (TimedCSDFgraph *g, const CNodePtr propertiesNode) |
| TimedCSDFgraph * | constructTimedCSDFgraphStructure (const CNodePtr csdfNode) |
| TimedCSDFgraph * | constructTimedCSDFgraph (const CNodePtr csdfNode, const CNodePtr csdfPropertiesNode) |
Function Documentation
| void actorProperties | ( | TimedCSDFactor * | a, | |
| const CNodePtr | propertiesNode | |||
| ) |
actorProperties () Set the properties of a timed actor.
References TimedCSDFactor::addProcessor(), CGetAttribute(), CGetChildNode(), CHasAttribute(), CHasChildNode(), CNextNode(), TimedCSDFactor::_Processor::execTime, CSDFactor::sequenceLength(), TimedCSDFactor::setDefaultProcessor(), CSequence< T >::size(), TimedCSDFactor::_Processor::stateSize, and TimedCSDFactor::_Processor::type.
Referenced by constructTimedCSDFgraph().

| void channelProperties | ( | TimedCSDFchannel * | c, | |
| const CNodePtr | propertiesNode | |||
| ) |
channelProperties () Set the properties of a timed channel.
References CGetAttribute(), CGetChildNode(), CHasAttribute(), CHasChildNode(), _CSDFbufferSize::dst, _CSDFbufferSize::mem, TimedCSDFchannel::setBufferSize(), TimedCSDFchannel::setMinBandwidth(), TimedCSDFchannel::setMinLatency(), TimedCSDFchannel::setTokenSize(), TimedCSDFchannel::setTokenType(), _CSDFbufferSize::src, and _CSDFbufferSize::sz.
Referenced by constructTimedCSDFgraph().

| TimedCSDFgraph* constructTimedCSDFgraph | ( | const CNodePtr | csdfNode, | |
| const CNodePtr | csdfPropertiesNode | |||
| ) |
constructTimedSDFgraph () Construct a timed SDF graph.
References a, actorProperties(), c, CGetAttribute(), CGetChildNode(), channelProperties(), CHasAttribute(), CIsNode(), CNextNode(), constructTimedCSDFgraphStructure(), g, CSDFgraph::getActor(), CSDFgraph::getChannel(), and graphProperties().
Referenced by analyzeCSDFG(), and printCSDFG().

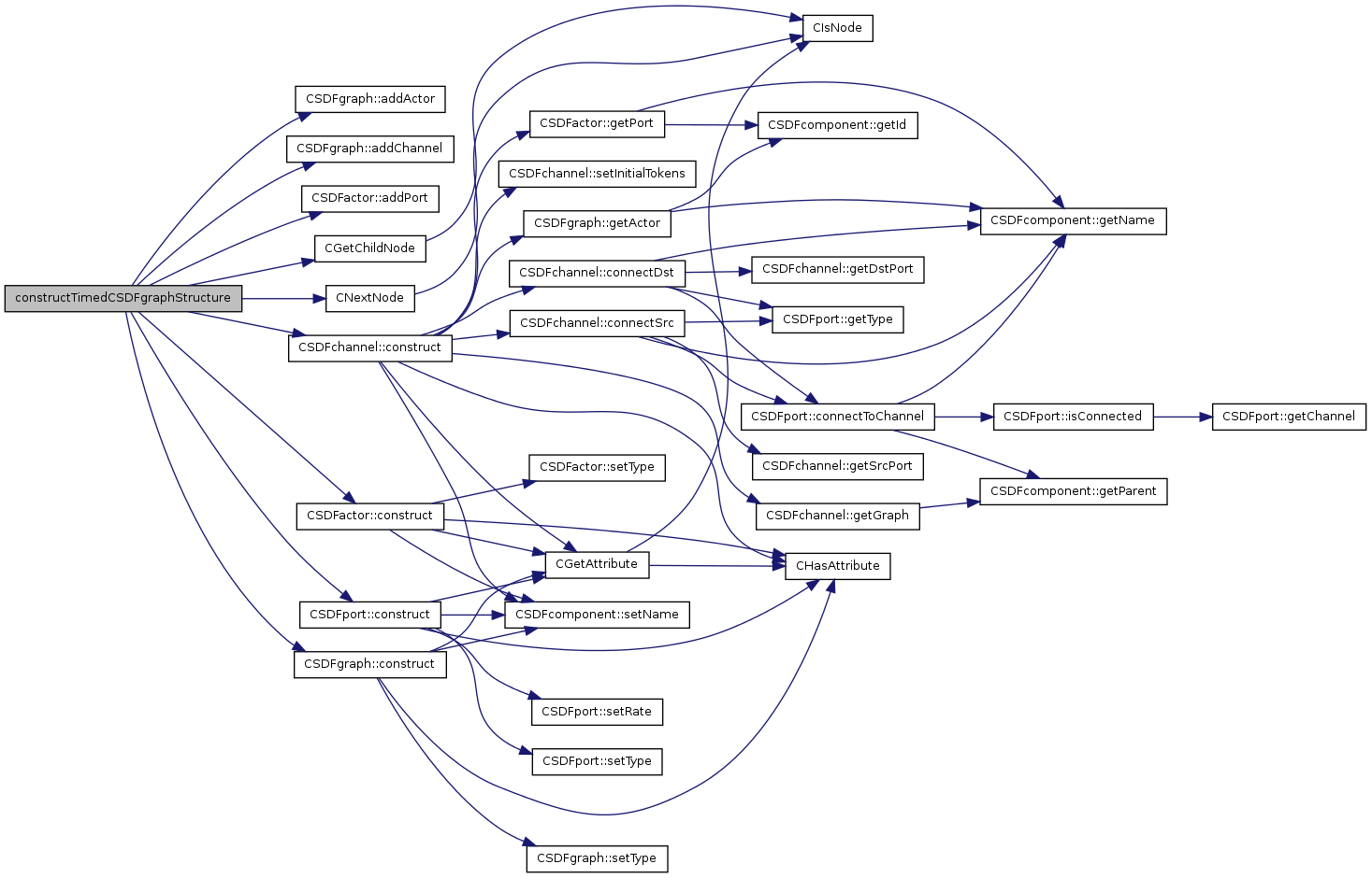
| TimedCSDFgraph* constructTimedCSDFgraphStructure | ( | const CNodePtr | csdfNode | ) |
constructTimedSDFgraphStructure () Construct a timed SDF graph.
References a, CSDFgraph::addActor(), CSDFgraph::addChannel(), CSDFactor::addPort(), c, CGetChildNode(), CNextNode(), component, CSDFchannel::construct(), CSDFport::construct(), CSDFactor::construct(), CSDFgraph::construct(), and g.
Referenced by constructTimedCSDFgraph().

| void graphProperties | ( | TimedCSDFgraph * | g, | |
| const CNodePtr | propertiesNode | |||
| ) |
graphProperties () Set the properties of a timed graph.
References CGetChildNode(), CGetNodeContent(), CHasChildNode(), CNextNode(), and TimedCSDFgraph::setThroughputConstraint().
Referenced by constructTimedCSDFgraph().


