csdf/output/xml/xml.cc File Reference
#include "xml.h"
Functions | |
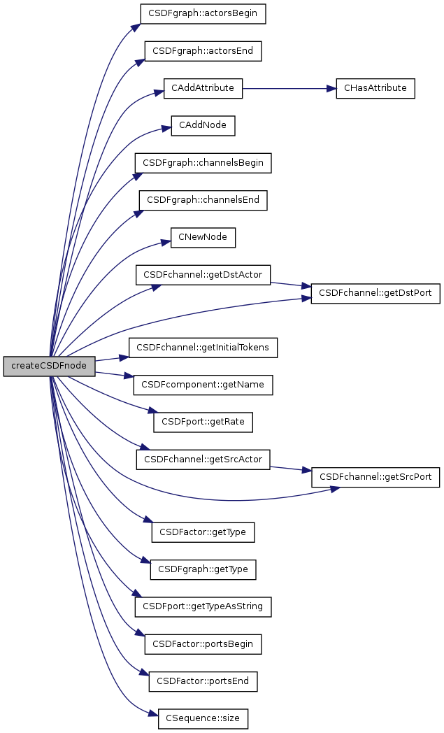
| CNode * | createCSDFnode (CSDFgraph *g) |
| CNode * | createCSDFpropertiesNode (TimedCSDFgraph *g) |
| CNode * | createApplicationGraphNode (TimedCSDFgraph *g) |
| void | outputCSDFasXML (TimedCSDFgraph *g, ostream &out) |
Function Documentation
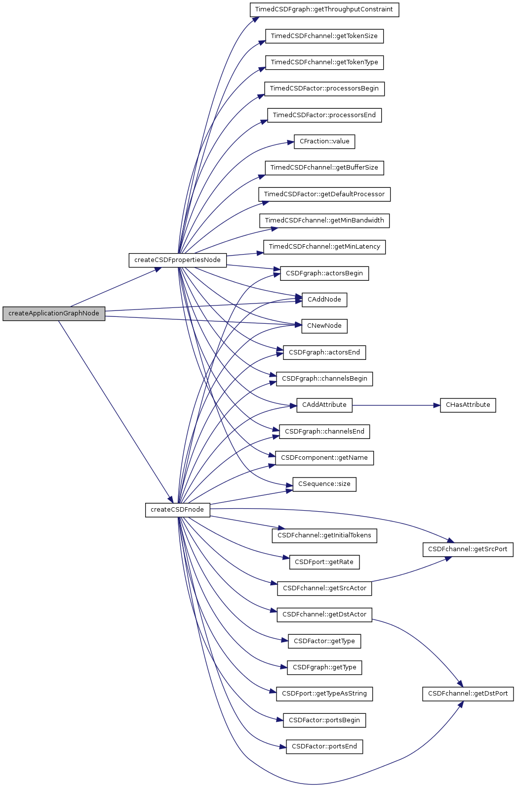
| CNode* createApplicationGraphNode | ( | TimedCSDFgraph * | g | ) |
createApplicationGraphNode () The function returns a CSDF graph in XML format.
References CAddNode(), CNewNode(), createCSDFnode(), and createCSDFpropertiesNode().
Referenced by SDF3Flow::createSDF3Node().

References a, CSDFgraph::actorsBegin(), CSDFgraph::actorsEnd(), c, CAddAttribute(), CAddNode(), CSDFgraph::channelsBegin(), CSDFgraph::channelsEnd(), CNewNode(), CSDFchannel::getDstActor(), CSDFchannel::getDstPort(), CSDFchannel::getInitialTokens(), CSDFcomponent::getName(), CSDFport::getRate(), CSDFchannel::getSrcActor(), CSDFchannel::getSrcPort(), CSDFactor::getType(), CSDFgraph::getType(), CSDFport::getTypeAsString(), CSDFactor::portsBegin(), CSDFactor::portsEnd(), and CSequence< T >::size().
Referenced by createApplicationGraphNode(), and outputCSDFasXML().

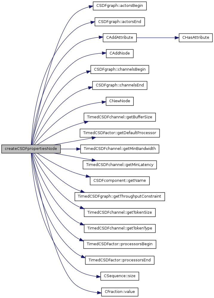
| CNode* createCSDFpropertiesNode | ( | TimedCSDFgraph * | g | ) |
References a, CSDFgraph::actorsBegin(), CSDFgraph::actorsEnd(), c, CAddAttribute(), CAddNode(), CSDFgraph::channelsBegin(), CSDFgraph::channelsEnd(), CNewNode(), CSIZE_MAX, TimedCSDFactor::_Processor::execTime, TimedCSDFchannel::getBufferSize(), TimedCSDFactor::getDefaultProcessor(), TimedCSDFchannel::getMinBandwidth(), TimedCSDFchannel::getMinLatency(), CSDFcomponent::getName(), TimedCSDFgraph::getThroughputConstraint(), TimedCSDFchannel::getTokenSize(), TimedCSDFchannel::getTokenType(), TimedCSDFactor::processorsBegin(), TimedCSDFactor::processorsEnd(), SDFTIME_MAX, CSequence< T >::size(), TimedCSDFactor::_Processor::stateSize, TimedCSDFactor::_Processor::type, and CFraction::value().
Referenced by createApplicationGraphNode(), and outputCSDFasXML().

| void outputCSDFasXML | ( | TimedCSDFgraph * | g, | |
| ostream & | out | |||
| ) |
outputCSDFasXML () The function outputs a CSDF graph in XML format.
References CAddAttribute(), CAddNode(), CNewDoc(), CNewNode(), createCSDFnode(), createCSDFpropertiesNode(), and CSaveFile().
Referenced by generateRandomCSDFG().


