#include "base/base.h"#include "../untimed/graph.h"

Typedefs | |
| typedef SDFactors | SDFgraphComponent |
| typedef list< SDFgraphComponent > | SDFgraphComponents |
| typedef SDFgraphComponents::iterator | SDFgraphComponentsIter |
| typedef SDFgraphComponents::const_iterator | SDFgraphComponentsCIter |
Functions | |
| SDFgraphComponents | stronglyConnectedComponents (SDFgraph *g) |
| bool | actorInComponent (SDFactor *a, SDFgraphComponent &component) |
| bool | isStronglyConnectedGraph (SDFgraph *g) |
| SDFgraph * | componentToSDFgraph (SDFgraphComponent &component) |
Typedef Documentation
| typedef SDFactors SDFgraphComponent |
SDFgraphComponent(s) SDF graph strongly connected component(s)
| typedef list<SDFgraphComponent> SDFgraphComponents |
| typedef SDFgraphComponents::const_iterator SDFgraphComponentsCIter |
| typedef SDFgraphComponents::iterator SDFgraphComponentsIter |
Function Documentation
| bool actorInComponent | ( | SDFactor * | a, | |
| SDFgraphComponent & | component | |||
| ) |
actorInComponent () The function check wether an actor is in a component. If so, the function returns true. Else it returns false.
References SDFcomponent::getId().

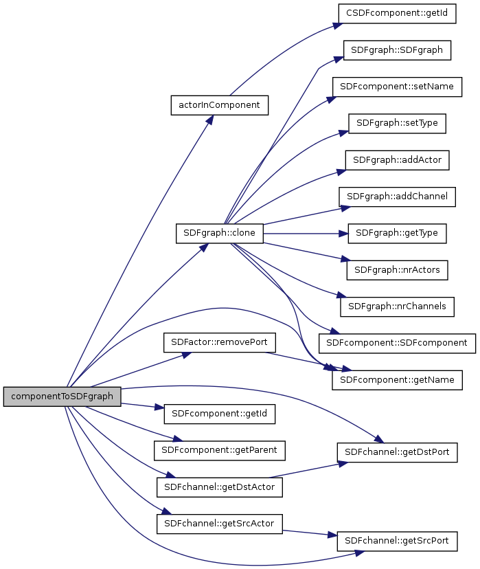
| SDFgraph* componentToSDFgraph | ( | SDFgraphComponent & | component | ) |
componentToSDFgraph () The function returns an SDF graph containing all actors and channels inside the component.
References a, actorInComponent(), c, SDFgraph::clone(), g, SDFchannel::getDstActor(), SDFchannel::getDstPort(), SDFcomponent::getId(), SDFcomponent::getName(), SDFcomponent::getParent(), SDFchannel::getSrcActor(), SDFchannel::getSrcPort(), SDFactor::removePort(), and v.
Referenced by SDFstateSpaceThroughputAnalysis::analyze(), and distributeInitialTokensInComponent().

| bool isStronglyConnectedGraph | ( | SDFgraph * | g | ) |
isStronglyConnectedGraph () The function checks that the graph is a strongly connnected component.
References c, and stronglyConnectedComponents().

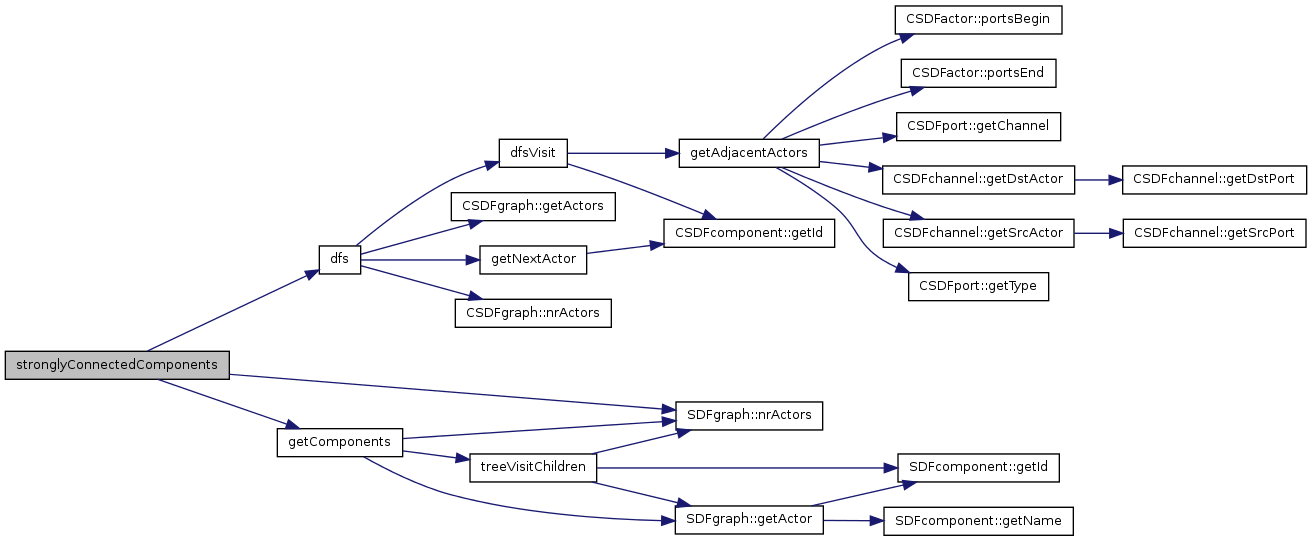
| SDFgraphComponents stronglyConnectedComponents | ( | SDFgraph * | g | ) |
stronglyConnectedComponents () The function determines the strongly connected components in the graph.
References ASSERT, dfs(), getComponents(), SDFgraph::nrActors(), and pi.


