#include "channel.h"#include "channel.h"
Include dependency graph for csdf/base/untimed/graph.h:

This graph shows which files directly or indirectly include this file:

Classes | |
| class | CSDFgraph |
Typedefs | |
| typedef list< CSDFgraph * > | CSDFgraphs |
| typedef CSDFgraphs::iterator | CSDFgraphsIter |
| typedef CSDFgraphs::const_iterator | CSDFgraphsCIter |
Functions | |
| CSDFgraph * | constructCSDFgraph (const CNodePtr csdfNode) |
Typedef Documentation
| typedef list<CSDFgraph*> CSDFgraphs |
| typedef CSDFgraphs::const_iterator CSDFgraphsCIter |
| typedef CSDFgraphs::iterator CSDFgraphsIter |
Function Documentation
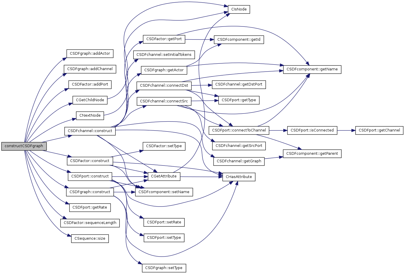
constructCSDFgraph () Construct an CSDF graph.
References a, CSDFgraph::addActor(), CSDFgraph::addChannel(), CSDFactor::addPort(), c, CGetChildNode(), CNextNode(), component, CSDFchannel::construct(), CSDFport::construct(), CSDFactor::construct(), CSDFgraph::construct(), g, CSDFport::getRate(), CSDFactor::sequenceLength(), and CSequence< T >::size().
Here is the call graph for this function:


