reverse_channels.h File Reference
#include "../../base/timed/graph.h"
Include dependency graph for reverse_channels.h:

This graph shows which files directly or indirectly include this file:

Functions | |
| TimedSDFgraph * | reverseChannelsInSDFgraph (TimedSDFgraph *gr) |
Function Documentation
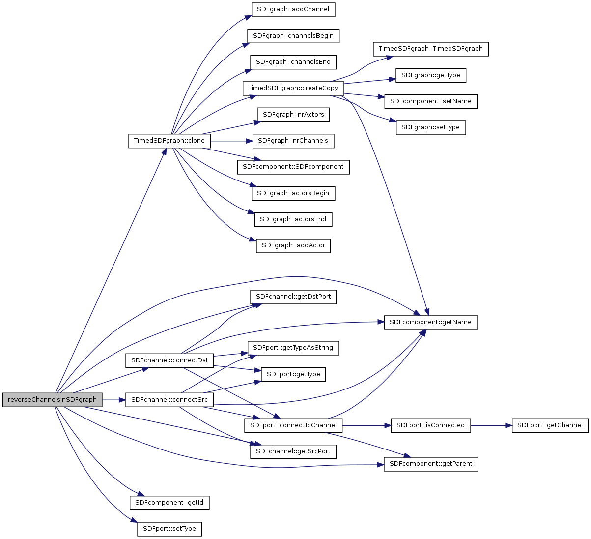
| TimedSDFgraph* reverseChannelsInSDFgraph | ( | TimedSDFgraph * | gr | ) |
reverseChannelsInSDFgraph () The function returns a copy of the SDF graph in which the direction of all channels has been reversed.
References c, TimedSDFgraph::clone(), SDFchannel::connectDst(), SDFchannel::connectSrc(), g, SDFchannel::getDstPort(), SDFcomponent::getId(), SDFcomponent::getName(), SDFcomponent::getParent(), SDFchannel::getSrcPort(), and SDFport::setType().
Here is the call graph for this function:


