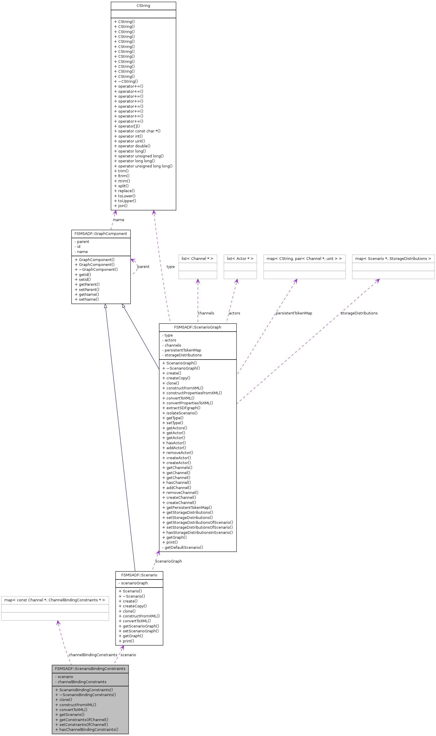
FSMSADF::ScenarioBindingConstraints Class Reference
#include <constraint.h>

Public Member Functions | |
| ScenarioBindingConstraints (const Scenario *s) | |
| ~ScenarioBindingConstraints () | |
| ScenarioBindingConstraints * | clone (Scenario *s) |
| void | constructFromXML (const CNodePtr constraintsNode) |
| void | convertToXML (const CNodePtr constraintsNode) |
| const Scenario * | getScenario () const |
| ChannelBindingConstraints * | getConstraintsOfChannel (const Channel *c) |
| void | setConstraintsOfChannel (const Channel *c, ChannelBindingConstraints *bc) |
| bool | hasChannelBindingConstraints (const Channel *c) |
Private Attributes | |
| const Scenario * | scenario |
| map< const Channel *, ChannelBindingConstraints * > | channelBindingConstraints |
Detailed Description
ScenarioBindingConstraints Container for scenario binding constraints.
Constructor & Destructor Documentation
| FSMSADF::ScenarioBindingConstraints::ScenarioBindingConstraints | ( | const Scenario * | s | ) |
ScenarioBindingConstraints() Constructor.
Referenced by clone().
| FSMSADF::ScenarioBindingConstraints::~ScenarioBindingConstraints | ( | ) |
~GraphBindingConstraints() Destructor.
References channelBindingConstraints.
Member Function Documentation
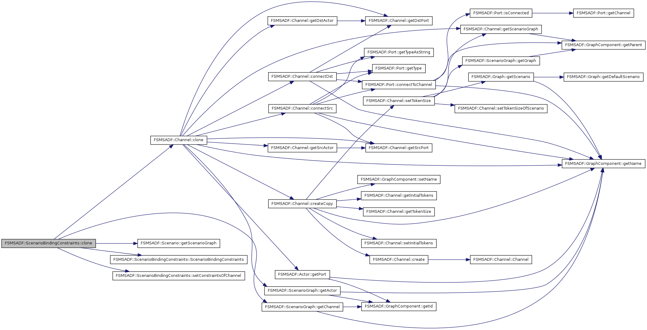
| ScenarioBindingConstraints * FSMSADF::ScenarioBindingConstraints::clone | ( | Scenario * | s | ) |
clone() Create a cloned copy of this scenario binding object. The channel relations are updated to the corresponding channels in the scenario graph of scenario s.
References c, channelBindingConstraints, FSMSADF::Channel::clone(), FSMSADF::ScenarioGraph::getChannel(), FSMSADF::Scenario::getScenarioGraph(), ScenarioBindingConstraints(), and setConstraintsOfChannel().

| void FSMSADF::ScenarioBindingConstraints::constructFromXML | ( | const CNodePtr | constraintsNode | ) |
constructFromXML() Construct scenario binding constraints from XML data.
References c, CGetAttribute(), CGetChildNode(), CHasAttribute(), CIsNode(), CNextNode(), FSMSADF::ChannelBindingConstraints::constructFromXML(), FSMSADF::ScenarioGraph::getChannel(), getConstraintsOfChannel(), getScenario(), and FSMSADF::Scenario::getScenarioGraph().
Referenced by FSMSADF::GraphBindingConstraints::constructFromXML().

| void FSMSADF::ScenarioBindingConstraints::convertToXML | ( | const CNodePtr | constraintsNode | ) |
convertToXML() Convert the scenario binding constraints to XML data.
References CAddNode(), and channelBindingConstraints.
Referenced by FSMSADF::GraphBindingConstraints::convertToXML().

| ChannelBindingConstraints * FSMSADF::ScenarioBindingConstraints::getConstraintsOfChannel | ( | const Channel * | c | ) |
getConstraintsOfChannel() The function returns the channel binding constraints of channel c.
References channelBindingConstraints, hasChannelBindingConstraints(), and setConstraintsOfChannel().
Referenced by constructFromXML(), FSMSADF::MemoryDimAlgo::estimateStorageDist(), FSMSADF::NetworkInterfaceBinding::getAllocatedBandwidthInConnections(), FSMSADF::NetworkInterfaceBinding::getAllocatedBandwidthOutConnections(), FSMSADF::MemoryBinding::getAllocatedMemorySize(), FSMSADF::MemoryBinding::hasResourcesChannelBinding(), FSMSADF::NetworkInterfaceBinding::hasResourcesInChannelBinding(), FSMSADF::NetworkInterfaceBinding::hasResourcesOutChannelBinding(), and FSMSADF::BindingAwareGraph::modelBindingInNSoCFlow().

| const Scenario* FSMSADF::ScenarioBindingConstraints::getScenario | ( | ) | const [inline] |
References scenario.
Referenced by constructFromXML().
| bool FSMSADF::ScenarioBindingConstraints::hasChannelBindingConstraints | ( | const Channel * | c | ) |
hasChannelBindingConstraints() The function returns true when channel c has channel binding constraints. Otherwise the function returns false.
References channelBindingConstraints.
Referenced by getConstraintsOfChannel().
| void FSMSADF::ScenarioBindingConstraints::setConstraintsOfChannel | ( | const Channel * | c, | |
| ChannelBindingConstraints * | bc | |||
| ) |
setConstraintsOfChannel() The function sets the channel binding constraints of channel c.
References channelBindingConstraints.
Referenced by clone(), and getConstraintsOfChannel().
Member Data Documentation
map<const Channel*, ChannelBindingConstraints*> FSMSADF::ScenarioBindingConstraints::channelBindingConstraints [private] |
const Scenario* FSMSADF::ScenarioBindingConstraints::scenario [private] |
Referenced by getScenario().
The documentation for this class was generated from the following files:

