MaxPlusAnalysis::GraphDecoration::Graph Class Reference
#include <mpexplore.h>

Public Member Functions | |
| Graph () | |
| virtual | ~Graph () |
| Graph (TimedSDFgraph *g) | |
| ActorCount * | repetitionVector () |
| void | fire (State *x, Actor *a, double precision) |
| void | fireSymbolic (SymbolicState *x, Actor *a) |
| void | fire_reverse (State *x, Actor *a) |
Static Public Member Functions | |
| static void | fire (State *x, Actor *a) |
Public Attributes | |
| ActorList * | actors |
| ChannelList * | channels |
| unsigned int | stateSize |
| unsigned int | historySize |
| unsigned int | newTokenIndex |
Private Member Functions | |
| void | init () |
Private Attributes | |
| ActorCount * | repVec |
Detailed Description
class Graph Decorates an SDF graph with information for MaxPlus analysis.
Constructor & Destructor Documentation
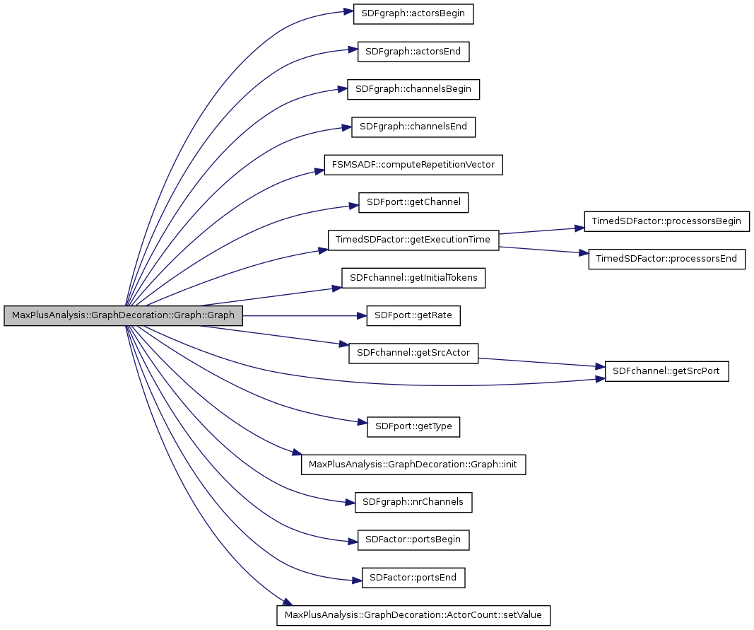
| Graph::Graph | ( | TimedSDFgraph * | g | ) |
References a, actors, SDFgraph::actorsBegin(), SDFgraph::actorsEnd(), c, channels, SDFgraph::channelsBegin(), SDFgraph::channelsEnd(), FSMSADF::computeRepetitionVector(), MaxPlusAnalysis::GraphDecoration::Actor::executionTime, SDFport::getChannel(), TimedSDFactor::getExecutionTime(), SDFchannel::getInitialTokens(), SDFport::getRate(), SDFchannel::getSrcActor(), SDFchannel::getSrcPort(), SDFport::getType(), historySize, MaxPlusAnalysis::GraphDecoration::Channel::historyStartIndex, MaxPlusAnalysis::GraphDecoration::Actor::index, MaxPlusAnalysis::GraphDecoration::Channel::index, init(), MaxPlusAnalysis::GraphDecoration::Actor::inputPorts, SDFgraph::nrChannels(), MaxPlusAnalysis::GraphDecoration::Channel::nrInitialTokens, MaxPlusAnalysis::GraphDecoration::Actor::outputPorts, pi, SDFactor::portsBegin(), SDFactor::portsEnd(), MaxPlusAnalysis::GraphDecoration::Channel::repetitionVectorEntry, repVec, MaxPlusAnalysis::GraphDecoration::ActorCount::setValue(), stateSize, MaxPlusAnalysis::GraphDecoration::Channel::stateStartIndex, MaxPlusAnalysis::GraphDecoration::Channel::synchStorage, and v.

Member Function Documentation
References MaxPlusAnalysis::DependencyGraphs::Graph::addDependency(), MaxPlusAnalysis::GraphDecoration::Port::channel, MaxPlusAnalysis::State::consume(), criticalChannels, MaxPlusAnalysis::GraphDecoration::Actor::executionTime, MaxPlusAnalysis::GraphDecoration::Actor::inputPorts, numberOfCriticalChannels, MaxPlusAnalysis::GraphDecoration::Actor::outputPorts, and MaxPlusAnalysis::State::produce().
Referenced by MaxPlusAnalysis::Exploration::explore(), MaxPlusAnalysis::Exploration::exploreDelayForSchedule(), and MaxPlusAnalysis::Exploration::exploreEigen().

fireSchedule() fire()
References MaxPlusAnalysis::State::consume(), MaxPlusAnalysis::GraphDecoration::Actor::executionTime, MaxPlusAnalysis::GraphDecoration::Actor::inputPorts, MAX, MaxPlusAnalysis::GraphDecoration::Actor::outputPorts, and MaxPlusAnalysis::State::produce().

References MaxPlusAnalysis::State::consume_back(), MaxPlusAnalysis::GraphDecoration::Actor::executionTime, MaxPlusAnalysis::GraphDecoration::Actor::inputPorts, MIN, MaxPlusAnalysis::GraphDecoration::Actor::outputPorts, and MaxPlusAnalysis::State::produce_front().
Referenced by MaxPlusAnalysis::Exploration::explore_backward().

| void Graph::fireSymbolic | ( | SymbolicState * | x, | |
| Actor * | a | |||
| ) |
References MaxPlusAnalysis::SymbolicToken::add(), MaxPlusAnalysis::SymbolicState::consume(), MaxPlusAnalysis::SymbolicToken::copy(), MaxPlusAnalysis::GraphDecoration::Actor::executionTime, MaxPlusAnalysis::GraphDecoration::Actor::inputPorts, MaxPlusAnalysis::SymbolicToken::maxWith(), MaxPlusAnalysis::GraphDecoration::Actor::outputPorts, and MaxPlusAnalysis::SymbolicState::produce().
Referenced by MaxPlusAnalysis::Exploration::convertToMaxPlusMatrix().

| ActorCount * Graph::repetitionVector | ( | ) |
References MaxPlusAnalysis::GraphDecoration::ActorCount::copy(), and repVec.
Referenced by MaxPlusAnalysis::Exploration::convertToMaxPlusMatrix(), MaxPlusAnalysis::Exploration::explore(), MaxPlusAnalysis::Exploration::explore_backward(), MaxPlusAnalysis::Exploration::exploreDelayForSchedule(), MaxPlusAnalysis::Exploration::exploreEigen(), and MaxPlusAnalysis::State::zeroScheduleState().

Member Data Documentation
Referenced by MaxPlusAnalysis::GraphDecoration::ActorCount::ActorCount(), MaxPlusAnalysis::Exploration::convertToMaxPlusMatrix(), MaxPlusAnalysis::Exploration::explore(), MaxPlusAnalysis::Exploration::explore_backward(), MaxPlusAnalysis::Exploration::exploreDelayForSchedule(), MaxPlusAnalysis::Exploration::exploreEigen(), Graph(), init(), and ~Graph().
| unsigned int MaxPlusAnalysis::GraphDecoration::Graph::historySize |
Referenced by Graph().
Referenced by Graph(), and repetitionVector().
| unsigned int MaxPlusAnalysis::GraphDecoration::Graph::stateSize |
Referenced by Graph(), and MaxPlusAnalysis::SymbolicState::zeroState().
The documentation for this class was generated from the following files:


