dependency_graph.h File Reference
#include "../../base/timed/graph.h"

Functions | |
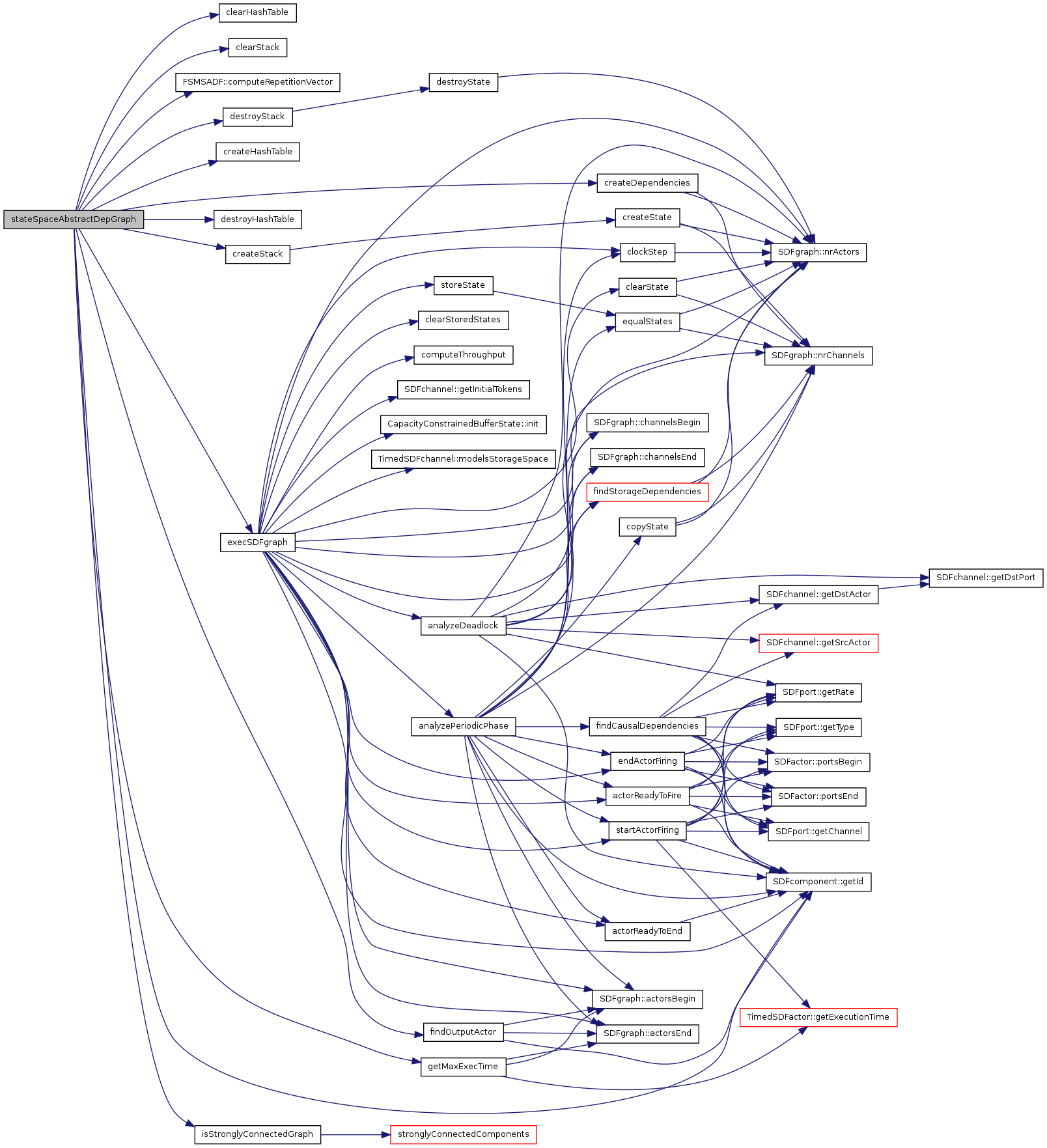
| double | stateSpaceAbstractDepGraph (TimedSDFgraph *gr, bool ***nodes, bool ****edges, unsigned int stackSz=1000, unsigned int hashSz=10000) |
Function Documentation
| double stateSpaceAbstractDepGraph | ( | TimedSDFgraph * | gr, | |
| bool *** | nodes, | |||
| bool **** | edges, | |||
| unsigned int | stackSz, | |||
| unsigned int | hashSz | |||
| ) |
stateSpaceAbstractDepGraph () Compute the throughput and abstract dependency graph of an SDFG for unconstrained buffer sizes and using auto-concurrency using a state-space traversal.
The abstract dependency graph is stored in the matrices 'nodes' (2D) and 'edges' (3D). The value stored at 'nodes[a][b]' indicates whether there is at least one edge which goes directlt from node a to node b. The value stored at 'edges[a][b][c]' indicates wether the channel c in the SDFG has a depedency edge in the abstract dependency graph from node a to node b.
References clearHashTable(), clearStack(), FSMSADF::computeRepetitionVector(), createDependencies(), createHashTable(), createStack(), curReachableNodes, curReachableNodesCh, destroyHashTable(), destroyStack(), execSDFgraph(), findOutputActor(), SDFcomponent::getId(), getMaxExecTime(), HASH_TABLE_SIZE, isStronglyConnectedGraph(), outputActorRepCnt, SDF_MAX_TIME, STACK_SIZE, and TDTIME_MAX.
Referenced by SDFstateSpacePriorityListScheduler::TransitionSystem::initActorPriorities().


