mcm.h File Reference
#include "../../base/timed/graph.h"

Functions | |
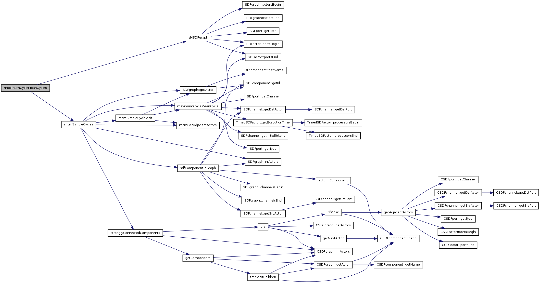
| CFraction | maximumCycleMeanCycles (TimedSDFgraph *g) |
| CFraction | maximumCycleMeanKarp (TimedSDFgraph *g) |
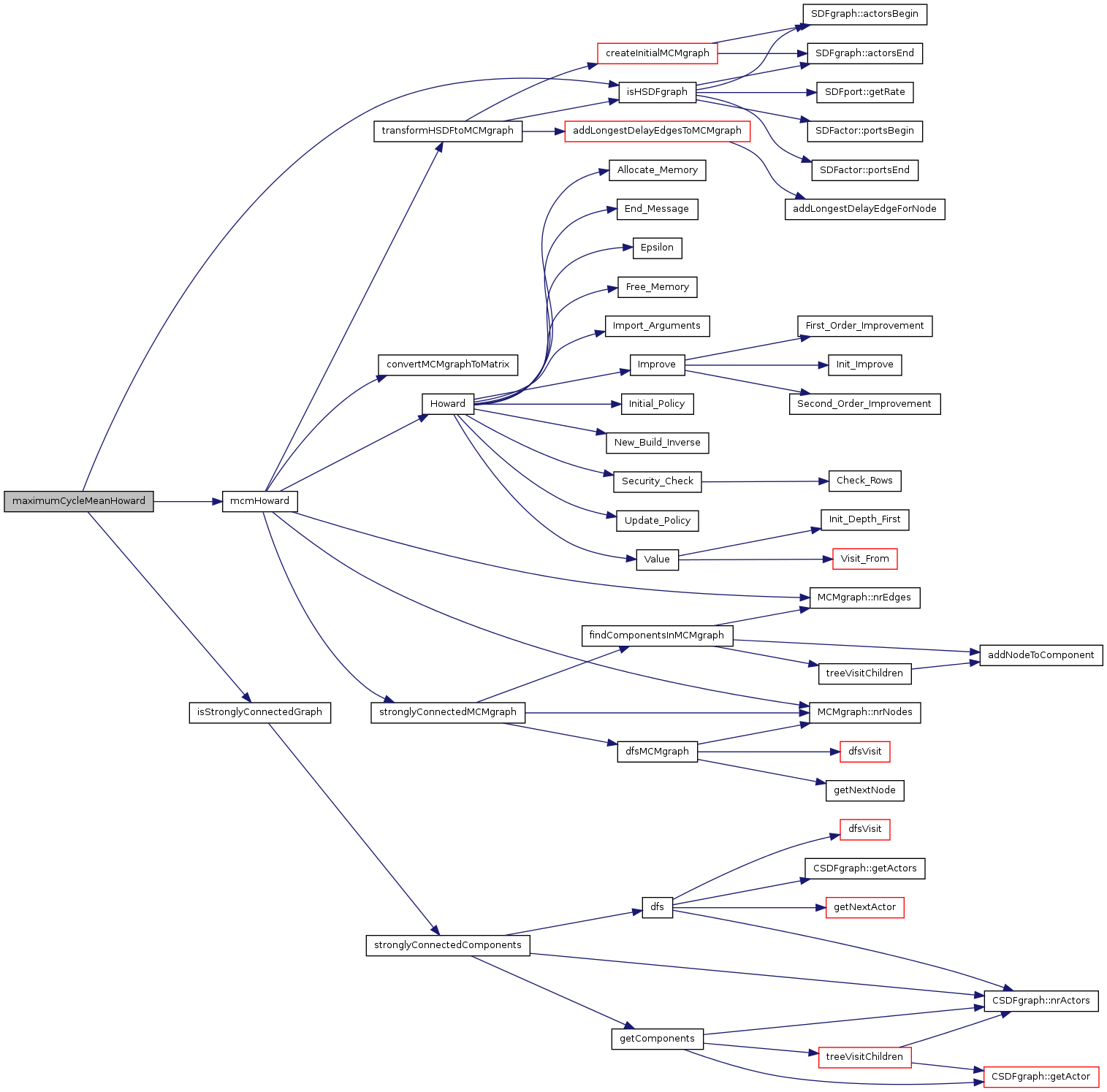
| CFraction | maximumCycleMeanHoward (TimedSDFgraph *g) |
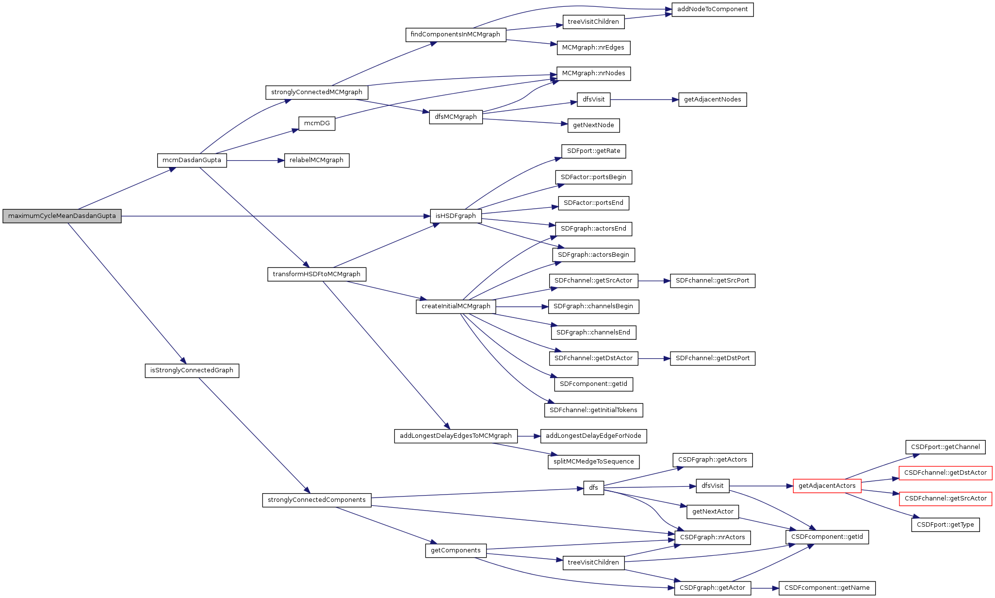
| CFraction | maximumCycleMeanDasdanGupta (TimedSDFgraph *g) |
| CFraction | maximumCycleYoungTarjanOrlin (TimedSDFgraph *g, bool mcmFormulation) |
Function Documentation
| CFraction maximumCycleMeanCycles | ( | TimedSDFgraph * | g | ) |
maximumCycleMeanCycles () The function computes the maximum cycle mean of a HSDF graph using the cycle-based definition of the MCM.
References isHSDFgraph(), and mcmSimpleCycles().
Referenced by analyzeSDFG(), and createCapacityConstrainedModel().

| CFraction maximumCycleMeanDasdanGupta | ( | TimedSDFgraph * | g | ) |
maximumCycleMeanDasdanGupta () The function computes the maximum cycle mean of a HSDF graph using Dasan-Gupta's algorithm.
References isHSDFgraph(), isStronglyConnectedGraph(), and mcmDasdanGupta().
Referenced by analyzeSDFG().

| CFraction maximumCycleMeanHoward | ( | TimedSDFgraph * | g | ) |
maximumCycleMeanHoward () The function computes the maximum cycle mean of a HSDF graph using Howard's algorithm.
References isHSDFgraph(), isStronglyConnectedGraph(), and mcmHoward().
Referenced by analyzeSDFG().

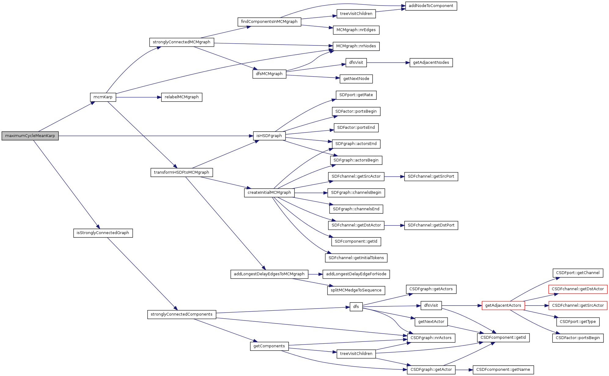
| CFraction maximumCycleMeanKarp | ( | TimedSDFgraph * | g | ) |
maximumCycleMeanKarp () The function computes the maximum cycle mean of a HSDF graph using Karp's algorithm.
References isHSDFgraph(), isStronglyConnectedGraph(), and mcmKarp().
Referenced by analyzeSDFG().

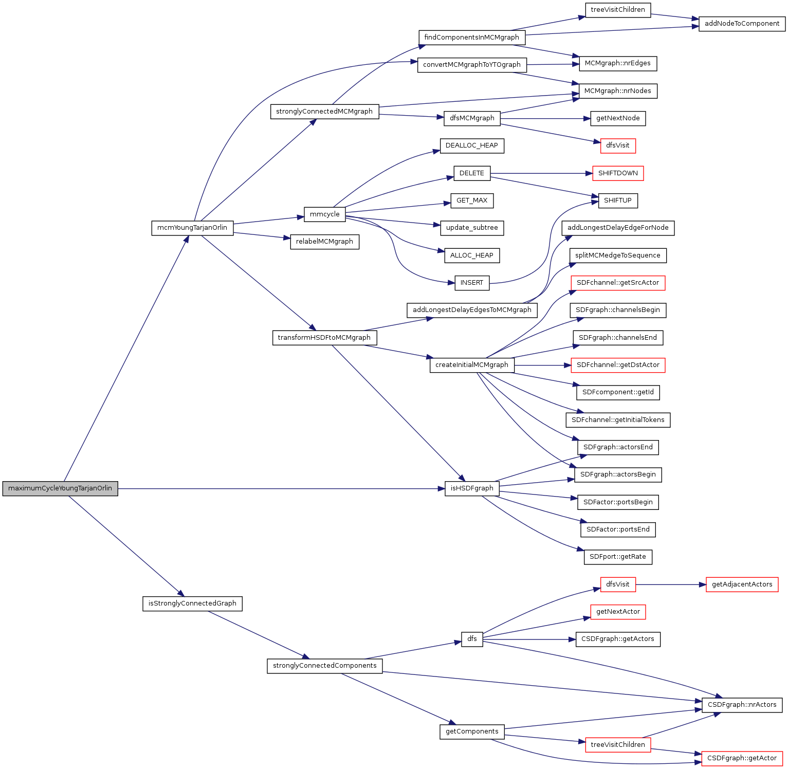
| CFraction maximumCycleYoungTarjanOrlin | ( | TimedSDFgraph * | g, | |
| bool | mcmFormulation | |||
| ) |
maximumCycleMeanYoungTarjanOrlin () The function computes the maximum cycle mean of a HSDF graph using Young-Tarjan-Orlin's algorithm.
References isHSDFgraph(), isStronglyConnectedGraph(), and mcmYoungTarjanOrlin().
Referenced by analyzeSDFG().


