schedule.h File Reference
#include "../../base/timed/graph.h"
Include dependency graph for schedule.h:

This graph shows which files directly or indirectly include this file:

Functions | |
| void | outputSDFasSelfTimedScheduleModel (TimedSDFgraph *g, ostream &out) |
Function Documentation
| void outputSDFasSelfTimedScheduleModel | ( | TimedSDFgraph * | g, | |
| ostream & | out | |||
| ) |
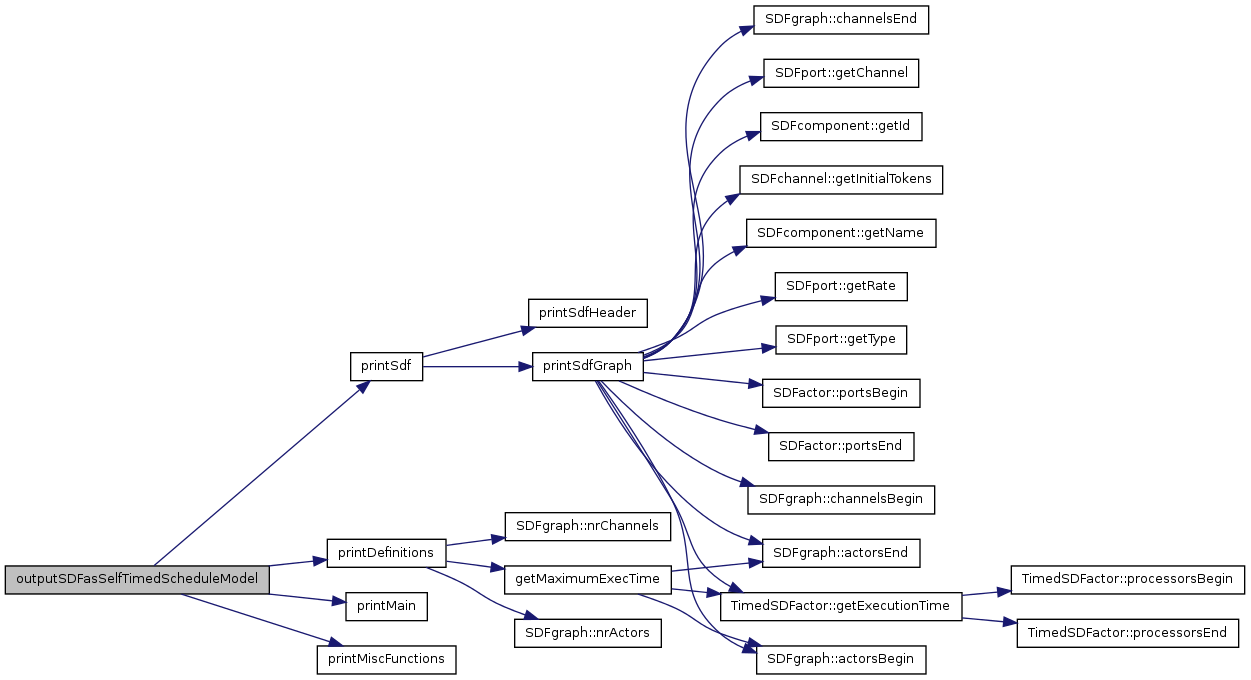
outputSDFasSelfTimedScheduleModel () Output the SDF graph as a self-timed scheduling model.
References printDefinitions(), printMain(), printMiscFunctions(), and printSdf().
Referenced by printSDFG().
Here is the call graph for this function:


