sdf/analysis/buffersizing/buffersizing.h File Reference
#include "buffer.h"#include "bounded_buffer.h"#include "buffer_ning_gao.h"

Functions | |
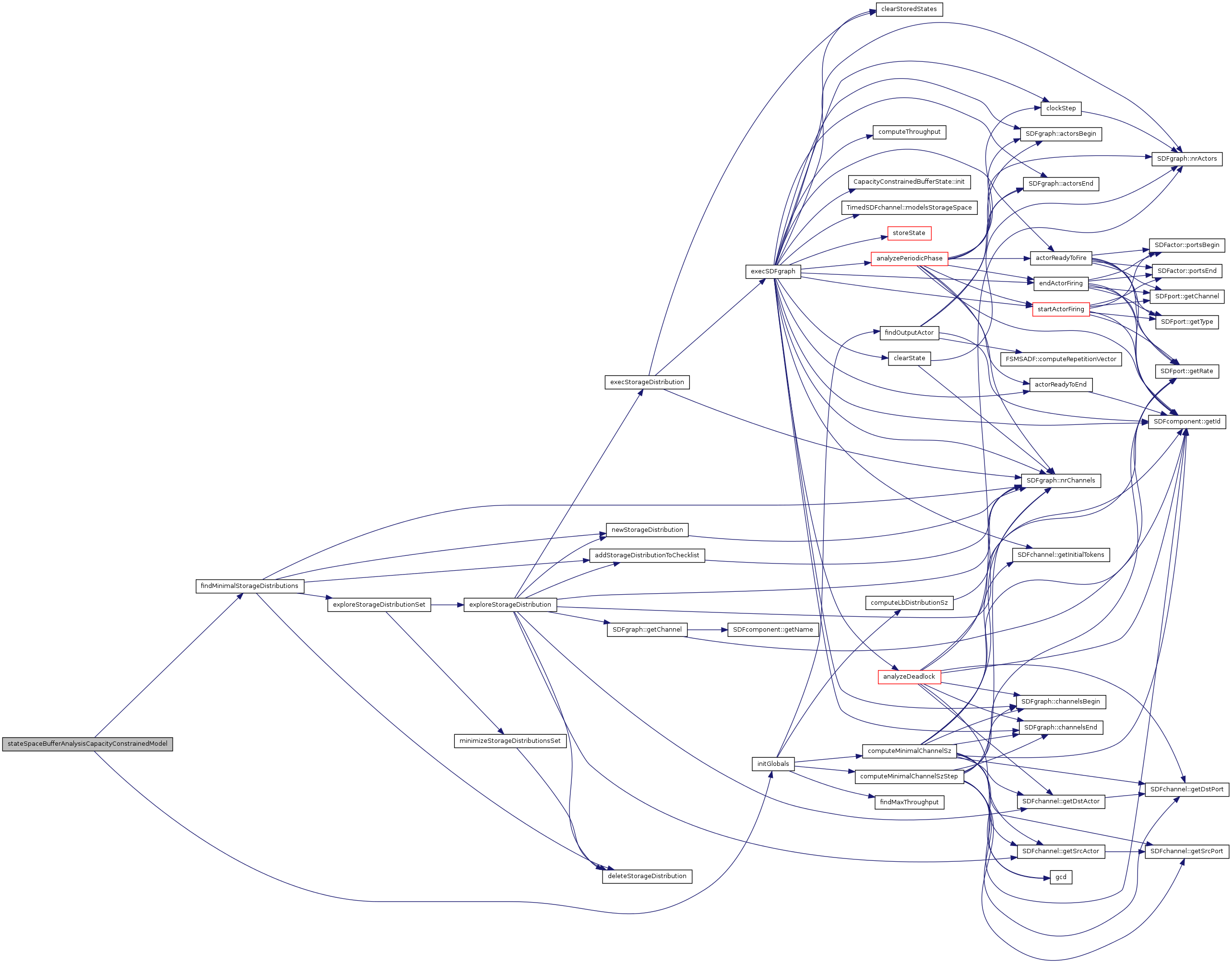
| StorageDistributionSet * | stateSpaceBufferAnalysisCapacityConstrainedModel (TimedSDFgraph *gr, double maxThr) |
Function Documentation
| StorageDistributionSet* stateSpaceBufferAnalysisCapacityConstrainedModel | ( | TimedSDFgraph * | gr, | |
| double | maxThr | |||
| ) |
Throughput / storage-space trade-off exploration Analyze the trade-offs between storage distributions and throughput (using auto-concurrency). The search ends as soon as the throughput bound (thrBound) is reached. To find the complete pareto-space, the throughput bound should be set to DOUBLE_MAX. Throughput / storage-space trade-off exploration Analyze the trade-offs between storage distributions and throughput (using auto-concurrency) under the given binding constraints of the application to the architecture graph. The vector 'bufferChannels' indicates for each channel wether initial tokens can be added to it. This is only true for channels modeling buffer space. When the 'useBoundsOnBufferChannels' flag is true, the number of initial tokens (i.e. storage space) is not enlarged above the current number of initial tokens on the edge (i.e. current storage space). This storage space allocation is then a constraint on the maximum amount of storage space that can be allocated to the channel. The exploration ends as soon as the throughput reaches the throughput bound (thrBound) or all minimal storage distributions are found (default). Throughput / storage-space trade-off exploration for Ning and Gao's buffer sizing problem. Analyze the trade-offs between storage distributions and throughput. stateSpaceBufferAnalysisCapacityConstrainedModel () Analyze the trade-offs between storage distributions and throughput (using auto-concurrency). Storage space allocations are determined for all channels modelling storage space in the capacity constrained model.
stateSpaceBufferAnalysisCapacityConstrainedModel () Analyze the trade-offs between storage distributions and throughput (using auto-concurrency). Storage space allocations are determined for all channels modelling storage space in the capacity constrained model.
References findMinimalStorageDistributions(), and initGlobals().
Referenced by analyzeSDFG().


