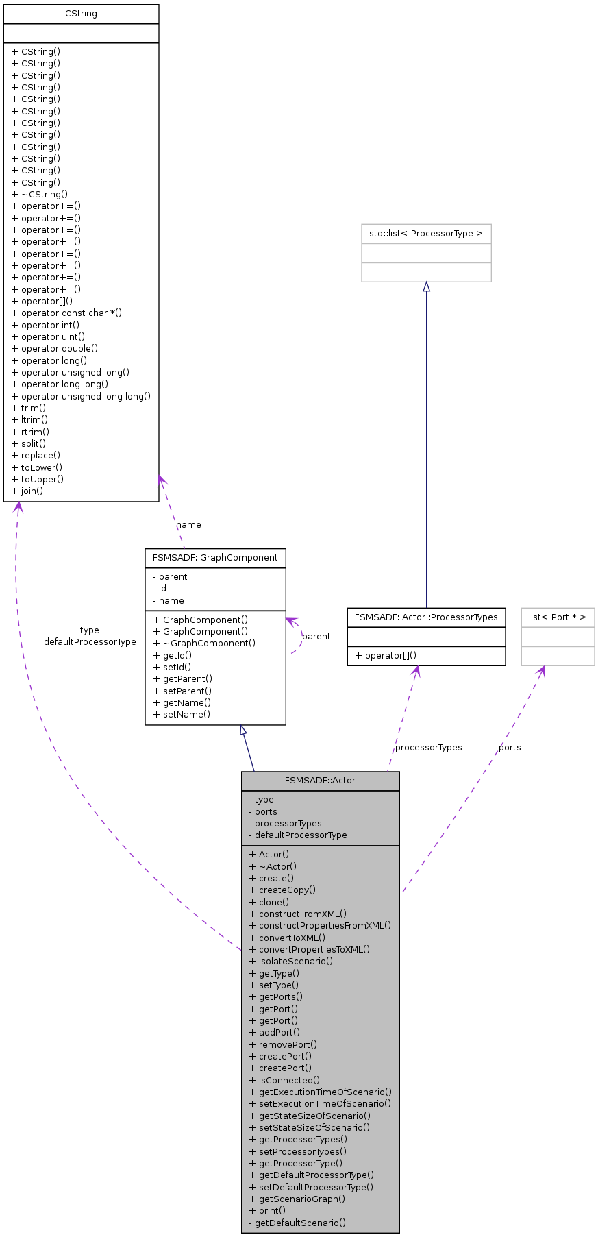
FSMSADF::Actor Class Reference
#include <actor.h>


Detailed Description
Actor Actor in FSM-based SADF graph
Constructor & Destructor Documentation
| FSMSADF::Actor::Actor | ( | GraphComponent | c | ) |
| FSMSADF::Actor::~Actor | ( | ) |
~Actor () Destructor.
References ports.
Member Function Documentation
| void FSMSADF::Actor::addPort | ( | Port * | p | ) |
addPort () Add a port to an actor.
References ports.
Referenced by clone(), constructFromXML(), and createPort().
| Actor * FSMSADF::Actor::clone | ( | GraphComponent | c | ) | const |
clone () The function returns a pointer to a newly allocated actor object. All properties and ports of the actor are cloned.
References a, addPort(), FSMSADF::Port::clone(), createCopy(), FSMSADF::GraphComponent::getId(), FSMSADF::GraphComponent::GraphComponent(), and ports.

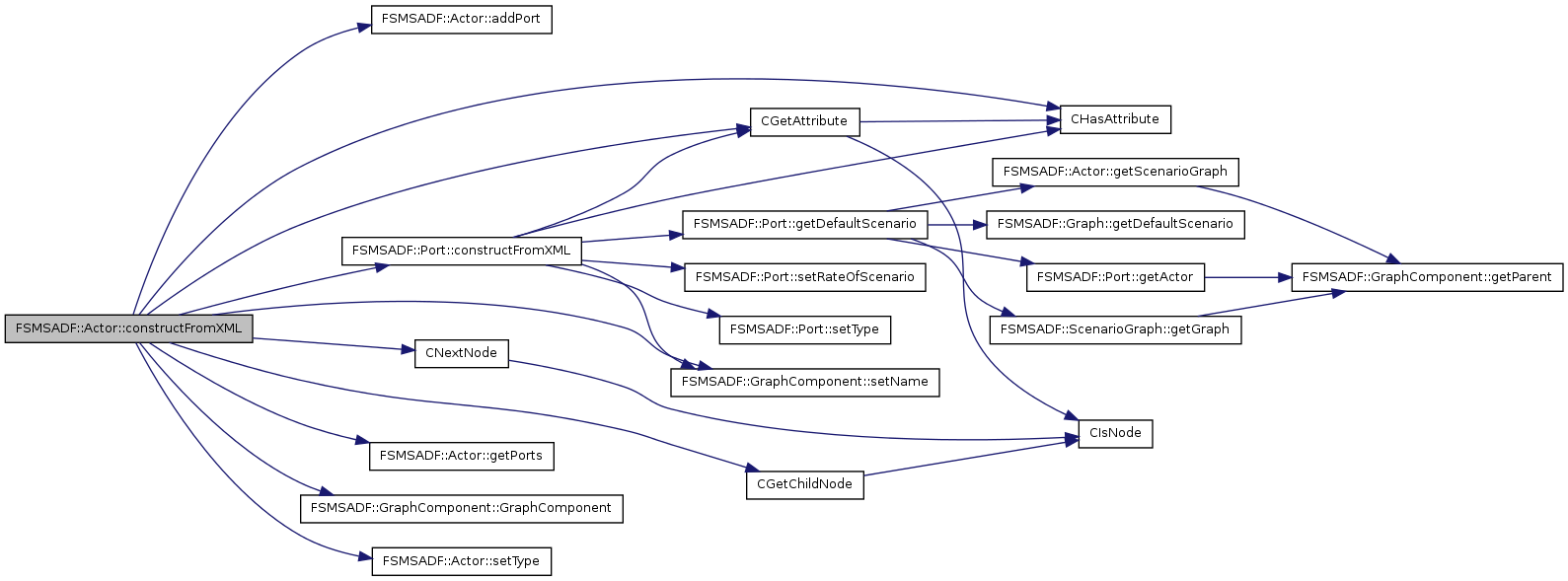
| void FSMSADF::Actor::constructFromXML | ( | const CNodePtr | actorNode | ) |
constructFromXML () The function initializes all basic actor properties based on the XML data.
References addPort(), CGetAttribute(), CGetChildNode(), CHasAttribute(), CNextNode(), component, FSMSADF::Port::constructFromXML(), getPorts(), FSMSADF::GraphComponent::GraphComponent(), FSMSADF::GraphComponent::setName(), and setType().
Referenced by FSMSADF::ScenarioGraph::constructFromXML().

| void FSMSADF::Actor::constructPropertiesFromXML | ( | Scenario * | s, | |
| const CNodePtr | actorPropertiesNode | |||
| ) |
constructPropertiesFromXML () The function initializes all actor properties based on the XML data.
References CGetAttribute(), CGetChildNode(), CHasAttribute(), CHasChildNode(), CNextNode(), getPort(), setDefaultProcessorType(), setExecutionTimeOfScenario(), FSMSADF::Port::setRateOfScenario(), and setStateSizeOfScenario().
Referenced by FSMSADF::ScenarioGraph::constructPropertiesFromXML().

convertPropertiesToXML () The function converts all actor properties based to XML data.
References CAddAttribute(), CAddNode(), FSMSADF::Actor::ProcessorType::executionTime, getDefaultProcessorType(), getExecutionTimeOfScenario(), FSMSADF::GraphComponent::getName(), FSMSADF::Port::getRate(), FSMSADF::Port::getRateOfScenario(), getStateSizeOfScenario(), ports, processorTypes, FSMSADF::Actor::ProcessorType::stateSize, and FSMSADF::Actor::ProcessorType::type.

| void FSMSADF::Actor::convertToXML | ( | const CNodePtr | actorNode | ) |
convertToXML () The function converts all port properties to XML data.
References CAddAttribute(), CAddNode(), FSMSADF::GraphComponent::getName(), getType(), and ports.

| Actor * FSMSADF::Actor::create | ( | GraphComponent | c | ) | const |
create () The function returns a pointer to a newly allocated actor object.
References Actor().
Referenced by createCopy().

| Actor * FSMSADF::Actor::createCopy | ( | GraphComponent | c | ) | const |
createCopy () The function returns a pointer to a newly allocated actor object. All properties of the actor are copied.
References a, create(), getDefaultProcessorType(), FSMSADF::GraphComponent::getName(), getProcessorTypes(), getType(), setDefaultProcessorType(), FSMSADF::GraphComponent::setName(), setProcessorTypes(), and setType().
Referenced by clone().

| Port * FSMSADF::Actor::createPort | ( | GraphComponent & | c | ) |
createPort () Create a new port on the actor.
References addPort().
Referenced by FSMSADF::ScenarioGraph::createChannel(), FSMSADF::RandomGraph::createPort(), and createPort().

| Port * FSMSADF::Actor::createPort | ( | const Port::PortType | type | ) |
createPort () Create a new port on the actor.
References c, createPort(), getPorts(), FSMSADF::GraphComponent::GraphComponent(), and FSMSADF::Port::setType().

| const CString& FSMSADF::Actor::getDefaultProcessorType | ( | ) | const [inline] |
| Scenario * FSMSADF::Actor::getDefaultScenario | ( | ) | const [private] |
getDefaultScenario () The function returns a pointer to the default scenario.
References FSMSADF::Graph::getDefaultScenario(), FSMSADF::ScenarioGraph::getGraph(), and getScenarioGraph().
Referenced by getExecutionTimeOfScenario(), and getStateSizeOfScenario().

| Time FSMSADF::Actor::getExecutionTimeOfScenario | ( | Scenario * | s, | |
| const CString & | processorType | |||
| ) | const |
getExecutionTimeOfScenario () The function returns the execution time of the actor in scenario s on the specified processor type.
References FSMSADF::Actor::ProcessorType::executionTime, getDefaultScenario(), FSMSADF::GraphComponent::getName(), and getProcessorType().
Referenced by FSMSADF::GraphBinding::computeParetoQuantities(), convertPropertiesToXML(), FSMSADF::BindingAwareGraph::createMappedActorNSoC(), FSMSADF::ScenarioGraph::extractSDFgraph(), FSMSADF::MPExplore::SGraph::fire(), isolateScenario(), FSMSADF::PrecedenceGraph::PrecedenceGraph(), and FSMSADF::OutputHTML::printScenario().

getPort () The function returns a reference to a port with the given id.
References FSMSADF::GraphComponent::getId(), FSMSADF::GraphComponent::getName(), and ports.
Referenced by FSMSADF::Channel::clone(), FSMSADF::Channel::constructFromXML(), and constructPropertiesFromXML().

getPort () The function returns a reference to a port with the given name.
References FSMSADF::GraphComponent::getName(), and ports.

| Ports& FSMSADF::Actor::getPorts | ( | ) | [inline] |
References ports.
Referenced by FSMSADF::MPExplore::State::actorEnabled(), FSMSADF::calcFractionsConnectedActors(), constructFromXML(), FSMSADF::RandomGraph::createActor(), createPort(), FSMSADF::RandomGraph::dfsStronglyConnected(), FSMSADF::RandomGraph::findCycles(), FSMSADF::MPExplore::SGraph::fire(), and FSMSADF::RandomGraph::getChannelsBetweenActors().
| const Actor::ProcessorType & FSMSADF::Actor::getProcessorType | ( | const CString & | type | ) | const |
getProcessorType() The function returns a pointer to the processor type object of the specified type.
References FSMSADF::GraphComponent::getName(), and processorTypes.
Referenced by FSMSADF::MemoryBinding::constructFromXML(), getExecutionTimeOfScenario(), and getStateSizeOfScenario().

| const ProcessorTypes& FSMSADF::Actor::getProcessorTypes | ( | ) | const [inline] |
References processorTypes.
Referenced by FSMSADF::actorSupportProcessorType(), createCopy(), and FSMSADF::OutputHTML::printScenario().
| ScenarioGraph* FSMSADF::Actor::getScenarioGraph | ( | ) | const [inline] |
References FSMSADF::GraphComponent::getParent().
Referenced by FSMSADF::BindingAwareGraph::createMappedActorNSoC(), FSMSADF::findAllScenariosOfActor(), FSMSADF::Port::getDefaultScenario(), getDefaultScenario(), setProcessorTypes(), and FSMSADF::Port::setRate().

getStateSizeOfScenario () The function returns the state size of the actor in scenario s on the specified processor type.
References getDefaultScenario(), FSMSADF::GraphComponent::getName(), getProcessorType(), and FSMSADF::Actor::ProcessorType::stateSize.
Referenced by convertPropertiesToXML(), FSMSADF::MemoryBinding::getAllocatedMemorySize(), FSMSADF::MemoryBinding::hasResourcesActorBinding(), isolateScenario(), and FSMSADF::OutputHTML::printScenario().

| CString FSMSADF::Actor::getType | ( | ) | const [inline] |
References type.
Referenced by convertToXML(), createCopy(), FSMSADF::ScenarioGraph::extractSDFgraph(), FSMSADF::mapApplicationGraphToArchitectureGraph(), and print().
| bool FSMSADF::Actor::isConnected | ( | ) | const |
isConnected () The function returns true if all ports are connected to a channel, else it returns false.
References FSMSADF::Port::isConnected(), and ports.

| void FSMSADF::Actor::isolateScenario | ( | Scenario * | s | ) |
isolateScenario() The function removes all scenario except scenario s from the actor.
References FSMSADF::Actor::ProcessorType::executionTime, getExecutionTimeOfScenario(), getStateSizeOfScenario(), FSMSADF::Port::isolateScenario(), ports, processorTypes, setExecutionTimeOfScenario(), setStateSizeOfScenario(), FSMSADF::Actor::ProcessorType::stateSize, and FSMSADF::Actor::ProcessorType::type.
Referenced by FSMSADF::ScenarioGraph::isolateScenario().

| ostream & FSMSADF::Actor::print | ( | ostream & | out | ) |
print () Print the actor to the supplied output stream.
References defaultProcessorType, FSMSADF::GraphComponent::getId(), FSMSADF::GraphComponent::getName(), getType(), ports, FSMSADF::Port::print(), and processorTypes.
Referenced by FSMSADF::ScenarioGraph::print().

| void FSMSADF::Actor::removePort | ( | const CString & | name | ) |
removePort () Remove a port from an actor and destory its memory space.
References FSMSADF::GraphComponent::getName(), and ports.
Referenced by FSMSADF::RandomGraph::createScenarioGraph().

| void FSMSADF::Actor::setDefaultProcessorType | ( | const CString & | t | ) | [inline] |
References defaultProcessorType.
Referenced by FSMSADF::RandomGraph::assignActorProperties(), constructPropertiesFromXML(), createCopy(), FSMSADF::BindingAwareGraph::createMappedActorNSoC(), FSMSADF::BindingAwareGraph::createMappedChannelToConnectionNSoC(), and FSMSADF::GraphConversion::ensureStronglyBounded().
| void FSMSADF::Actor::setExecutionTimeOfScenario | ( | Scenario * | s, | |
| const CString & | processorType, | |||
| const Time | t | |||
| ) |
setExecutionTimeOfScenario () The function sets the execution time of the actor in scenario s on the specified processor type.
References processorTypes.
Referenced by FSMSADF::RandomGraph::assignActorProperties(), constructPropertiesFromXML(), FSMSADF::BindingAwareGraph::createMappedActorNSoC(), FSMSADF::BindingAwareGraph::createMappedChannelToConnectionNSoC(), FSMSADF::GraphConversion::ensureStronglyBounded(), and isolateScenario().
| void FSMSADF::Actor::setProcessorTypes | ( | const ProcessorTypes & | p | ) |
setProcessorTypes () The function sets the processor type objects of all scenarios.
References FSMSADF::Actor::ProcessorType::executionTime, FSMSADF::ScenarioGraph::getGraph(), FSMSADF::Graph::getScenario(), getScenarioGraph(), processorTypes, FSMSADF::Actor::ProcessorType::stateSize, and FSMSADF::Actor::ProcessorType::type.
Referenced by createCopy().

| void FSMSADF::Actor::setStateSizeOfScenario | ( | Scenario * | s, | |
| const CString & | processorType, | |||
| const Size | sz | |||
| ) |
setStateSizeOfScenario () The function sets the state size of the actor in scenario s on the specified processor type.
References processorTypes.
Referenced by FSMSADF::RandomGraph::assignActorProperties(), constructPropertiesFromXML(), and isolateScenario().
| void FSMSADF::Actor::setType | ( | const CString & | t | ) | [inline] |
References type.
Referenced by constructFromXML(), FSMSADF::RandomGraph::createActor(), and createCopy().
Friends And Related Function Documentation
| ostream& operator<< | ( | ostream & | out, | |
| Actor & | a | |||
| ) | [friend] |
Member Data Documentation
CString FSMSADF::Actor::defaultProcessorType [private] |
Referenced by getDefaultProcessorType(), print(), and setDefaultProcessorType().
Ports FSMSADF::Actor::ports [private] |
Referenced by addPort(), clone(), convertPropertiesToXML(), convertToXML(), getPort(), getPorts(), isConnected(), isolateScenario(), print(), removePort(), and ~Actor().
ProcessorTypes FSMSADF::Actor::processorTypes [private] |
CString FSMSADF::Actor::type [private] |
The documentation for this class was generated from the following files:

