FSMSADF::NetworkInterfaceBinding Class Reference
#include <networkinterface.h>


Detailed Description
NetworkInterfaceBinding Container for tile network interface binding.
Constructor & Destructor Documentation
| FSMSADF::NetworkInterfaceBinding::NetworkInterfaceBinding | ( | GraphComponent | c, | |
| NetworkInterface * | n | |||
| ) |
NetworkInterfaceBinding() Constructor.
Referenced by clone().
| FSMSADF::NetworkInterfaceBinding::~NetworkInterfaceBinding | ( | ) |
~NetworkInterfaceBinding() Destructor.
Member Function Documentation
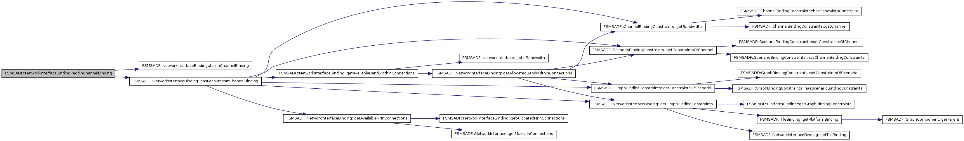
addInChannelBinding() The function binds channel c in scenario s to this interface. The function returns true on success. Otherwise it returns false.
References hasInChannelBinding(), hasResourcesInChannelBinding(), and inChannelBindings.
Referenced by FSMSADF::GraphBinding::bindChannelToConnection(), and constructFromXML().

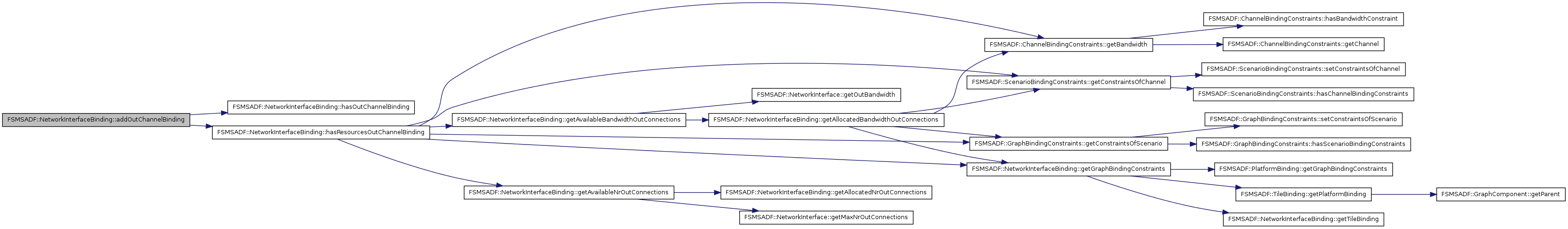
addOutChannelBinding() The function binds channel c in scenario s to this interface. The function returns true on success. Otherwise it returns false.
References hasOutChannelBinding(), hasResourcesOutChannelBinding(), and outChannelBindings.
Referenced by FSMSADF::GraphBinding::bindChannelToConnection(), and constructFromXML().

| NetworkInterfaceBinding * FSMSADF::NetworkInterfaceBinding::clone | ( | GraphComponent | c | ) |
clone() Create a cloned copy of this network interface binding.
References getInBandwidthUsedForOtherGraphs(), getInChannelBindings(), getNetworkInterface(), getNrInConnectionsUsedForOtherGraphs(), getNrOutConnectionsUsedForOtherGraphs(), getOutBandwidthUsedForOtherGraphs(), getOutChannelBindings(), NetworkInterfaceBinding(), setInBandwidthUsedForOtherGraphs(), setInChannelBindings(), setNrInConnectionsUsedForOtherGraphs(), setNrOutConnectionsUsedForOtherGraphs(), setOutBandwidthUsedForOtherGraphs(), and setOutChannelBindings().
Referenced by FSMSADF::TileBinding::clone().

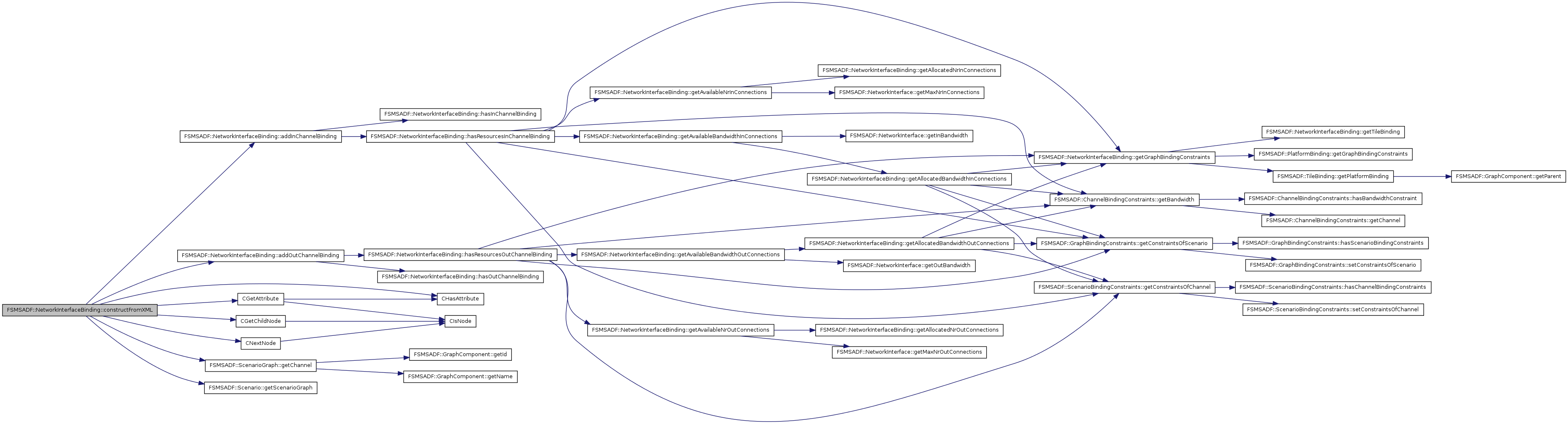
| void FSMSADF::NetworkInterfaceBinding::constructFromXML | ( | Scenario * | s, | |
| const CNodePtr | networkInterfaceNode | |||
| ) |
constructFromXML() This function creates the network interface binding as specified by the connectionNode.
References addInChannelBinding(), addOutChannelBinding(), c, CGetAttribute(), CGetChildNode(), CHasAttribute(), CNextNode(), FSMSADF::ScenarioGraph::getChannel(), and FSMSADF::Scenario::getScenarioGraph().
Referenced by FSMSADF::TileBinding::constructFromXML().

| void FSMSADF::NetworkInterfaceBinding::constructResourceUsageFromXML | ( | const CNodePtr | networkInterfaceNode | ) |
constructFromXML() This function sets the resource usgae of the network interface.
References CGetAttribute(), CHasAttribute(), setInBandwidthUsedForOtherGraphs(), setNrInConnectionsUsedForOtherGraphs(), setNrOutConnectionsUsedForOtherGraphs(), and setOutBandwidthUsedForOtherGraphs().
Referenced by FSMSADF::TileBinding::constructResourceUsageFromXML().

| void FSMSADF::NetworkInterfaceBinding::convertResourceUsageToXML | ( | const CNodePtr | networkInterfaceNode | ) |
convertToXML() This function converts the resource usage of this network interface binding to an XML object.
References CAddAttribute(), getInBandwidthUsedForGraph(), getInBandwidthUsedForOtherGraphs(), FSMSADF::GraphComponent::getName(), getNrInConnectionsUsedForGraph(), getNrInConnectionsUsedForOtherGraphs(), getNrOutConnectionsUsedForGraph(), getNrOutConnectionsUsedForOtherGraphs(), getOutBandwidthUsedForGraph(), and getOutBandwidthUsedForOtherGraphs().

| void FSMSADF::NetworkInterfaceBinding::convertToXML | ( | Scenario * | s, | |
| const CNodePtr | networkInterfaceNode | |||
| ) |
convertToXML() This function converts the network interface binding to an XML object.
References CAddAttribute(), CAddNode(), FSMSADF::GraphComponent::getName(), inChannelBindings, and outChannelBindings.

| Bandwidth FSMSADF::NetworkInterfaceBinding::getAllocatedBandwidthInConnections | ( | Scenario * | s | ) | const |
getAllocatedBandwidthInConnections() The function returns the amount of input bandwidth which is allocated to the application graph on this network interface in scenario s.
References FSMSADF::ChannelBindingConstraints::getBandwidth(), FSMSADF::ScenarioBindingConstraints::getConstraintsOfChannel(), FSMSADF::GraphBindingConstraints::getConstraintsOfScenario(), getGraphBindingConstraints(), and inChannelBindings.
Referenced by getAvailableBandwidthInConnections(), getInBandwidthUsedForGraph(), and FSMSADF::OutputHTML::printPlatformBinding().

| Bandwidth FSMSADF::NetworkInterfaceBinding::getAllocatedBandwidthOutConnections | ( | Scenario * | s | ) | const |
getAllocatedBandwidthOutConnections() The function returns the amount of output bandwidth which is allocated to the application graph on this network interface in scenario s.
References FSMSADF::ChannelBindingConstraints::getBandwidth(), FSMSADF::ScenarioBindingConstraints::getConstraintsOfChannel(), FSMSADF::GraphBindingConstraints::getConstraintsOfScenario(), getGraphBindingConstraints(), and outChannelBindings.
Referenced by getAvailableBandwidthOutConnections(), getOutBandwidthUsedForGraph(), and FSMSADF::OutputHTML::printPlatformBinding().

getAllocatedNrInConnections() The function returns the number of input connections allocated to the application graph on this network interface in scenario s.
References inChannelBindings.
Referenced by getAvailableNrInConnections(), getNrInConnectionsUsedForGraph(), and FSMSADF::OutputHTML::printPlatformBinding().
getAllocatedNrOutConnections() The function returns the number of output connections allocated to the application graph on this network interface in scenario s.
References outChannelBindings.
Referenced by getAvailableNrOutConnections(), getNrOutConnectionsUsedForGraph(), and FSMSADF::OutputHTML::printPlatformBinding().
| Bandwidth FSMSADF::NetworkInterfaceBinding::getAvailableBandwidthInConnections | ( | Scenario * | s | ) | const |
getAvailableBandwidthInConnections() The function returns the amount of input bandwidth which is available on this network interface in scenario s.
References getAllocatedBandwidthInConnections(), FSMSADF::NetworkInterface::getInBandwidth(), inBandwidthUsedForOtherGraphs, and networkInterface.
Referenced by hasResourcesInChannelBinding().

| Bandwidth FSMSADF::NetworkInterfaceBinding::getAvailableBandwidthOutConnections | ( | Scenario * | s | ) | const |
getAvailableBandwidthOutConnections() The function returns the amount of output bandwidth which is available on this network interface in scenario s.
References getAllocatedBandwidthOutConnections(), FSMSADF::NetworkInterface::getOutBandwidth(), networkInterface, and outBandwidthUsedForOtherGraphs.
Referenced by hasResourcesOutChannelBinding().

getAvailableNrInConnections() The function returns the number of available input connections on this network interface in scenario s.
References getAllocatedNrInConnections(), FSMSADF::NetworkInterface::getMaxNrInConnections(), networkInterface, and nrInConnectionsUsedForOtherGraphs.
Referenced by hasResourcesInChannelBinding().

getAvailableNrOutConnections() The function returns the number of available output connections on this network interface in scenario s.
References getAllocatedNrOutConnections(), FSMSADF::NetworkInterface::getMaxNrOutConnections(), networkInterface, and nrOutConnectionsUsedForOtherGraphs.
Referenced by hasResourcesOutChannelBinding().

| GraphBindingConstraints * FSMSADF::NetworkInterfaceBinding::getGraphBindingConstraints | ( | ) | const |
getGraphBindingConstraints() Get the graph binding constraints associated with this binding.
References FSMSADF::PlatformBinding::getGraphBindingConstraints(), FSMSADF::TileBinding::getPlatformBinding(), and getTileBinding().
Referenced by getAllocatedBandwidthInConnections(), getAllocatedBandwidthOutConnections(), hasResourcesInChannelBinding(), and hasResourcesOutChannelBinding().

| Bandwidth FSMSADF::NetworkInterfaceBinding::getInBandwidthUsedForGraph | ( | ) | const |
getInBandwidthUsedForGraph() The function returns the maximal amount of bandwidth which has been allocated to the application in any of its scenarios.
References g, getAllocatedBandwidthInConnections(), FSMSADF::PlatformBinding::getApplicationGraph(), FSMSADF::TileBinding::getPlatformBinding(), FSMSADF::Graph::getScenarios(), getTileBinding(), and MAX.
Referenced by FSMSADF::GraphBinding::computeParetoQuantities(), convertResourceUsageToXML(), and FSMSADF::OutputHTML::printPlatformBinding().

| Bandwidth FSMSADF::NetworkInterfaceBinding::getInBandwidthUsedForOtherGraphs | ( | ) | const [inline] |
References inBandwidthUsedForOtherGraphs.
Referenced by clone(), and convertResourceUsageToXML().
References inChannelBindings.
Referenced by clone(), and FSMSADF::GraphBinding::extractApplicationBindingFromPlatformBinding().
| NetworkInterface* FSMSADF::NetworkInterfaceBinding::getNetworkInterface | ( | ) | const [inline] |
| Size FSMSADF::NetworkInterfaceBinding::getNrInConnectionsUsedForGraph | ( | ) | const |
getNrInConnectionsUsedForGraph() The function returns the maximal amount of connections which has been allocated to the application in any of its scenarios.
References g, getAllocatedNrInConnections(), FSMSADF::PlatformBinding::getApplicationGraph(), FSMSADF::TileBinding::getPlatformBinding(), FSMSADF::Graph::getScenarios(), getTileBinding(), and MAX.
Referenced by convertResourceUsageToXML(), and FSMSADF::OutputHTML::printPlatformBinding().

| Size FSMSADF::NetworkInterfaceBinding::getNrInConnectionsUsedForOtherGraphs | ( | ) | const [inline] |
References nrInConnectionsUsedForOtherGraphs.
Referenced by clone(), and convertResourceUsageToXML().
| Size FSMSADF::NetworkInterfaceBinding::getNrOutConnectionsUsedForGraph | ( | ) | const |
getNrOutConnectionsUsedForGraph() The function returns the maximal amount of connections which has been allocated to the application in any of its scenarios.
References g, getAllocatedNrOutConnections(), FSMSADF::PlatformBinding::getApplicationGraph(), FSMSADF::TileBinding::getPlatformBinding(), FSMSADF::Graph::getScenarios(), getTileBinding(), and MAX.
Referenced by convertResourceUsageToXML(), and FSMSADF::OutputHTML::printPlatformBinding().

| Size FSMSADF::NetworkInterfaceBinding::getNrOutConnectionsUsedForOtherGraphs | ( | ) | const [inline] |
References nrOutConnectionsUsedForOtherGraphs.
Referenced by clone(), and convertResourceUsageToXML().
| Bandwidth FSMSADF::NetworkInterfaceBinding::getOutBandwidthUsedForGraph | ( | ) | const |
getOutBandwidthUsedForGraph() The function returns the maximal amount of bandwidth which has been allocated to the application in any of its scenarios.
References g, getAllocatedBandwidthOutConnections(), FSMSADF::PlatformBinding::getApplicationGraph(), FSMSADF::TileBinding::getPlatformBinding(), FSMSADF::Graph::getScenarios(), getTileBinding(), and MAX.
Referenced by FSMSADF::GraphBinding::computeParetoQuantities(), convertResourceUsageToXML(), and FSMSADF::OutputHTML::printPlatformBinding().

| Bandwidth FSMSADF::NetworkInterfaceBinding::getOutBandwidthUsedForOtherGraphs | ( | ) | const [inline] |
References outBandwidthUsedForOtherGraphs.
Referenced by clone(), and convertResourceUsageToXML().
References outChannelBindings.
Referenced by clone(), and FSMSADF::GraphBinding::extractApplicationBindingFromPlatformBinding().
| TileBinding* FSMSADF::NetworkInterfaceBinding::getTileBinding | ( | ) | const [inline] |
| bool FSMSADF::NetworkInterfaceBinding::hasInChannelBinding | ( | Scenario * | s, | |
| const Channel * | c | |||
| ) | const |
hasInChannelBinding() The function returns true when a binding of channel c in scenario s to this network interface exists. Otherwise it returns false.
References inChannelBindings.
Referenced by addInChannelBinding(), and FSMSADF::OutputHTML::printPlatformBinding().
| bool FSMSADF::NetworkInterfaceBinding::hasOutChannelBinding | ( | Scenario * | s, | |
| const Channel * | c | |||
| ) | const |
hasOutChannelBinding() The function returns true when a binding of channel c in scenario s to this network interface exists. Otherwise it returns false.
References outChannelBindings.
Referenced by addOutChannelBinding(), and FSMSADF::OutputHTML::printPlatformBinding().
| bool FSMSADF::NetworkInterfaceBinding::hasResourcesInChannelBinding | ( | Scenario * | s, | |
| const Channel * | c | |||
| ) | const |
hasResourcesInChannelBinding() The function checks whether there are sufficient resources available to bind channel c to this network interface.
References getAvailableBandwidthInConnections(), getAvailableNrInConnections(), FSMSADF::ChannelBindingConstraints::getBandwidth(), FSMSADF::ScenarioBindingConstraints::getConstraintsOfChannel(), FSMSADF::GraphBindingConstraints::getConstraintsOfScenario(), and getGraphBindingConstraints().
Referenced by addInChannelBinding().

| bool FSMSADF::NetworkInterfaceBinding::hasResourcesOutChannelBinding | ( | Scenario * | s, | |
| const Channel * | c | |||
| ) | const |
hasResourcesOutChannelBinding() The function checks whether there are sufficient resources available to bind channel c to this network interface.
References getAvailableBandwidthOutConnections(), getAvailableNrOutConnections(), FSMSADF::ChannelBindingConstraints::getBandwidth(), FSMSADF::ScenarioBindingConstraints::getConstraintsOfChannel(), FSMSADF::GraphBindingConstraints::getConstraintsOfScenario(), and getGraphBindingConstraints().
Referenced by addOutChannelBinding().

removeInChannelBinding() The function removes the binding of channel c in scenario s to this network interface.
References inChannelBindings.
Referenced by FSMSADF::GraphBinding::bindChannelToConnection(), and FSMSADF::GraphBinding::removeChannelBinding().
removeOutChannelBinding() The function removes the binding of channel c in scenario s to this network interface.
References outChannelBindings.
Referenced by FSMSADF::GraphBinding::bindChannelToConnection().
| void FSMSADF::NetworkInterfaceBinding::setInBandwidthUsedForOtherGraphs | ( | const Bandwidth | b | ) | [inline] |
References inBandwidthUsedForOtherGraphs.
Referenced by clone(), and constructResourceUsageFromXML().
| void FSMSADF::NetworkInterfaceBinding::setInChannelBindings | ( | map< Scenario *, Channels > & | ch | ) | [inline] |
References inChannelBindings.
Referenced by clone().
| void FSMSADF::NetworkInterfaceBinding::setNrInConnectionsUsedForOtherGraphs | ( | const Size | n | ) | [inline] |
References nrInConnectionsUsedForOtherGraphs.
Referenced by clone(), and constructResourceUsageFromXML().
| void FSMSADF::NetworkInterfaceBinding::setNrOutConnectionsUsedForOtherGraphs | ( | const Size | n | ) | [inline] |
References nrOutConnectionsUsedForOtherGraphs.
Referenced by clone(), and constructResourceUsageFromXML().
| void FSMSADF::NetworkInterfaceBinding::setOutBandwidthUsedForOtherGraphs | ( | const Bandwidth | b | ) | [inline] |
References outBandwidthUsedForOtherGraphs.
Referenced by clone(), and constructResourceUsageFromXML().
| void FSMSADF::NetworkInterfaceBinding::setOutChannelBindings | ( | map< Scenario *, Channels > & | ch | ) | [inline] |
References outChannelBindings.
Referenced by clone().
Member Data Documentation
map<Scenario*, Channels> FSMSADF::NetworkInterfaceBinding::inChannelBindings [private] |
map<Scenario*, Channels> FSMSADF::NetworkInterfaceBinding::outChannelBindings [private] |
The documentation for this class was generated from the following files:

