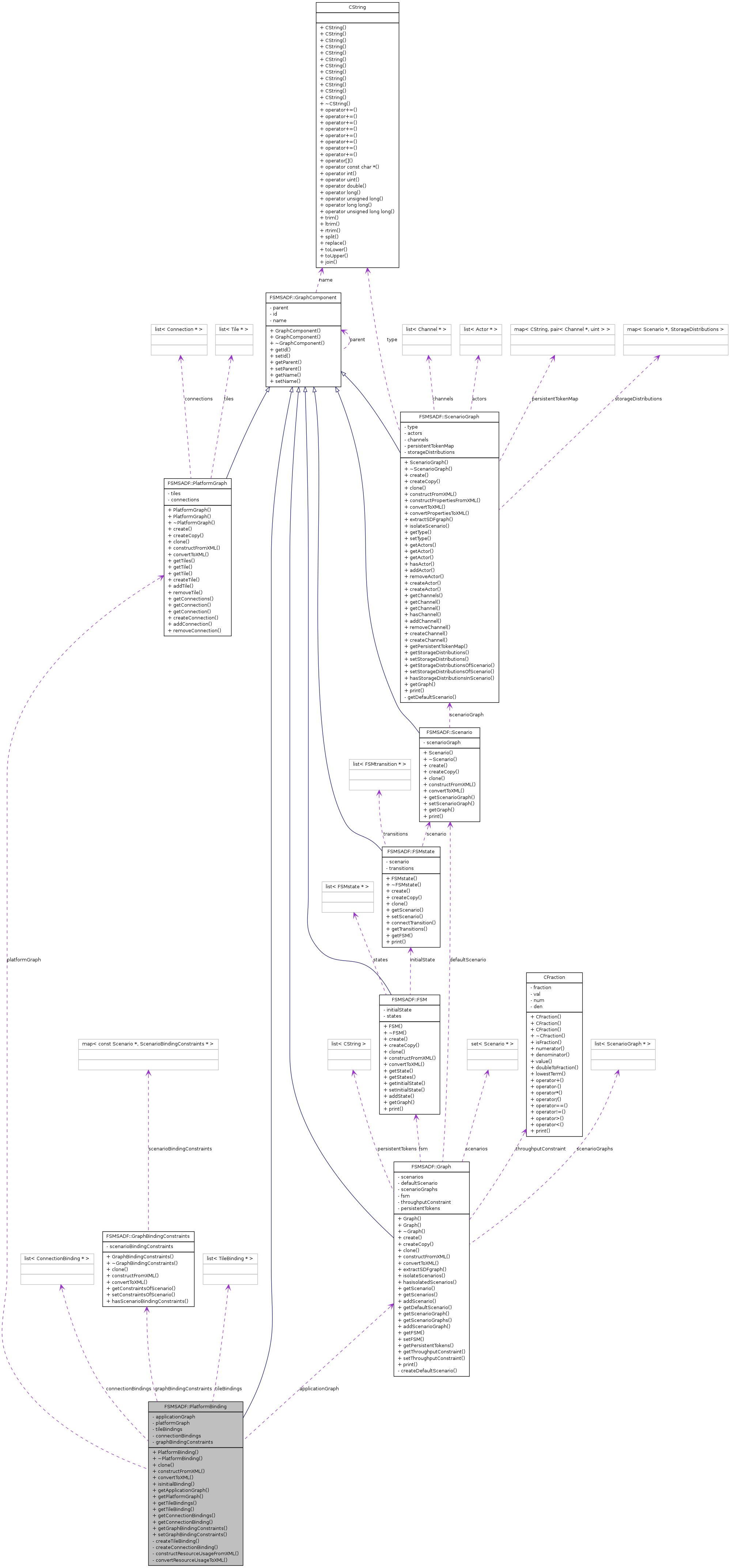
FSMSADF::PlatformBinding Class Reference
#include <graph.h>


Detailed Description
PlatformBinding Container for platform binding.
Constructor & Destructor Documentation
| FSMSADF::PlatformBinding::PlatformBinding | ( | GraphComponent | c, | |
| PlatformGraph * | pg, | |||
| Graph * | ag, | |||
| bool | create = true | |||
| ) |
PlatformBinding () Constructor.
References createConnectionBinding(), createTileBinding(), FSMSADF::PlatformGraph::getConnections(), FSMSADF::PlatformGraph::getTiles(), and setGraphBindingConstraints().
Referenced by clone().

| FSMSADF::PlatformBinding::~PlatformBinding | ( | ) |
~PlatformBinding () Destructor.
References connectionBindings, graphBindingConstraints, and tileBindings.
Member Function Documentation
| PlatformBinding * FSMSADF::PlatformBinding::clone | ( | GraphComponent | c | ) |
clone() Create a clone of this platform binding.
References FSMSADF::ConnectionBinding::clone(), FSMSADF::TileBinding::clone(), connectionBindings, getApplicationGraph(), getConnectionBindings(), getGraphBindingConstraints(), FSMSADF::GraphComponent::getId(), FSMSADF::GraphComponent::getName(), getPlatformGraph(), getTileBindings(), FSMSADF::GraphComponent::GraphComponent(), PlatformBinding(), setGraphBindingConstraints(), and tileBindings.
Referenced by FSMSADF::MemoryDimAlgo::estimateStorageDist().

| void FSMSADF::PlatformBinding::constructFromXML | ( | const CNodePtr | mappingNode | ) |
constructFromXML() This function creates the binding as specified by the mappingNode.
References c, CGetAttribute(), CGetChildNode(), CHasAttribute(), CHasChildNode(), CIsNode(), CNextNode(), FSMSADF::GraphBindingConstraints::constructFromXML(), FSMSADF::ConnectionBinding::constructFromXML(), FSMSADF::TileBinding::constructFromXML(), constructResourceUsageFromXML(), getApplicationGraph(), FSMSADF::PlatformGraph::getConnection(), getConnectionBinding(), getGraphBindingConstraints(), getPlatformGraph(), FSMSADF::Graph::getScenario(), FSMSADF::PlatformGraph::getTile(), getTileBinding(), and FSMSADF::GraphComponent::setName().
Referenced by FSMSADF::SDF3Flow::constructFromXML(), and FSMSADF::mapApplicationGraphToArchitectureGraph().

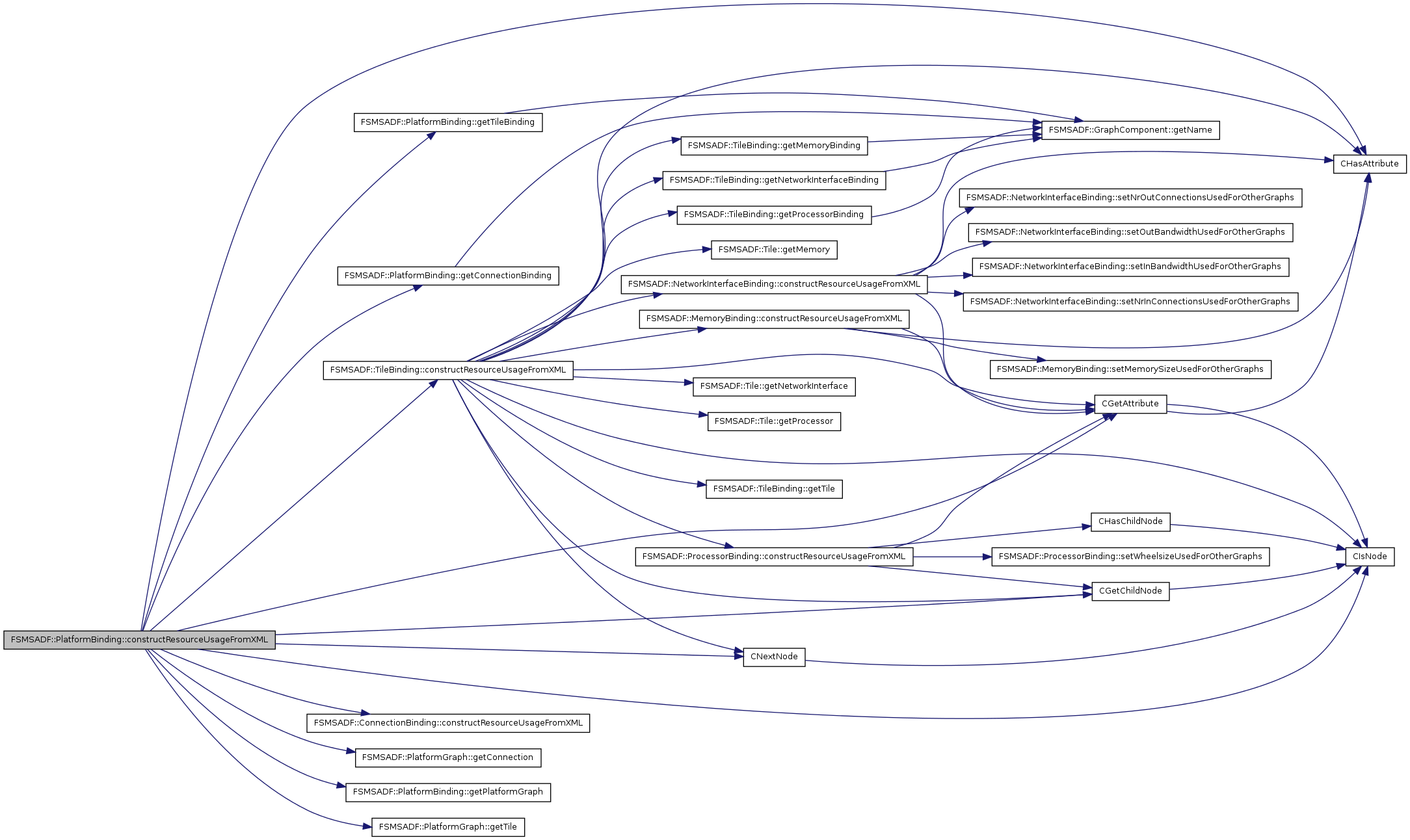
| void FSMSADF::PlatformBinding::constructResourceUsageFromXML | ( | const CNodePtr | resourceUsageNode | ) | [private] |
constructFromXML() This function sets the resource usage of the platform binding.
References c, CGetAttribute(), CGetChildNode(), CHasAttribute(), CIsNode(), CNextNode(), FSMSADF::ConnectionBinding::constructResourceUsageFromXML(), FSMSADF::TileBinding::constructResourceUsageFromXML(), FSMSADF::PlatformGraph::getConnection(), getConnectionBinding(), getPlatformGraph(), FSMSADF::PlatformGraph::getTile(), and getTileBinding().
Referenced by constructFromXML().

| void FSMSADF::PlatformBinding::convertResourceUsageToXML | ( | const CNodePtr | resourceUsageNode | ) | [private] |
convertResourceUsageToXML() This function converts the resource usage of this platform binding to an XML object.
References CAddNode(), connectionBindings, and tileBindings.
Referenced by convertToXML().

| void FSMSADF::PlatformBinding::convertToXML | ( | const CNodePtr | mappingNode | ) |
convertToXML() This function converts the platform binding to an XML object.
References applicationGraph, CAddAttribute(), CAddNode(), connectionBindings, convertResourceUsageToXML(), FSMSADF::GraphBindingConstraints::convertToXML(), getApplicationGraph(), getGraphBindingConstraints(), FSMSADF::GraphComponent::getName(), FSMSADF::Graph::getScenarios(), platformGraph, and tileBindings.
Referenced by FSMSADF::SDF3Flow::convertToXML(), and FSMSADF::mapApplicationGraphToArchitectureGraph().

| ConnectionBinding * FSMSADF::PlatformBinding::createConnectionBinding | ( | Connection * | c | ) | [private] |
createConnectionBinding() The function creates a connection binding object for tile t and adds it to the list of connection bindings associated with this platform binding.
References connectionBindings, FSMSADF::GraphComponent::getId(), FSMSADF::GraphComponent::getName(), and FSMSADF::GraphComponent::GraphComponent().
Referenced by PlatformBinding().

| TileBinding * FSMSADF::PlatformBinding::createTileBinding | ( | Tile * | t | ) | [private] |
createTileBinding() The function creates a tile binding object for tile t and adds it to the list of tile bindings associated with this platform binding.
References FSMSADF::GraphComponent::getId(), FSMSADF::GraphComponent::getName(), FSMSADF::GraphComponent::GraphComponent(), and tileBindings.
Referenced by PlatformBinding().

| Graph* FSMSADF::PlatformBinding::getApplicationGraph | ( | ) | const [inline] |
References applicationGraph.
Referenced by clone(), FSMSADF::BindingAwareGraph::constructBindingAwareGraph(), constructFromXML(), convertToXML(), FSMSADF::NetworkInterfaceBinding::getInBandwidthUsedForGraph(), FSMSADF::MemoryBinding::getMemorySizeUsedForGraph(), FSMSADF::NetworkInterfaceBinding::getNrInConnectionsUsedForGraph(), FSMSADF::NetworkInterfaceBinding::getNrOutConnectionsUsedForGraph(), FSMSADF::NetworkInterfaceBinding::getOutBandwidthUsedForGraph(), FSMSADF::ProcessorBinding::getWheelsizeUsedForGraph(), FSMSADF::OutputHTML::printPlatformBinding(), and FSMSADF::EarliestDeadLineFirstScheduling::scheduleScenario().
| ConnectionBinding * FSMSADF::PlatformBinding::getConnectionBinding | ( | const Connection * | c | ) |
getConnectionBinding() The function returns a pointer to the connection binding object of connection c.
References connectionBindings, and FSMSADF::GraphComponent::getName().
Referenced by constructFromXML(), constructResourceUsageFromXML(), and FSMSADF::GraphBinding::getConnectionBinding().

| ConnectionBindings& FSMSADF::PlatformBinding::getConnectionBindings | ( | ) | [inline] |
| GraphBindingConstraints* FSMSADF::PlatformBinding::getGraphBindingConstraints | ( | ) | [inline] |
References graphBindingConstraints.
Referenced by clone(), constructFromXML(), convertToXML(), FSMSADF::MemoryDimAlgo::estimateStorageDist(), FSMSADF::BindingAwareGraph::extractGraphBindingConstraints(), FSMSADF::NetworkInterfaceBinding::getGraphBindingConstraints(), and FSMSADF::MemoryBinding::getGraphBindingConstraints().
| PlatformGraph* FSMSADF::PlatformBinding::getPlatformGraph | ( | ) | const [inline] |
| TileBinding * FSMSADF::PlatformBinding::getTileBinding | ( | const Tile * | t | ) |
getTileBinding() The function returns a pointer to the tile binding object of tile t.
References FSMSADF::GraphComponent::getName(), and tileBindings.
Referenced by constructFromXML(), constructResourceUsageFromXML(), FSMSADF::GraphBinding::getMemoryBinding(), FSMSADF::GraphBinding::getNetworkInterfaceBinding(), and FSMSADF::GraphBinding::getProcessorBinding().

| TileBindings& FSMSADF::PlatformBinding::getTileBindings | ( | ) | [inline] |
References tileBindings.
Referenced by clone(), FSMSADF::GraphBinding::computeParetoQuantities(), FSMSADF::OutputHTML::convertPlatformBindingToPNG(), FSMSADF::BindingAwareGraph::extractActorMapping(), FSMSADF::GraphBinding::extractApplicationBindingFromPlatformBinding(), FSMSADF::mapApplicationGraphToArchitectureGraph(), FSMSADF::OutputHTML::printPlatformBinding(), and FSMSADF::EarliestDeadLineFirstScheduling::scheduleScenario().
| bool FSMSADF::PlatformBinding::isInitialBinding | ( | ) | const |
isInitialBinding() The function returns true if this platform binding is the initial binding. The name of a default binding has the value "initial".
References FSMSADF::GraphComponent::getName().
Referenced by FSMSADF::MemoryDimAlgo::estimateStorageDist(), and FSMSADF::MemoryDimAlgo::getInitialPlatformBinding().

| void FSMSADF::PlatformBinding::setGraphBindingConstraints | ( | GraphBindingConstraints * | c | ) | [inline] |
References graphBindingConstraints.
Referenced by clone(), and PlatformBinding().
Member Data Documentation
Graph* FSMSADF::PlatformBinding::applicationGraph [private] |
Referenced by convertToXML(), and getApplicationGraph().
Referenced by getGraphBindingConstraints(), setGraphBindingConstraints(), and ~PlatformBinding().
Referenced by convertToXML(), and getPlatformGraph().
Referenced by clone(), convertResourceUsageToXML(), convertToXML(), createTileBinding(), getTileBinding(), getTileBindings(), and ~PlatformBinding().
The documentation for this class was generated from the following files:

