FSMSADF::PlatformGraph Class Reference
#include <graph.h>


Public Member Functions | |
| PlatformGraph (GraphComponent c) | |
| PlatformGraph () | |
| ~PlatformGraph () | |
| PlatformGraph * | create (GraphComponent c) const |
| PlatformGraph * | createCopy (GraphComponent c) |
| PlatformGraph * | clone (GraphComponent c) |
| void | constructFromXML (const CNodePtr platformGraphNode) |
| void | convertToXML (const CNodePtr platformGraphNode) |
| Tiles & | getTiles () |
| Tile * | getTile (const CId id) |
| Tile * | getTile (const CString &name) |
| Tile * | createTile (const CString &name) |
| void | addTile (Tile *t) |
| void | removeTile (Tile *t) |
| Connections & | getConnections () |
| Connection * | getConnection (const CId id) |
| Connection * | getConnection (const CString &name) |
| Connection * | createConnection (const CString &name) |
| void | addConnection (Connection *c) |
| void | removeConnection (Connection *c) |
Private Attributes | |
| Tiles | tiles |
| Connections | connections |
Detailed Description
PlatformGraph Container for platform graph.
Constructor & Destructor Documentation
| PlatformGraph::PlatformGraph | ( | GraphComponent | c | ) |
PlatformGraph () Constructor.
| PlatformGraph::PlatformGraph | ( | ) |
PlatformGraph () Constructor.
Referenced by create().
| PlatformGraph::~PlatformGraph | ( | ) |
~PlatformGraph () Destructor.
References connections, and tiles.
Member Function Documentation
| void PlatformGraph::addConnection | ( | Connection * | c | ) |
addConnection() The function adds the connection c to the graph.
References connections.
Referenced by clone(), createConnection(), and createCopy().
| void PlatformGraph::addTile | ( | Tile * | t | ) |
addTile() The function adds tile t to the graph.
References tiles.
Referenced by clone(), createCopy(), and createTile().
| PlatformGraph * PlatformGraph::clone | ( | GraphComponent | c | ) |
clone() The function creates a clone of this platfomr graph.
References addConnection(), addTile(), connections, create(), FSMSADF::GraphComponent::getId(), FSMSADF::GraphComponent::getName(), FSMSADF::GraphComponent::setName(), and tiles.

| void PlatformGraph::constructFromXML | ( | const CNodePtr | platformGraphNode | ) |
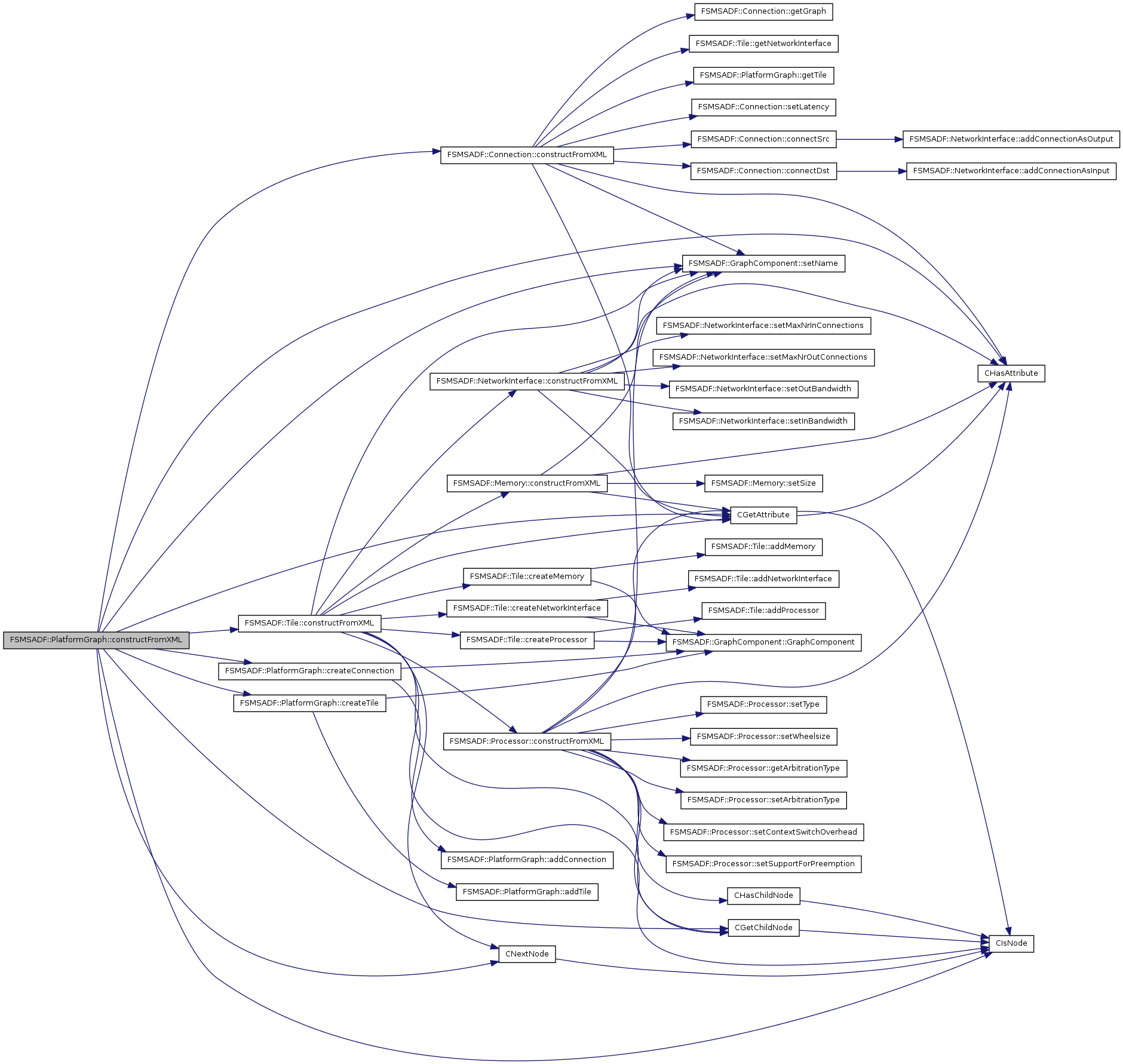
References c, CGetAttribute(), CGetChildNode(), CHasAttribute(), CIsNode(), CNextNode(), FSMSADF::Connection::constructFromXML(), FSMSADF::Tile::constructFromXML(), createConnection(), createTile(), and FSMSADF::GraphComponent::setName().
Referenced by FSMSADF::SDF3Flow::constructFromXML(), and FSMSADF::mapApplicationGraphToArchitectureGraph().

| void PlatformGraph::convertToXML | ( | const CNodePtr | platformGraphNode | ) |
convertToXML() The function adds all elements of this graph to the supplied node.
References CAddAttribute(), CAddNode(), connections, FSMSADF::GraphComponent::getName(), and tiles.
Referenced by FSMSADF::SDF3Flow::convertToXML().

| PlatformGraph * PlatformGraph::create | ( | GraphComponent | c | ) | const |
create() The function creates a new platform graph object.
References PlatformGraph().
Referenced by clone(), and createCopy().

| Connection * PlatformGraph::createConnection | ( | const CString & | name | ) |
createConnection() The function creates a new connection and adds it to the graph.
References addConnection(), c, connections, and FSMSADF::GraphComponent::GraphComponent().
Referenced by constructFromXML().

| PlatformGraph * PlatformGraph::createCopy | ( | GraphComponent | c | ) |
createCopy() The function creates a copy of the platform graph. Note that copying does not relocate connections. The clone function should be used for this purpose.
References addConnection(), addTile(), connections, create(), FSMSADF::GraphComponent::getId(), FSMSADF::GraphComponent::getName(), FSMSADF::GraphComponent::setName(), and tiles.

createTile() The function creates a new tile and adds it to the graph.
References addTile(), FSMSADF::GraphComponent::GraphComponent(), and tiles.
Referenced by constructFromXML().

| Connection * PlatformGraph::getConnection | ( | const CString & | name | ) |
getConnection() The function returns a pointer to a connection with the supplied name. When no such connection exists, an exception is thrown.
References connections.
| Connection * PlatformGraph::getConnection | ( | const CId | id | ) |
getConnection() The function returns a pointer to a connection with the supplied id. When no such connection exists, an exception is thrown.
References connections.
Referenced by FSMSADF::PlatformBinding::constructFromXML(), and FSMSADF::PlatformBinding::constructResourceUsageFromXML().
| Connections& FSMSADF::PlatformGraph::getConnections | ( | ) | [inline] |
getTile() The function returns a pointer to a tile with the supplied id. When no such tile exists, an exception is thrown.
References tiles.
Referenced by FSMSADF::Connection::clone(), FSMSADF::PlatformBinding::constructFromXML(), FSMSADF::Connection::constructFromXML(), and FSMSADF::PlatformBinding::constructResourceUsageFromXML().
| Tiles& FSMSADF::PlatformGraph::getTiles | ( | ) | [inline] |
| void PlatformGraph::removeConnection | ( | Connection * | c | ) |
removeConnection() The function removes connection c from the graph.
References connections, and FSMSADF::GraphComponent::getName().

| void PlatformGraph::removeTile | ( | Tile * | t | ) |
removeTile() The function removes tile t from the graph.
References FSMSADF::GraphComponent::getName(), and tiles.

Member Data Documentation
Referenced by addConnection(), clone(), convertToXML(), createConnection(), createCopy(), getConnection(), getConnections(), removeConnection(), and ~PlatformGraph().
Tiles FSMSADF::PlatformGraph::tiles [private] |
Referenced by addTile(), clone(), convertToXML(), createCopy(), createTile(), getTile(), getTiles(), removeTile(), and ~PlatformGraph().
The documentation for this class was generated from the following files:

