FSMSADF::Tile Class Reference
#include <tile.h>


Detailed Description
Tile Container for tile.
Constructor & Destructor Documentation
| Tile::Tile | ( | GraphComponent | c | ) |
| Tile::~Tile | ( | ) | [virtual] |
~Tile () Destructor.
References memories, networkInterfaces, and processors.
Member Function Documentation
| void Tile::addMemory | ( | Memory * | m | ) |
addMemory() The function adds memory m to the tile.
References memories.
Referenced by clone(), createCopy(), and createMemory().
| void Tile::addNetworkInterface | ( | NetworkInterface * | n | ) |
addNetworkInterface() The function adds the network interface n to the tile.
References networkInterfaces.
Referenced by clone(), createCopy(), and createNetworkInterface().
| void Tile::addProcessor | ( | Processor * | p | ) |
addProcessor() The function adds processor p to this tile.
References processors.
Referenced by clone(), createCopy(), and createProcessor().
| Tile * Tile::clone | ( | GraphComponent | c | ) | const |
clone() The function creates a clone of this tile.
References addMemory(), addNetworkInterface(), addProcessor(), create(), FSMSADF::GraphComponent::getId(), FSMSADF::GraphComponent::getName(), memories, networkInterfaces, and processors.

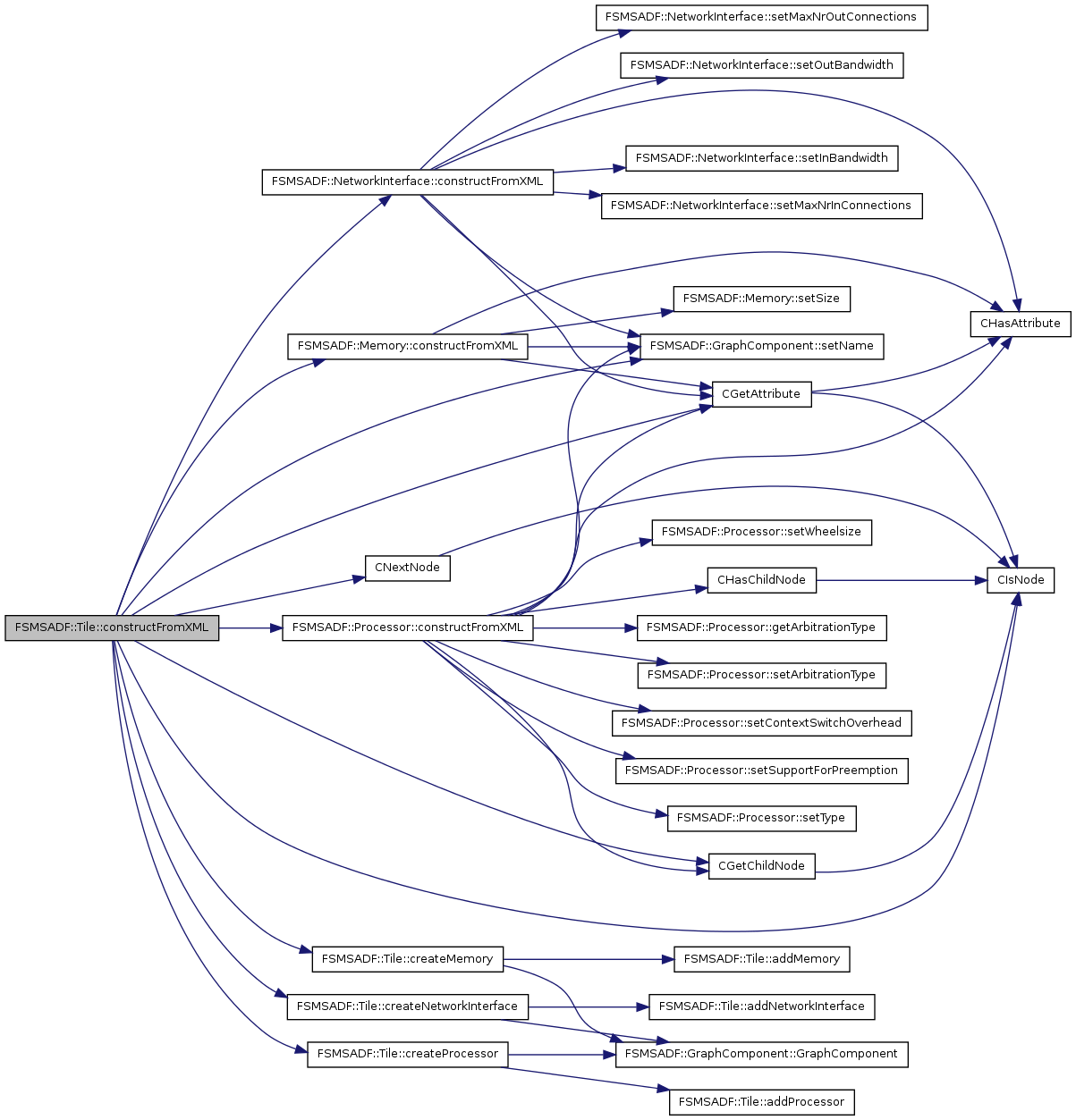
| void Tile::constructFromXML | ( | const CNodePtr | tileNode | ) |
constructFromXML() The function sets all elements of this tile using the supplied tile node.
References CGetAttribute(), CGetChildNode(), CIsNode(), CNextNode(), FSMSADF::NetworkInterface::constructFromXML(), FSMSADF::Memory::constructFromXML(), FSMSADF::Processor::constructFromXML(), createMemory(), createNetworkInterface(), createProcessor(), and FSMSADF::GraphComponent::setName().
Referenced by FSMSADF::PlatformGraph::constructFromXML().

| void Tile::convertToXML | ( | const CNodePtr | tileNode | ) |
convertToXML() The function adds the elements of this tile to the supplied tile node.
References CAddAttribute(), CAddNode(), FSMSADF::GraphComponent::getName(), memories, networkInterfaces, and processors.

| Tile * Tile::create | ( | GraphComponent | c | ) | const |
create() The function creates a new tile object
References Tile().
Referenced by clone(), and createCopy().

| Tile * Tile::createCopy | ( | GraphComponent | c | ) | const |
createCopy() The function creates a copy of this tile.
References addMemory(), addNetworkInterface(), addProcessor(), create(), FSMSADF::GraphComponent::getId(), FSMSADF::GraphComponent::getName(), memories, networkInterfaces, and processors.

createMemory() The function creates a new memory and adds it to the tile.
References addMemory(), FSMSADF::GraphComponent::GraphComponent(), and memories.
Referenced by constructFromXML().

| NetworkInterface * Tile::createNetworkInterface | ( | const CString & | name | ) |
createNetworkInterface() The function creates a new network interface and adds it to this tile.
References addNetworkInterface(), FSMSADF::GraphComponent::GraphComponent(), and networkInterfaces.
Referenced by constructFromXML().

createProcessor() The function creates a new processor and adds it to this tile.
References addProcessor(), FSMSADF::GraphComponent::GraphComponent(), and processors.
Referenced by constructFromXML().

| Memories& FSMSADF::Tile::getMemories | ( | ) | [inline] |
References memories.
Referenced by FSMSADF::OutputHTML::printPlatformBindings(), FSMSADF::OutputHTML::printPlatformGraph(), and FSMSADF::TileBinding::TileBinding().
getMemory() The function returns a pointer to a memory with the supplied name. When no such memory exists, an exception is thrown.
References memories.
Referenced by FSMSADF::TileBinding::constructFromXML(), and FSMSADF::TileBinding::constructResourceUsageFromXML().
| NetworkInterface * Tile::getNetworkInterface | ( | const CString & | name | ) | const |
getNetworkInterface() The function returns a pointer to a network interface with the supplied name. When no such network interface exists, an exception is thrown.
References networkInterfaces.
Referenced by FSMSADF::Connection::clone(), FSMSADF::TileBinding::constructFromXML(), FSMSADF::Connection::constructFromXML(), and FSMSADF::TileBinding::constructResourceUsageFromXML().
| NetworkInterfaces& FSMSADF::Tile::getNetworkInterfaces | ( | ) | [inline] |
References networkInterfaces.
Referenced by FSMSADF::OutputHTML::printPlatformBindings(), FSMSADF::OutputHTML::printPlatformGraph(), and FSMSADF::TileBinding::TileBinding().
getProcessor() The function returns a pointer to a processor with the supplied name. When no such processor exists, an exception is thrown.
References processors.
Referenced by FSMSADF::TileBinding::constructFromXML(), and FSMSADF::TileBinding::constructResourceUsageFromXML().
| Processors& FSMSADF::Tile::getProcessors | ( | ) | [inline] |
References processors.
Referenced by FSMSADF::OutputHTML::printPlatformBindings(), FSMSADF::OutputHTML::printPlatformGraph(), and FSMSADF::TileBinding::TileBinding().
| void Tile::removeMemory | ( | Memory * | m | ) |
removeMemory() The function removes memory m from the tile.
References FSMSADF::GraphComponent::getName(), and memories.

| void Tile::removeNetworkInterface | ( | NetworkInterface * | n | ) |
removeNetworkInterface() The function removes the network interface n from the tile.
References FSMSADF::GraphComponent::getName(), and networkInterfaces.

| void Tile::removeProcessor | ( | Processor * | p | ) |
removeProcessor() The function removes the processor p from the tile.
References FSMSADF::GraphComponent::getName(), and processors.

Member Data Documentation
Memories FSMSADF::Tile::memories [private] |
Referenced by addMemory(), clone(), convertToXML(), createCopy(), createMemory(), getMemories(), getMemory(), removeMemory(), and ~Tile().
Processors FSMSADF::Tile::processors [private] |
Referenced by addProcessor(), clone(), convertToXML(), createCopy(), createProcessor(), getProcessor(), getProcessors(), removeProcessor(), and ~Tile().
The documentation for this class was generated from the following files:

