FSMSADF::ProcessorBinding Class Reference
#include <processor.h>


Detailed Description
ProcessorBinding Container for processor binding.
Constructor & Destructor Documentation
| FSMSADF::ProcessorBinding::ProcessorBinding | ( | GraphComponent | c, | |
| Processor * | p | |||
| ) |
ProcessorBinding() Constructor.
Referenced by clone().
| FSMSADF::ProcessorBinding::~ProcessorBinding | ( | ) |
~ProcessorBinding() Destructor.
Member Function Documentation
addActorBinding() The function binds actor a in scenario s to this processor. The function returns true on success. Otherwise it returns false.
References actorBindings, and hasActorBinding().
Referenced by FSMSADF::GraphBinding::bindActorToTile(), FSMSADF::bindThreadToTile(), and constructFromXML().

allocateWheelsize() The function changes the TMDA timewheel allocation of the application graph on this processor to time t.
References hasResourcesWheelSize(), and wheelsize.
Referenced by FSMSADF::GraphBinding::allocateTDMAslice(), and constructFromXML().

| ProcessorBinding * FSMSADF::ProcessorBinding::clone | ( | GraphComponent | c | ) |
clone() Create a cloned copy of this processor binding.
References getActorBindings(), getProcessor(), getStaticOrderSchedules(), getWheelsizeAllocations(), getWheelsizeUsedForOtherGraphs(), ProcessorBinding(), setActorBindings(), setStaticOrderSchedules(), setWheelsizeAllocations(), and setWheelsizeUsedForOtherGraphs().
Referenced by FSMSADF::TileBinding::clone().

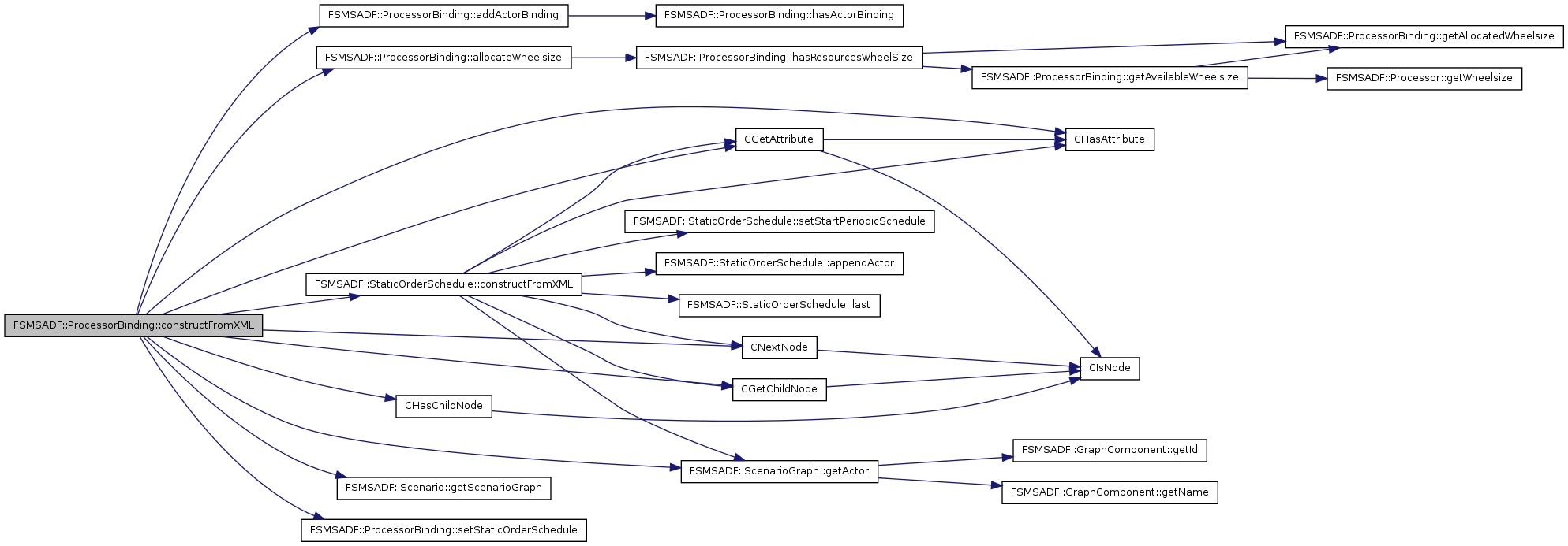
constructFromXML() This function creates the processor binding as specified by the processorNode.
References a, addActorBinding(), allocateWheelsize(), CGetAttribute(), CGetChildNode(), CHasAttribute(), CHasChildNode(), CNextNode(), FSMSADF::StaticOrderSchedule::constructFromXML(), FSMSADF::ScenarioGraph::getActor(), FSMSADF::Scenario::getScenarioGraph(), and setStaticOrderSchedule().
Referenced by FSMSADF::TileBinding::constructFromXML().

| void FSMSADF::ProcessorBinding::constructResourceUsageFromXML | ( | const CNodePtr | processorNode | ) |
constructFromXML() This function sets the resource usgae of the processor.
References CGetAttribute(), CGetChildNode(), CHasChildNode(), and setWheelsizeUsedForOtherGraphs().
Referenced by FSMSADF::TileBinding::constructResourceUsageFromXML().

| void FSMSADF::ProcessorBinding::convertResourceUsageToXML | ( | const CNodePtr | processorNode | ) |
convertToXML() This function converts the resource usage of this processor binding to an XML object.
References CAddAttribute(), CAddNode(), FSMSADF::GraphComponent::getName(), getWheelsizeUsedForGraph(), and getWheelsizeUsedForOtherGraphs().

convertToXML() This function converts the processor binding to an XML object.
References actorBindings, CAddAttribute(), CAddNode(), FSMSADF::StaticOrderSchedule::convertToXML(), getAllocatedWheelsize(), FSMSADF::GraphComponent::getName(), getStaticOrderSchedule(), and hasStaticOrderSchedule().

getAllocatedWheelsize() The function returns the wheelsize allocated to the application graph in scenario s.
References wheelsize.
Referenced by convertToXML(), FSMSADF::GraphBinding::getAllocatedTDMAslice(), getAvailableWheelsize(), getWheelsizeUsedForGraph(), hasResourcesWheelSize(), and FSMSADF::OutputHTML::printPlatformBinding().
getAvailableWheelsize() The function returns the wheelsize which is available on this processor in scenario s.
References getAllocatedWheelsize(), FSMSADF::Processor::getWheelsize(), processor, and wheelsizeUsedForOtherGraphs.
Referenced by FSMSADF::GraphBinding::getMaxTDMAslice(), and hasResourcesWheelSize().

| Processor* FSMSADF::ProcessorBinding::getProcessor | ( | ) | const [inline] |
References processor.
Referenced by FSMSADF::bindThreadToTile(), clone(), FSMSADF::GraphBinding::computeParetoQuantities(), FSMSADF::BindingAwareGraph::extractActorMapping(), FSMSADF::GraphBinding::extractApplicationBindingFromPlatformBinding(), FSMSADF::mapApplicationGraphToArchitectureGraph(), FSMSADF::OutputHTML::printPlatformBinding(), and FSMSADF::EarliestDeadLineFirstScheduling::scheduleScenario().
| StaticOrderSchedule & FSMSADF::ProcessorBinding::getStaticOrderSchedule | ( | Scenario * | s | ) |
setStaticOrderSchedule() The function associates the static order schedule so with scenario s.
References FSMSADF::GraphComponent::getName(), hasStaticOrderSchedule(), and staticOrderSchedules.
Referenced by convertToXML(), FSMSADF::OutputHTML::printPlatformBinding(), and FSMSADF::EarliestDeadLineFirstScheduling::scheduleScenario().

| map<Scenario*, StaticOrderSchedule>& FSMSADF::ProcessorBinding::getStaticOrderSchedules | ( | ) | [inline] |
References staticOrderSchedules.
Referenced by clone(), and FSMSADF::BindingAwareGraph::extractActorMapping().
| TileBinding* FSMSADF::ProcessorBinding::getTileBinding | ( | ) | const [inline] |
References FSMSADF::GraphComponent::getParent().
Referenced by getWheelsizeUsedForGraph().

References wheelsize.
Referenced by clone(), FSMSADF::GraphBinding::computeParetoQuantities(), and FSMSADF::BindingAwareGraph::extractActorMapping().
| Time FSMSADF::ProcessorBinding::getWheelsizeUsedForGraph | ( | ) | const |
getWheelsizeUsedForGraph() The function returns the maximal wheel size which has been allocated to the application in any of its scenarios.
References g, getAllocatedWheelsize(), FSMSADF::PlatformBinding::getApplicationGraph(), FSMSADF::TileBinding::getPlatformBinding(), FSMSADF::Graph::getScenarios(), getTileBinding(), and MAX.
Referenced by convertResourceUsageToXML(), and FSMSADF::OutputHTML::printPlatformBinding().

| Time FSMSADF::ProcessorBinding::getWheelsizeUsedForOtherGraphs | ( | ) | const [inline] |
References wheelsizeUsedForOtherGraphs.
Referenced by clone(), and convertResourceUsageToXML().
hasActorBinding() The function returns true when a binding of actor a in scenario s to this processor exists. Otherwise it returns false.
References actorBindings.
Referenced by addActorBinding(), and FSMSADF::OutputHTML::convertPlatformBindingToPNG().
hasResourcesWheelSize() The function checks wether the size of timewheel which is allocated to the application can be extended to time t.
References getAllocatedWheelsize(), and getAvailableWheelsize().
Referenced by allocateWheelsize().

| bool FSMSADF::ProcessorBinding::hasStaticOrderSchedule | ( | Scenario * | s | ) | const |
hasStaticOrderSchedule() The function returns true when scenario s has a static order schedule.
References staticOrderSchedules.
Referenced by convertToXML(), getStaticOrderSchedule(), FSMSADF::OutputHTML::printPlatformBinding(), and removeStaticOrderSchedule().
removeActorBinding() The function removes the binding of actor a in scenario s to this processor.
References actorBindings.
Referenced by FSMSADF::GraphBinding::bindActorToTile(), FSMSADF::GraphBinding::removeActorToTileBinding(), and FSMSADF::unbindThreadToTile().
| void FSMSADF::ProcessorBinding::removeStaticOrderSchedule | ( | Scenario * | s | ) |
removeStaticOrderSchedule() The function removes the static-order schedule of scenario s.
References hasStaticOrderSchedule(), and staticOrderSchedules.

References actorBindings.
Referenced by clone().
| void FSMSADF::ProcessorBinding::setStaticOrderSchedule | ( | Scenario * | s, | |
| StaticOrderSchedule & | so | |||
| ) |
setStaticOrderSchedule() The function associates the static order schedule so with scenario s.
References staticOrderSchedules.
Referenced by constructFromXML(), and FSMSADF::EarliestDeadLineFirstScheduling::scheduleScenario().
| void FSMSADF::ProcessorBinding::setStaticOrderSchedules | ( | const map< Scenario *, StaticOrderSchedule > & | s | ) | [inline] |
References staticOrderSchedules.
Referenced by clone().
| void FSMSADF::ProcessorBinding::setWheelsizeUsedForOtherGraphs | ( | Time | sz | ) | [inline] |
Referenced by clone(), and constructResourceUsageFromXML().
Member Data Documentation
map<Scenario*, Actors> FSMSADF::ProcessorBinding::actorBindings [private] |
Referenced by addActorBinding(), convertToXML(), getActorBindings(), hasActorBinding(), removeActorBinding(), and setActorBindings().
Processor* FSMSADF::ProcessorBinding::processor [private] |
Referenced by getAvailableWheelsize(), and getProcessor().
map<Scenario *, StaticOrderSchedule> FSMSADF::ProcessorBinding::staticOrderSchedules [private] |
map<Scenario*, Time> FSMSADF::ProcessorBinding::wheelsize [private] |
Referenced by allocateWheelsize(), getAllocatedWheelsize(), getWheelsizeAllocations(), and setWheelsizeAllocations().
Referenced by getAvailableWheelsize(), and getWheelsizeUsedForOtherGraphs().
The documentation for this class was generated from the following files:

