SDFstateSpaceBindingAwareBufferAnalysis Class Reference
#include <bounded_buffer.h>

Detailed Description
Throughput / storage-space trade-off exploration Analyze the trade-offs between storage distributions and throughput (using auto-concurrency) under the given binding constraints of the application to the architecture graph. The vector 'bufferChannels' indicates for each channel wether initial tokens can be added to it. This is only true for channels modeling buffer space. When the 'useBoundsOnBufferChannels' flag is true, the number of initial tokens (i.e. storage space) is not enlarged above the current number of initial tokens on the edge (i.e. current storage space). This storage space allocation is then a constraint on the maximum amount of storage space that can be allocated to the channel. The exploration ends as soon as the throughput reaches the throughput bound (thrBound) or all minimal storage distributions are found (default).
Constructor & Destructor Documentation
| SDFstateSpaceBindingAwareBufferAnalysis::SDFstateSpaceBindingAwareBufferAnalysis | ( | ) | [inline] |
| SDFstateSpaceBindingAwareBufferAnalysis::~SDFstateSpaceBindingAwareBufferAnalysis | ( | ) | [inline] |
Member Function Documentation
| bool SDFstateSpaceBindingAwareBufferAnalysis::addStorageDistributionToChecklist | ( | StorageDistribution * | d | ) | [private] |
addStorageDistributionToChecklist () The function add the storage distribution 'd' to the list of storage distributions which must still be checked. This list is ordered wrt to the size of the storage distribution. A storage distribution is only added if it is not already contained in the list. When the distribution is added to the list, the function returns 'true', else the function returns 'false'.
References ASSERT, bindingAwareSDFG, c, _StorageDistributionSet::distributions, minStorageDistributions, _StorageDistribution::next, _StorageDistributionSet::next, SDFgraph::nrChannels(), _StorageDistribution::prev, _StorageDistributionSet::prev, _StorageDistribution::sp, _StorageDistribution::sz, _StorageDistributionSet::sz, and _StorageDistributionSet::thr.
Referenced by exploreStorageDistribution(), and findMinimalStorageDistributions().

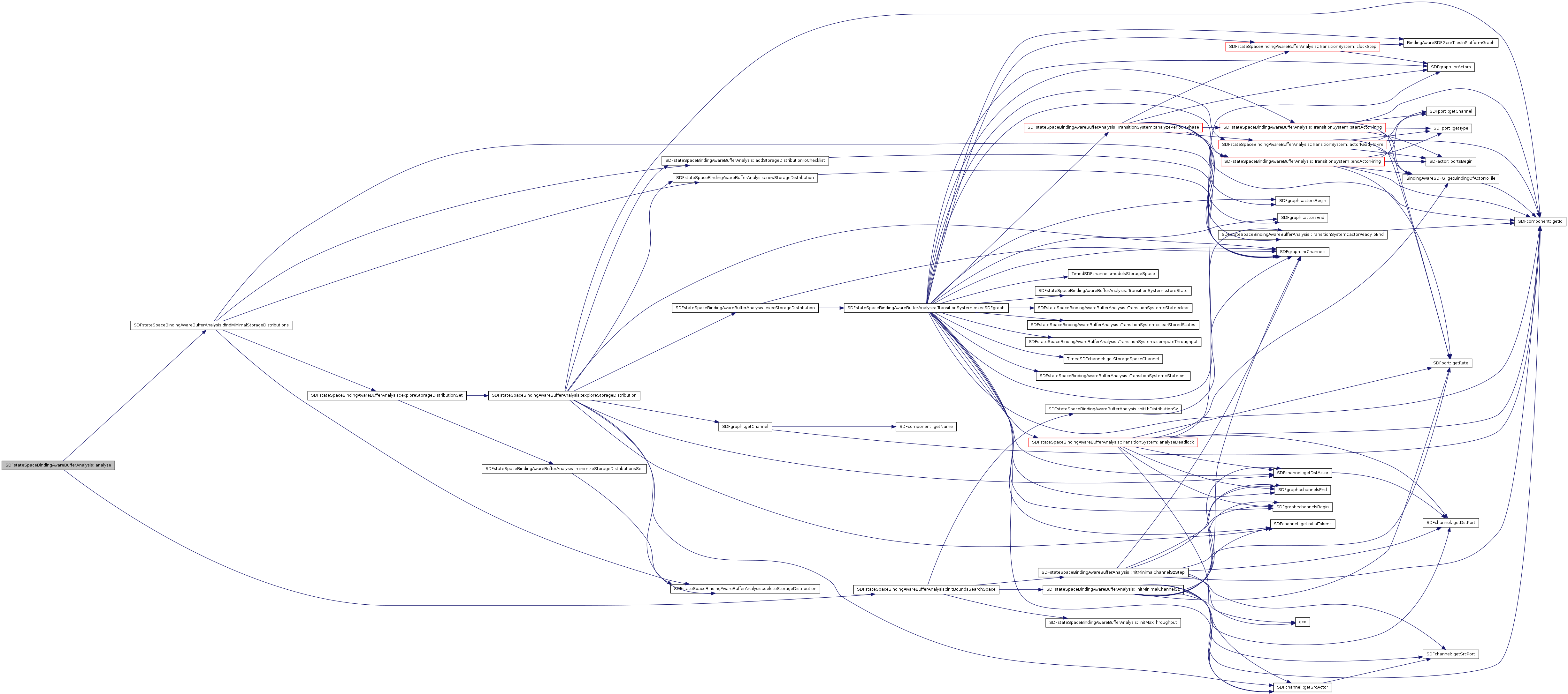
| StorageDistributionSet * SDFstateSpaceBindingAwareBufferAnalysis::analyze | ( | BindingAwareSDFG * | bg, | |
| bool * | bufferChannels, | |||
| bool | useBoundsOnBufferChannels, | |||
| const double | thrBound | |||
| ) |
Throughput / storage-space trade-off exploration Analyze the trade-offs between storage distributions and throughput (using auto-concurrency) under the given binding constraints of the application to the architecture graph. The vector 'bufferChannels' indicates for each channel wether initial tokens can be added to it. This is only true for channels modeling buffer space. When the 'useBoundsOnBufferChannels' flag is true, the number of initial tokens (i.e. storage space) is not enlarged above the current number of initial tokens on the edge (i.e. current storage space). This storage space allocation is then a constraint on the maximum amount of storage space that can be allocated to the channel. The exploration ends as soon as the throughput reaches the throughput bound (thrBound) or all minimal storage distributions are found (default).
References bindingAwareSDFG, findMinimalStorageDistributions(), initBoundsSearchSpace(), minStorageDistributions, minSz, minSzStep, and transitionSystem.
Referenced by LoadBalanceBinding::minimizeStorageSpace().

| void SDFstateSpaceBindingAwareBufferAnalysis::deleteStorageDistribution | ( | StorageDistribution * | d | ) | [private] |
deleteStorageDistribution () Deallocate memory for a storage distribution.
References _StorageDistribution::dep, and _StorageDistribution::sp.
Referenced by exploreStorageDistribution(), findMinimalStorageDistributions(), and minimizeStorageDistributionsSet().
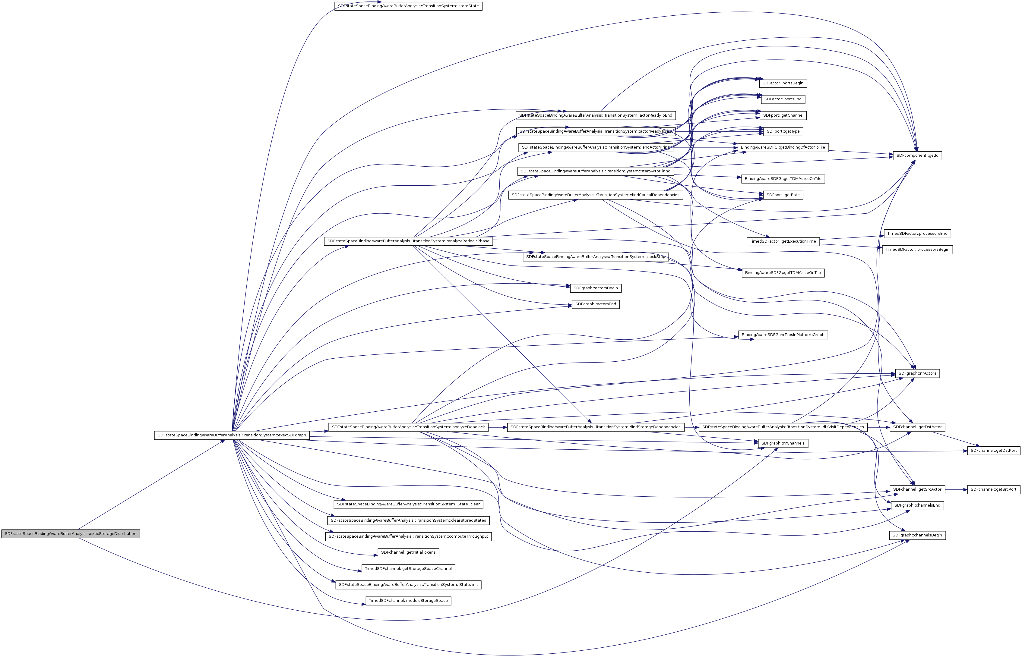
| void SDFstateSpaceBindingAwareBufferAnalysis::execStorageDistribution | ( | StorageDistribution * | d, | |
| bool * | bufferChannels | |||
| ) | [private] |
execStorageDistribution () Compute throughput and storage dependencies of the given storage distribution.
References bindingAwareSDFG, c, _StorageDistribution::dep, SDFstateSpaceBindingAwareBufferAnalysis::TransitionSystem::execSDFgraph(), SDFgraph::nrChannels(), _StorageDistribution::sp, _StorageDistribution::thr, and transitionSystem.
Referenced by exploreStorageDistribution().

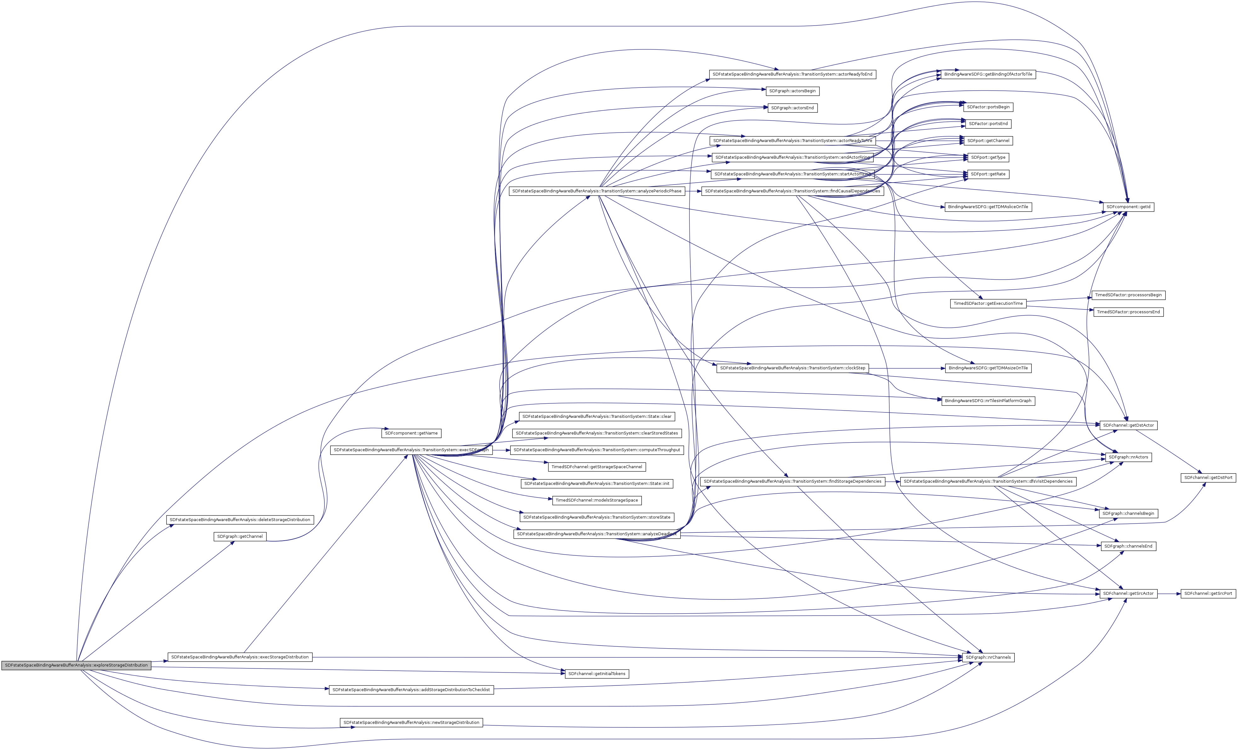
| void SDFstateSpaceBindingAwareBufferAnalysis::exploreStorageDistribution | ( | StorageDistributionSet * | ds, | |
| StorageDistribution * | d, | |||
| bool * | bufferChannels, | |||
| bool | useBoundsOnBufferChannels | |||
| ) | [private] |
exploreStorageDistribution () The function computes the throughput of the storage distribution 'd' and adds new storage distributions to the list of distributions which must be checked based on the storage dependencies found in d. The function also updates the maximal throughput of the set of storage distributions when needed.
References addStorageDistributionToChecklist(), bindingAwareSDFG, c, deleteStorageDistribution(), _StorageDistribution::dep, execStorageDistribution(), SDFgraph::getChannel(), SDFchannel::getDstActor(), SDFcomponent::getId(), SDFchannel::getInitialTokens(), SDFchannel::getSrcActor(), minSzStep, newStorageDistribution(), _StorageDistribution::next, SDFgraph::nrChannels(), _StorageDistribution::prev, _StorageDistribution::sp, _StorageDistribution::sz, _StorageDistributionSet::thr, and _StorageDistribution::thr.
Referenced by exploreStorageDistributionSet().

| void SDFstateSpaceBindingAwareBufferAnalysis::exploreStorageDistributionSet | ( | StorageDistributionSet * | ds, | |
| bool * | bufferChannels, | |||
| bool | useBoundsOnBufferChannels | |||
| ) | [private] |
exploreStorageDistributionSet () Explore all distributions within the set and remove all non-minimal distributions from it.
References _StorageDistributionSet::distributions, exploreStorageDistribution(), minimizeStorageDistributionsSet(), and _StorageDistribution::next.
Referenced by findMinimalStorageDistributions().

| void SDFstateSpaceBindingAwareBufferAnalysis::findMinimalStorageDistributions | ( | const double | thrBound, | |
| bool * | bufferChannels, | |||
| bool | useBoundsOnBufferChannels | |||
| ) | [private] |
findMinimalStorageDistributions () Explore the throughput/storage-size trade-off space till either all minimal storage distributions are found or the throughput bound is reached.
References addStorageDistributionToChecklist(), bindingAwareSDFG, c, deleteStorageDistribution(), _StorageDistributionSet::distributions, exploreStorageDistributionSet(), lbDistributionSz, maxThroughput, minStorageDistributions, minSz, newStorageDistribution(), _StorageDistributionSet::next, _StorageDistribution::next, SDFgraph::nrChannels(), _StorageDistributionSet::prev, _StorageDistribution::prev, _StorageDistribution::sp, _StorageDistributionSet::sz, _StorageDistribution::sz, _StorageDistributionSet::thr, and _StorageDistribution::thr.
Referenced by analyze().

| void SDFstateSpaceBindingAwareBufferAnalysis::initBoundsSearchSpace | ( | TimedSDFgraph * | g, | |
| bool * | bufferChannels | |||
| ) | [private] |
initBoundsSearchSpace () Compute bounds on the trade-off space that must be explored.
References initLbDistributionSz(), initMaxThroughput(), initMinimalChannelSz(), and initMinimalChannelSzStep().
Referenced by analyze().

| void SDFstateSpaceBindingAwareBufferAnalysis::initLbDistributionSz | ( | TimedSDFgraph * | g | ) | [private] |
initLbDistributionSz () Compute lower bound on the buffer size needed for positive throughput
References c, lbDistributionSz, minSz, and SDFgraph::nrChannels().
Referenced by initBoundsSearchSpace().

| void SDFstateSpaceBindingAwareBufferAnalysis::initMaxThroughput | ( | TimedSDFgraph * | g | ) | [private] |
initMaxThroughput () Compute the maximal throughput that can be achieved by the graph.
References maxThroughput.
Referenced by initBoundsSearchSpace().
| void SDFstateSpaceBindingAwareBufferAnalysis::initMinimalChannelSz | ( | TimedSDFgraph * | g, | |
| bool * | bufferChannels | |||
| ) | [private] |
initMinimalChannelSz () Compute lower bound on the buffer size needed for positive throughput
References c, SDFgraph::channelsBegin(), SDFgraph::channelsEnd(), gcd(), SDFchannel::getDstActor(), SDFchannel::getDstPort(), SDFcomponent::getId(), SDFchannel::getInitialTokens(), SDFport::getRate(), SDFchannel::getSrcActor(), SDFchannel::getSrcPort(), minSz, and SDFgraph::nrChannels().
Referenced by initBoundsSearchSpace().

| void SDFstateSpaceBindingAwareBufferAnalysis::initMinimalChannelSzStep | ( | TimedSDFgraph * | g | ) | [private] |
initMinimalChannelSzStep () Compute lower bound on the step size of channels
References c, SDFgraph::channelsBegin(), SDFgraph::channelsEnd(), gcd(), SDFchannel::getDstPort(), SDFcomponent::getId(), SDFport::getRate(), SDFchannel::getSrcPort(), minSzStep, and SDFgraph::nrChannels().
Referenced by initBoundsSearchSpace().

| void SDFstateSpaceBindingAwareBufferAnalysis::minimizeStorageDistributionsSet | ( | StorageDistributionSet * | ds | ) | [private] |
minimizeMinStorageDistributions () The function removes all storage distributions within the supplied set of storage distributions which are non-minimal. All storage distributions within the set should have the same size.
References deleteStorageDistribution(), _StorageDistributionSet::distributions, _StorageDistribution::next, _StorageDistribution::prev, _StorageDistributionSet::prev, _StorageDistribution::thr, and _StorageDistributionSet::thr.
Referenced by exploreStorageDistributionSet().

| StorageDistribution * SDFstateSpaceBindingAwareBufferAnalysis::newStorageDistribution | ( | ) | [private] |
newStorageDistribution () Allocate memory for a new storage distribution.
References bindingAwareSDFG, _StorageDistribution::dep, SDFgraph::nrChannels(), and _StorageDistribution::sp.
Referenced by exploreStorageDistribution(), and findMinimalStorageDistributions().

Member Data Documentation
Referenced by findMinimalStorageDistributions(), and initLbDistributionSz().
Referenced by findMinimalStorageDistributions(), and initMaxThroughput().
Referenced by addStorageDistributionToChecklist(), analyze(), and findMinimalStorageDistributions().
Referenced by analyze(), findMinimalStorageDistributions(), initLbDistributionSz(), and initMinimalChannelSz().
Referenced by analyze(), exploreStorageDistribution(), and initMinimalChannelSzStep().
Referenced by analyze(), and execStorageDistribution().
The documentation for this class was generated from the following files:

