SDFstateSpaceBindingAwareThroughputAnalysis Class Reference
#include <tdma_schedule.h>
Classes | |
| class | TransitionSystem |
Public Member Functions | |
| SDFstateSpaceBindingAwareThroughputAnalysis () | |
| ~SDFstateSpaceBindingAwareThroughputAnalysis () | |
| TDtime | analyze (BindingAwareSDFG *bg, vector< double > &tileUtilization) |
Detailed Description
Binding-aware throughput analysis Computes the throughput of an SDFG mapped to an architecture platform. It is assumed that the platform uses a TDMA resource arbitration mechanism on the processors. An Actor is scheduled on a processor if its input tokens are available and the static-order schedule indicates that the actor is allowed to fire. Actors which are not mapped to a processor, only wait for their input tokens.
Constructor & Destructor Documentation
| SDFstateSpaceBindingAwareThroughputAnalysis::SDFstateSpaceBindingAwareThroughputAnalysis | ( | ) | [inline] |
| SDFstateSpaceBindingAwareThroughputAnalysis::~SDFstateSpaceBindingAwareThroughputAnalysis | ( | ) | [inline] |
Member Function Documentation
| double SDFstateSpaceBindingAwareThroughputAnalysis::analyze | ( | BindingAwareSDFG * | bg, | |
| vector< double > & | tileUtilization | |||
| ) |
stateSpaceThroughputAnalysisBoundedSDFG () The function computes the throughput of a binding-aware SDFG bg. It assumes that the platform uses a TDMA resource arbitration mechanism on the processors. An Actor is scheduled on a processor if its input tokens are available and the static-order schedule indicates that the actor is allowed to fire. Actors which are not mapped to a processor, only wait for their input tokens.
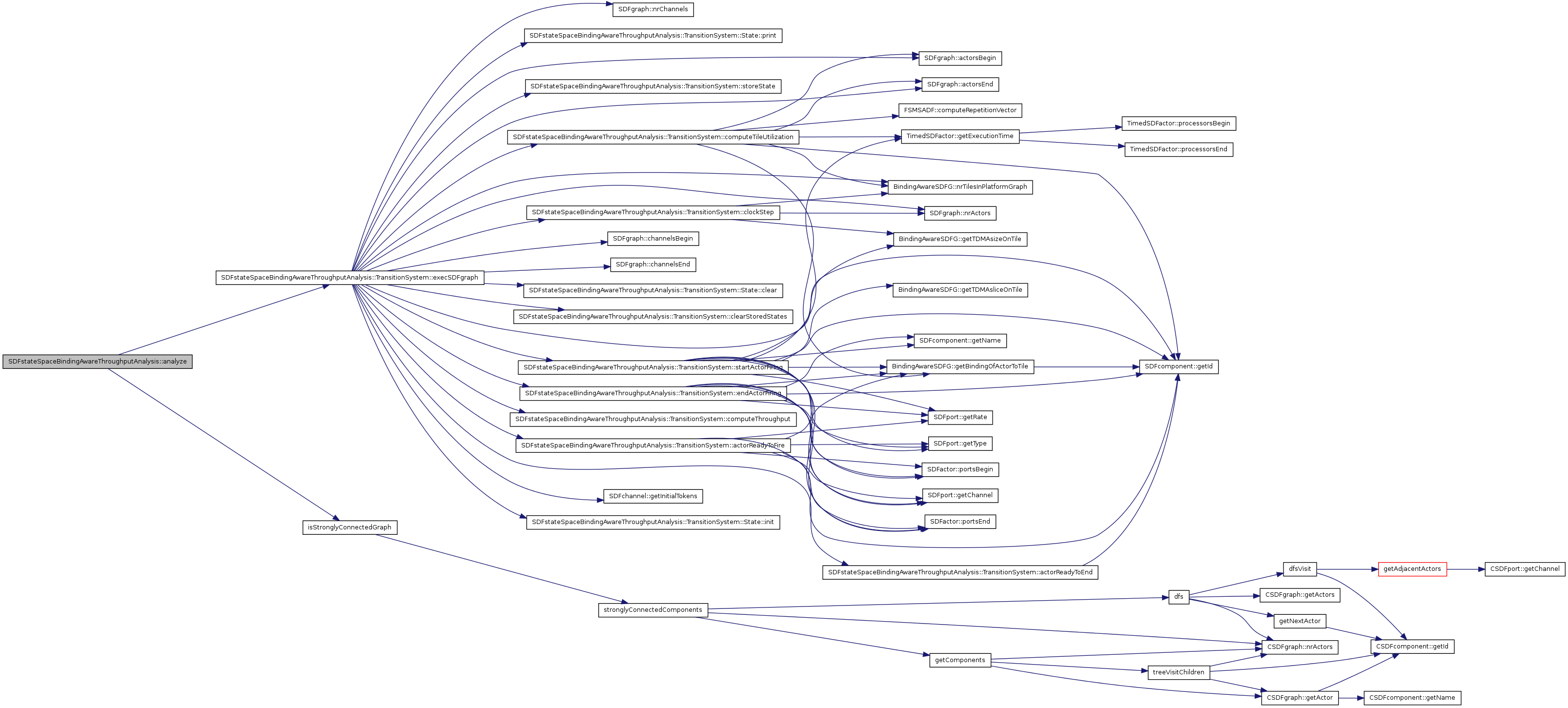
References SDFstateSpaceBindingAwareThroughputAnalysis::TransitionSystem::execSDFgraph(), isStronglyConnectedGraph(), and _StorageDistributionSet::thr.
Referenced by analyzeSDFG(), and Binding::analyzeThroughput().

The documentation for this class was generated from the following files:

