SDFstateSpaceThroughputAnalysisNingGao::TransitionSystem Class Reference

Classes | |
| class | State |
Public Types | |
| typedef list< State > | States |
| typedef States::iterator | StatesIter |
Public Member Functions | |
| TransitionSystem (TimedSDFgraph *gr) | |
| ~TransitionSystem () | |
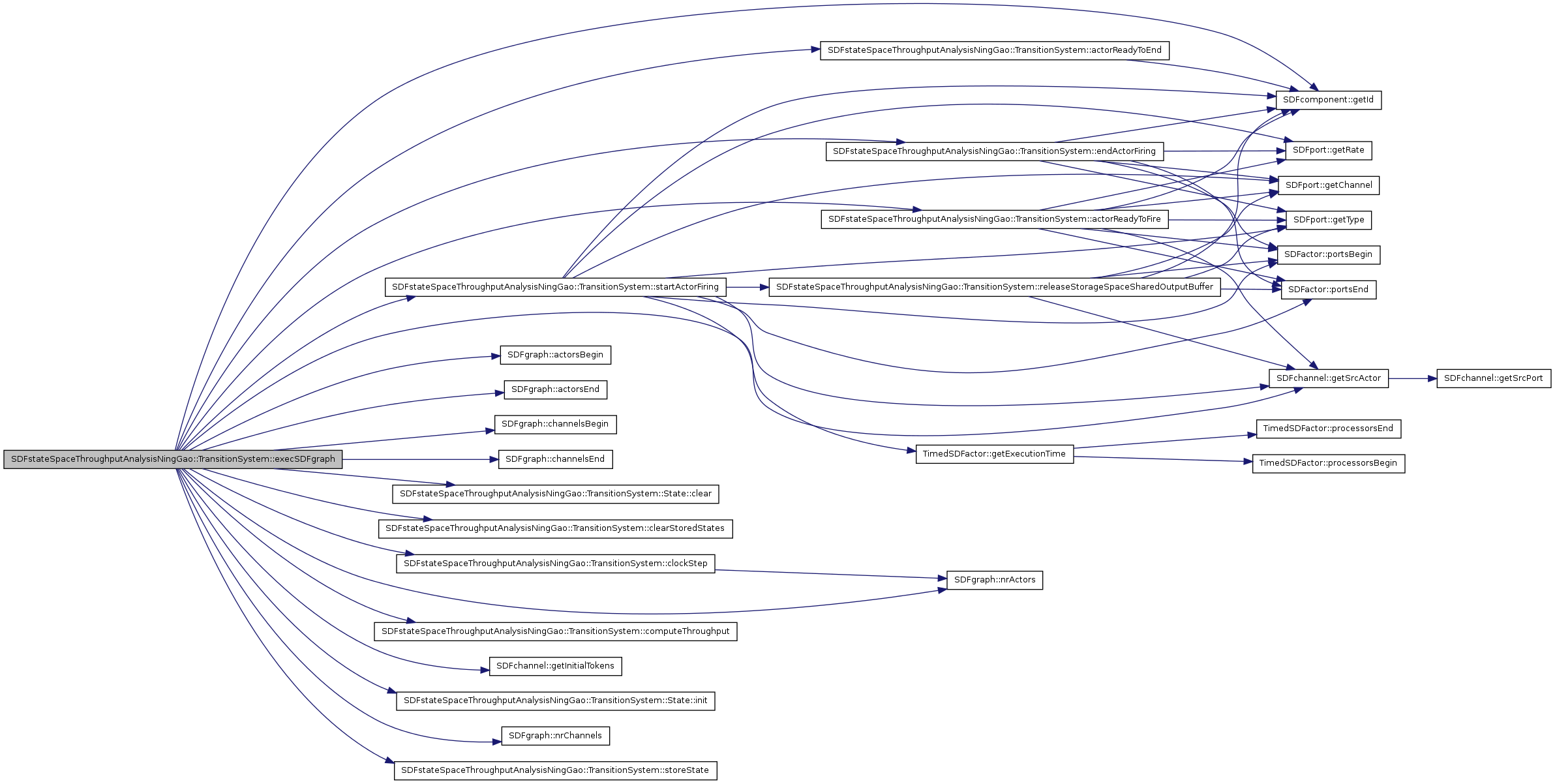
| TDtime | execSDFgraph (const TBufSize *sp, SDFtime &period, vector< SDFtime > &startTime) |
Private Member Functions | |
| bool | storeState (State &s, StatesIter &pos) |
| void | clearStoredStates () |
| TDtime | computeThroughput (const StatesIter cycleIter) |
| bool | releaseStorageSpaceSharedOutputBuffer (SDFchannel *c) |
| bool | actorReadyToFire (SDFactor *a) |
| void | startActorFiring (TimedSDFactor *a) |
| bool | actorReadyToEnd (SDFactor *a) |
| void | endActorFiring (SDFactor *a) |
| SDFtime | clockStep (vector< SDFtime > &startTime, vector< uint > &fireCnt, SDFtime &period, TTime &globalTime) |
| void | initOutputActor () |
Private Attributes | |
| TimedSDFgraph * | g |
| SDFactor * | outputActor |
| TCnt | outputActorRepCnt |
| State | currentState |
| States | storedStates |
Member Typedef Documentation
| typedef States::iterator SDFstateSpaceThroughputAnalysisNingGao::TransitionSystem::StatesIter |
Constructor & Destructor Documentation
| SDFstateSpaceThroughputAnalysisNingGao::TransitionSystem::TransitionSystem | ( | TimedSDFgraph * | gr | ) | [inline] |
| SDFstateSpaceThroughputAnalysisNingGao::TransitionSystem::~TransitionSystem | ( | ) | [inline] |
Member Function Documentation
| bool SDFstateSpaceThroughputAnalysisNingGao::TransitionSystem::actorReadyToEnd | ( | SDFactor * | a | ) | [private] |
actorReadyToEnd () The function returns true when the actor is ready to end its firing. Else the function returns false.
References SDFstateSpaceThroughputAnalysisNingGao::TransitionSystem::State::actClk, currentState, and SDFcomponent::getId().
Referenced by execSDFgraph().

| bool SDFstateSpaceThroughputAnalysisNingGao::TransitionSystem::actorReadyToFire | ( | SDFactor * | a | ) | [private] |
actorReadyToFire () The function returns true when the actor is ready to fire in state s. Else it returns false.
References c, CH_SPACE, CH_TOKENS, SDFport::getChannel(), SDFcomponent::getId(), SDFport::getRate(), SDFchannel::getSrcActor(), SDFport::getType(), SDFactor::portsBegin(), and SDFactor::portsEnd().
Referenced by execSDFgraph().

| void SDFstateSpaceThroughputAnalysisNingGao::TransitionSystem::clearStoredStates | ( | ) | [inline, private] |
References storedStates.
Referenced by execSDFgraph().
| SDFtime SDFstateSpaceThroughputAnalysisNingGao::TransitionSystem::clockStep | ( | vector< SDFtime > & | startTime, | |
| vector< uint > & | fireCnt, | |||
| SDFtime & | period, | |||
| TTime & | globalTime | |||
| ) | [private] |
clockStep () The function progresses time till the first end of firing transition becomes enabled. The time step is returned. In case of deadlock, the time step is equal to UINT_MAX.
References a, SDFstateSpaceThroughputAnalysisNingGao::TransitionSystem::State::actClk, currentState, g, SDFstateSpaceThroughputAnalysisNingGao::TransitionSystem::State::glbClk, and SDFgraph::nrActors().
Referenced by execSDFgraph().

| TDtime SDFstateSpaceThroughputAnalysisNingGao::TransitionSystem::computeThroughput | ( | const StatesIter | cycleIter | ) | [private] |
computeThroughput () The function calculates the throughput of the states on the cycle. Its value is equal to the average number of firings of an actor per time unit.
References SDFstateSpaceThroughputAnalysisNingGao::TransitionSystem::State::glbClk, and storedStates.
Referenced by execSDFgraph().
| void SDFstateSpaceThroughputAnalysisNingGao::TransitionSystem::endActorFiring | ( | SDFactor * | a | ) | [private] |
endActorFiring () Produce tokens on all output channels and remove the actor firing from the list of active firings.
References SDFstateSpaceThroughputAnalysisNingGao::TransitionSystem::State::actClk, c, currentState, SDFport::getChannel(), SDFcomponent::getId(), SDFport::getRate(), SDFport::getType(), SDFactor::portsBegin(), SDFactor::portsEnd(), and PRODUCE.
Referenced by execSDFgraph().

| TDtime SDFstateSpaceThroughputAnalysisNingGao::TransitionSystem::execSDFgraph | ( | const TBufSize * | sp, | |
| SDFtime & | period, | |||
| vector< SDFtime > & | startTime | |||
| ) |
execSDFgraph() Execute the SDF graph till a deadlock is found or a recurrent state. The throughput is returned.
References a, actorReadyToEnd(), actorReadyToFire(), SDFgraph::actorsBegin(), SDFgraph::actorsEnd(), c, CH, SDFgraph::channelsBegin(), SDFgraph::channelsEnd(), SDFstateSpaceThroughputAnalysisNingGao::TransitionSystem::State::clear(), clearStoredStates(), clockStep(), computeThroughput(), currentState, endActorFiring(), g, SDFcomponent::getId(), SDFchannel::getInitialTokens(), SDFchannel::getSrcActor(), SDFstateSpaceThroughputAnalysisNingGao::TransitionSystem::State::glbClk, SDFstateSpaceThroughputAnalysisNingGao::TransitionSystem::State::init(), SDFgraph::nrActors(), SDFgraph::nrChannels(), outputActor, outputActorRepCnt, SP, startActorFiring(), and storeState().
Referenced by SDFstateSpaceThroughputAnalysisNingGao::analyze().

| void SDFstateSpaceThroughputAnalysisNingGao::TransitionSystem::initOutputActor | ( | ) | [private] |
initOutputActor () The function selects an actor to be used as output actor in the state transition system.
References a, SDFgraph::actorsBegin(), SDFgraph::actorsEnd(), FSMSADF::computeRepetitionVector(), g, SDFcomponent::getId(), outputActor, and outputActorRepCnt.
Referenced by TransitionSystem().

| bool SDFstateSpaceThroughputAnalysisNingGao::TransitionSystem::releaseStorageSpaceSharedOutputBuffer | ( | SDFchannel * | c | ) | [private] |
releaseStorageSpaceSharedOutputBuffer () The function checks whether space must be produced on the shared output buffer. This is the case when the channel 'c' is the last channel to consume the token from the shared output buffer connected to the source of the channel. This condition is met when all outgoing channels of the source actor of the channel 'c' contain less tokens then the channel 'c'.
References a, CH, SDFport::getChannel(), SDFcomponent::getId(), SDFchannel::getSrcActor(), SDFport::getType(), SDFactor::portsBegin(), and SDFactor::portsEnd().
Referenced by startActorFiring().

| void SDFstateSpaceThroughputAnalysisNingGao::TransitionSystem::startActorFiring | ( | TimedSDFactor * | a | ) | [private] |
startActorFiring () Start the actor firing. Remove tokens from all input channels and add the actor firing to the list of active actor firings and advance sequence position.
References SDFstateSpaceThroughputAnalysisNingGao::TransitionSystem::State::actClk, c, CONSUME, CONSUME_SP, currentState, SDFport::getChannel(), TimedSDFactor::getExecutionTime(), SDFcomponent::getId(), SDFport::getRate(), SDFchannel::getSrcActor(), SDFport::getType(), SDFactor::portsBegin(), SDFactor::portsEnd(), PRODUCE_SP, and releaseStorageSpaceSharedOutputBuffer().
Referenced by execSDFgraph().

| bool SDFstateSpaceThroughputAnalysisNingGao::TransitionSystem::storeState | ( | State & | s, | |
| StatesIter & | pos | |||
| ) | [private] |
storeState () The function stores the state s on whenever s is not already in the list of storedStates. When s is stored, the function returns true. When the state s is already in the list, the state s is not stored. The function returns false. The function always sets the pos variable to the position where the state s is in the list.
References storedStates.
Referenced by execSDFgraph().
Member Data Documentation
Referenced by actorReadyToEnd(), clockStep(), endActorFiring(), execSDFgraph(), and startActorFiring().
Referenced by clockStep(), execSDFgraph(), initOutputActor(), and TransitionSystem().
Referenced by execSDFgraph(), and initOutputActor().
Referenced by execSDFgraph(), and initOutputActor().
Referenced by clearStoredStates(), computeThroughput(), and storeState().
The documentation for this class was generated from the following files:


