SDFstateSpaceTraceInterconnectCommunication Class Reference
#include <comm_trace.h>
Classes | |
| class | TransitionSystem |
Public Member Functions | |
| SDFstateSpaceTraceInterconnectCommunication () | |
| ~SDFstateSpaceTraceInterconnectCommunication () | |
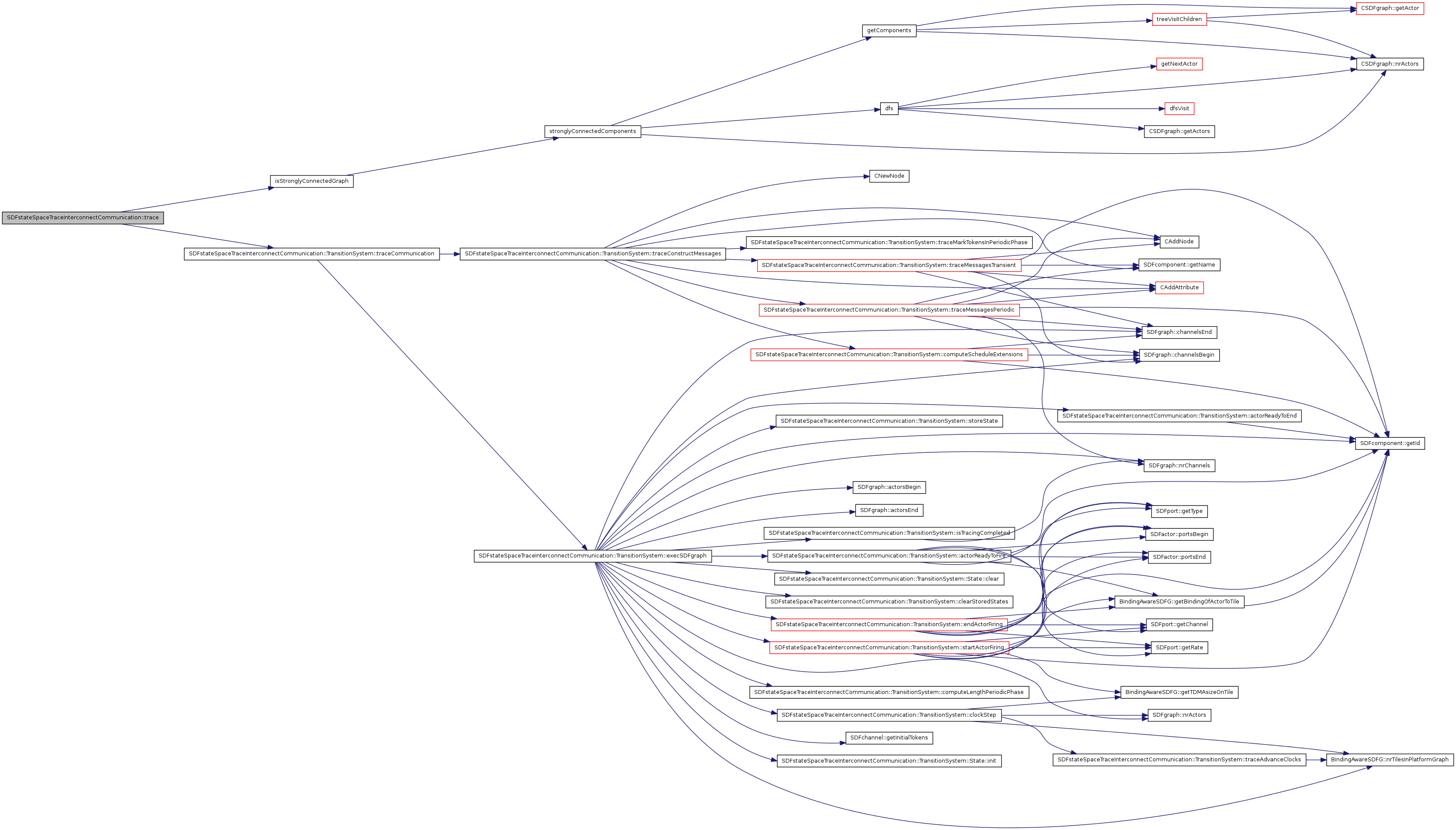
| CNode * | trace (BindingAwareSDFG *bg, PlatformGraph *platformGraph, uint slotTableSize) |
Detailed Description
Trace interconnect communication Generates a trace of all communication over the interconnect of a mapped and scheduled SDFG on a NoC-based platform. The relation between the communication in the transient and periodic part of the schedule is also included.
Constructor & Destructor Documentation
| SDFstateSpaceTraceInterconnectCommunication::SDFstateSpaceTraceInterconnectCommunication | ( | ) | [inline] |
| SDFstateSpaceTraceInterconnectCommunication::~SDFstateSpaceTraceInterconnectCommunication | ( | ) | [inline] |
Member Function Documentation
| CNode * SDFstateSpaceTraceInterconnectCommunication::trace | ( | BindingAwareSDFG * | bg, | |
| PlatformGraph * | pg, | |||
| uint | slotTableSize | |||
| ) |
Trace interconnect communication Generates a trace of all communication over the interconnect of a mapped and scheduled SDFG on a NoC-based platform. The relation between the communication in the transient and periodic part of the schedule is also included.
References isStronglyConnectedGraph(), and SDFstateSpaceTraceInterconnectCommunication::TransitionSystem::traceCommunication().
Referenced by NoCMapping::extractCommunicationConstraints(), and outputCommunicationTrace().

The documentation for this class was generated from the following files:

