mcmdg.cc File Reference
#include "mcmgraph.h"#include "../../base/hsdf/check.h"#include "../../base/algo/components.h"
Include dependency graph for mcmdg.cc:

Functions | |
| static double | mcmDG (MCMgraph *mcmGraph) |
| static CFraction | mcmDasdanGupta (TimedSDFgraph *g) |
| CFraction | maximumCycleMeanDasdanGupta (TimedSDFgraph *g) |
Function Documentation
| CFraction maximumCycleMeanDasdanGupta | ( | TimedSDFgraph * | g | ) |
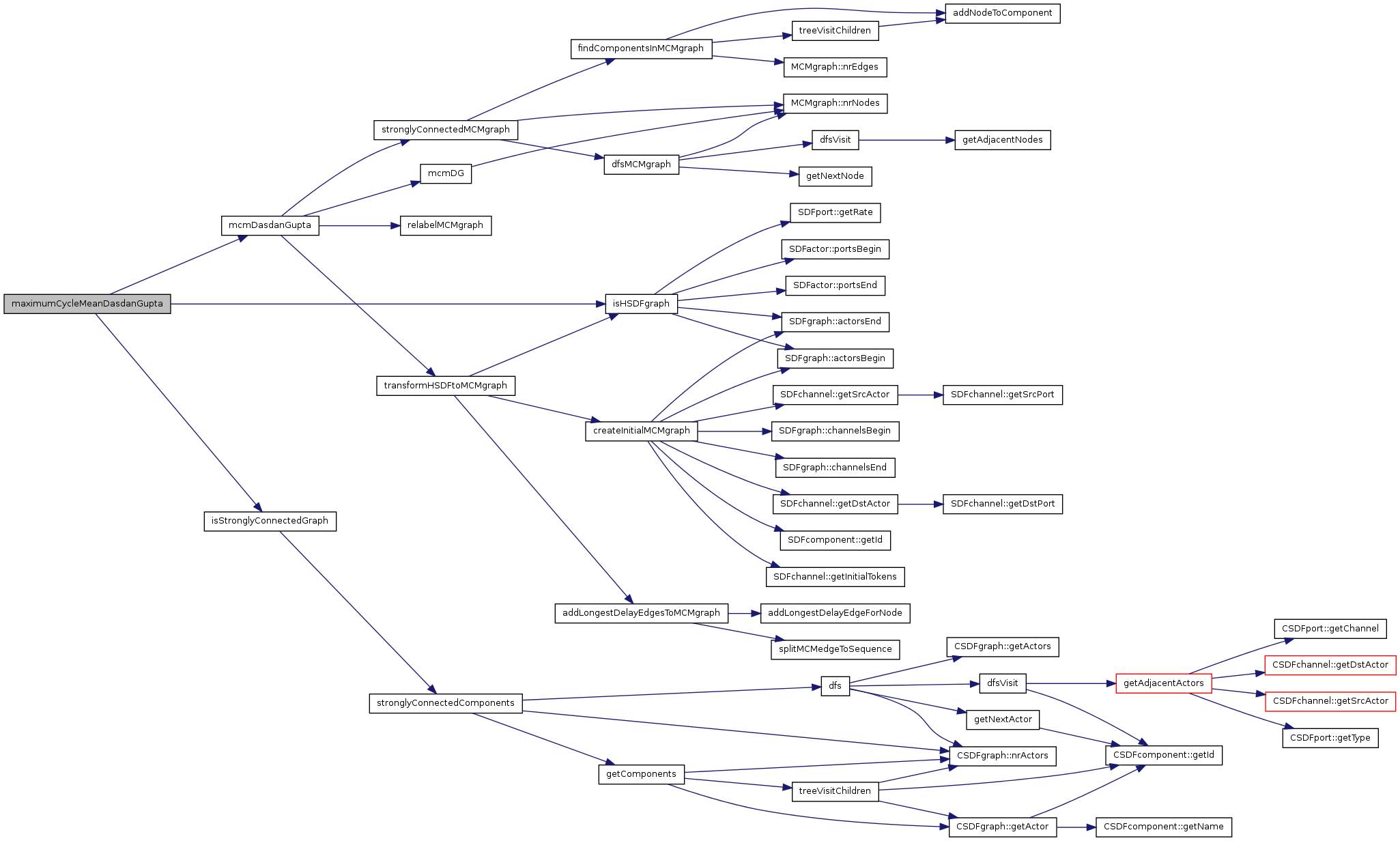
maximumCycleMeanDasdanGupta () The function computes the maximum cycle mean of a HSDF graph using Dasan-Gupta's algorithm.
References isHSDFgraph(), isStronglyConnectedGraph(), and mcmDasdanGupta().
Referenced by analyzeSDFG().
Here is the call graph for this function:

| static CFraction mcmDasdanGupta | ( | TimedSDFgraph * | g | ) | [static] |
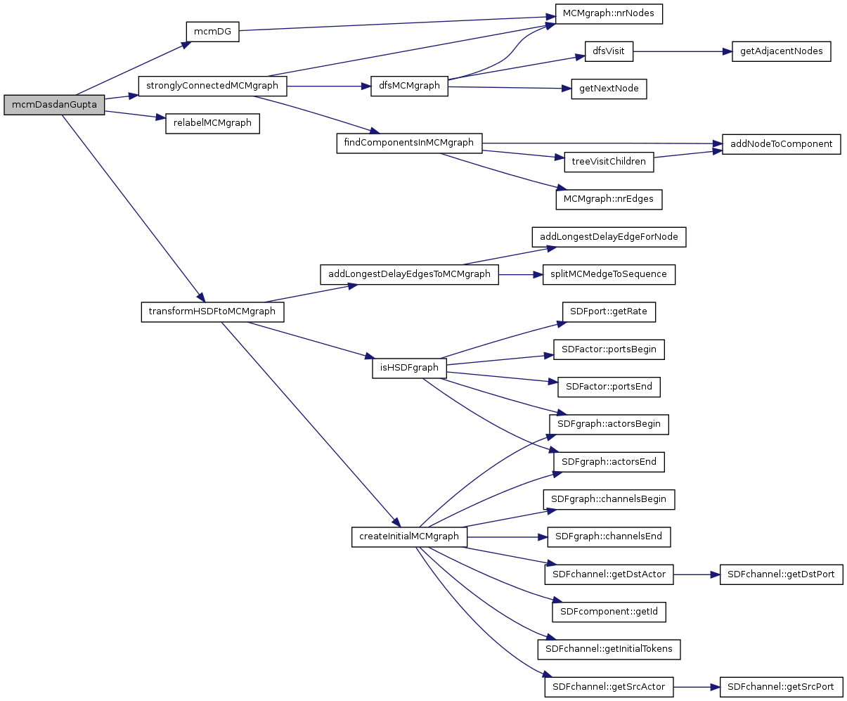
mcmDasdanGupta () The function computes the maximum cycle mean of a HSDF graph using Dasdan-Gupta's algorithm.
References mcmDG(), relabelMCMgraph(), stronglyConnectedMCMgraph(), and transformHSDFtoMCMgraph().
Referenced by maximumCycleMeanDasdanGupta().
Here is the call graph for this function:

| static double mcmDG | ( | MCMgraph * | mcmGraph | ) | [static] |
mcmDG () The function computes the maximum cycle mean of a HSDF graph using Dasdan-Gupta's algorithm.
References _MCMedge::dst, _MCMnode::id, MAX, MIN, MCMgraph::nodes, MCMgraph::nrNodes(), _MCMnode::out, pi, v, and _MCMedge::w.
Referenced by mcmDasdanGupta().
Here is the call graph for this function:


