mcmkarp.cc File Reference
#include "mcmgraph.h"#include "../../base/hsdf/check.h"#include "../../base/algo/components.h"
Include dependency graph for mcmkarp.cc:

Functions | |
| static CFraction | mcmKarp (TimedSDFgraph *g) |
| CFraction | maximumCycleMeanKarp (TimedSDFgraph *g) |
Function Documentation
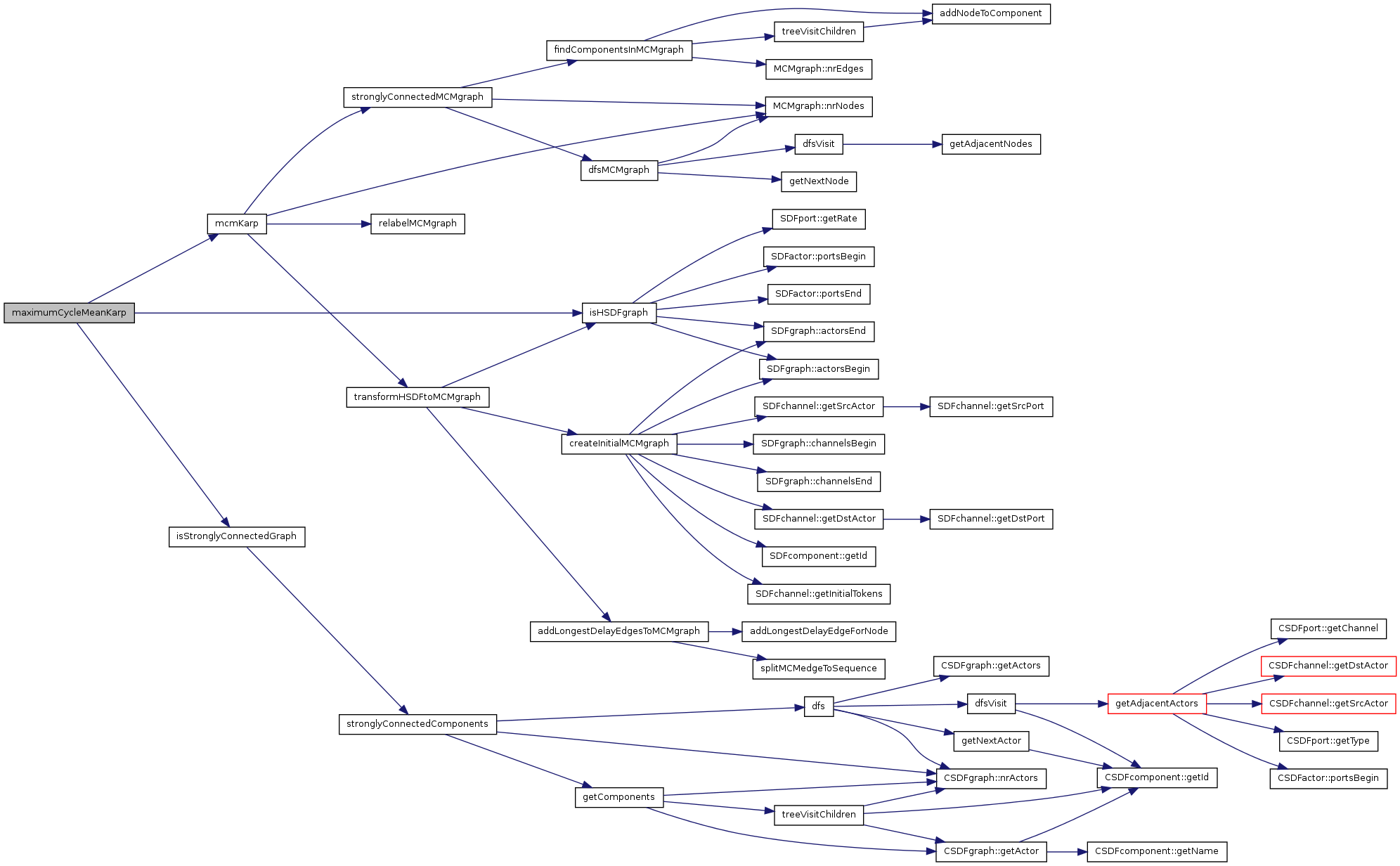
| CFraction maximumCycleMeanKarp | ( | TimedSDFgraph * | g | ) |
maximumCycleMeanKarp () The function computes the maximum cycle mean of a HSDF graph using Karp's algorithm.
References isHSDFgraph(), isStronglyConnectedGraph(), and mcmKarp().
Referenced by analyzeSDFG().
Here is the call graph for this function:

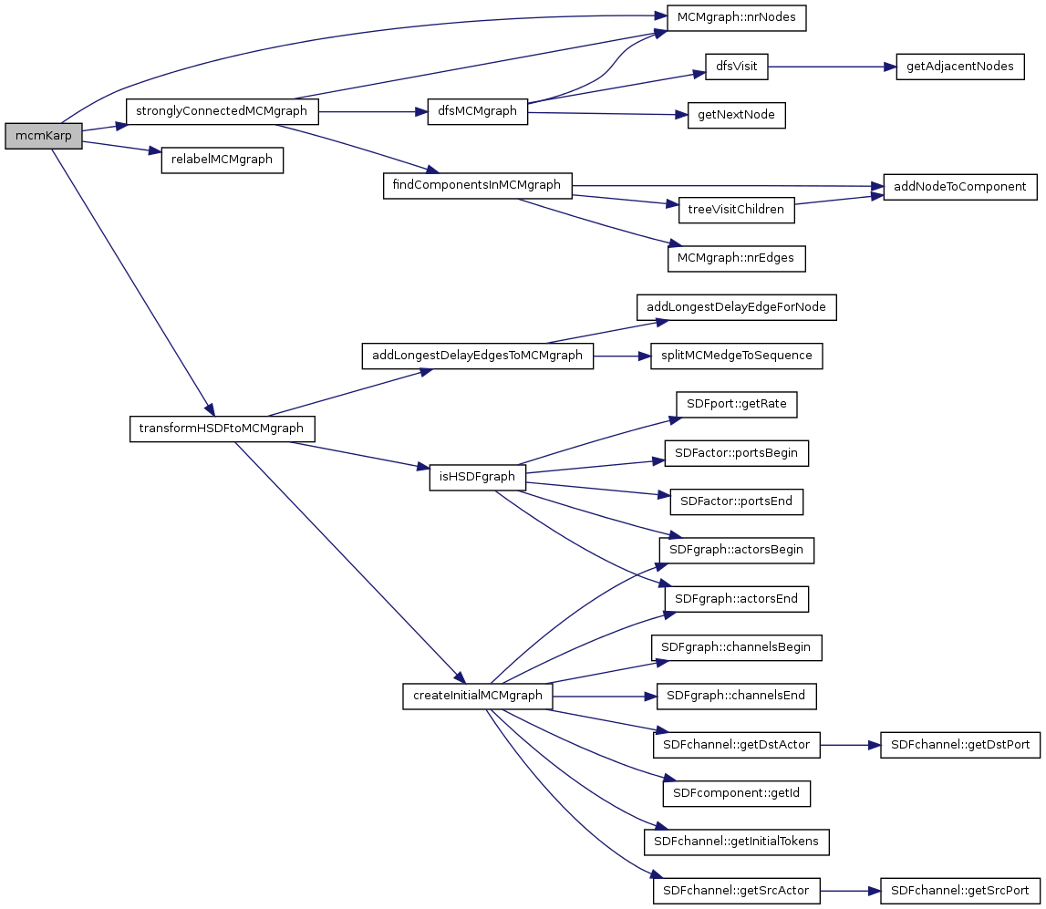
| static CFraction mcmKarp | ( | TimedSDFgraph * | g | ) | [static] |
mcmKarp () The function computes the maximum cycle mean of a HSDF graph using Karp's algorithm.
References _MCMnode::id, _MCMnode::in, MAX, MIN, MCMgraph::nodes, MCMgraph::nrNodes(), relabelMCMgraph(), stronglyConnectedMCMgraph(), transformHSDFtoMCMgraph(), and v.
Referenced by maximumCycleMeanKarp().
Here is the call graph for this function:


