#include "mcmgraph.h"#include "../../base/hsdf/check.h"#include "../../base/algo/components.h"#include <float.h>
Classes | |
| class | Node |
| struct | Arc |
| struct | Graph |
| struct | D_heap |
Defines | |
| #define | NILN (node *) NULL |
| #define | NILA (arc *) NULL |
| #define | dh 4L |
Typedefs | |
| typedef struct Node | node |
| typedef struct Arc | arc |
| typedef struct Graph | graph |
| typedef arc * | item |
| typedef struct D_heap | d_heap |
Functions | |
| static long | MAXCHILD (long x, d_heap *h) |
| static void | SHIFTDOWN (d_heap *h, item i, long x) |
| static void | SHIFTUP (d_heap *h, item i, long x) |
| static void | INSERT (d_heap *h, item i) |
| static void | DELETE (d_heap *h, item i) |
| static item | DELETE_MAX (d_heap *h) |
| static item | GET_MAX (d_heap *h) |
| static bool | ALLOC_HEAP (d_heap *h, long k) |
| static void | DEALLOC_HEAP (d_heap *h) |
| static void | update_subtree (node *root) |
| static void | mmcycle (graph *gr, double *lambda, arc **cycle, long *len) |
| static void | convertMCMgraphToYTOgraph (MCMgraph *g, graph *gr) |
| static CFraction | mcmYoungTarjanOrlin (TimedSDFgraph *g, bool mcmFormulation) |
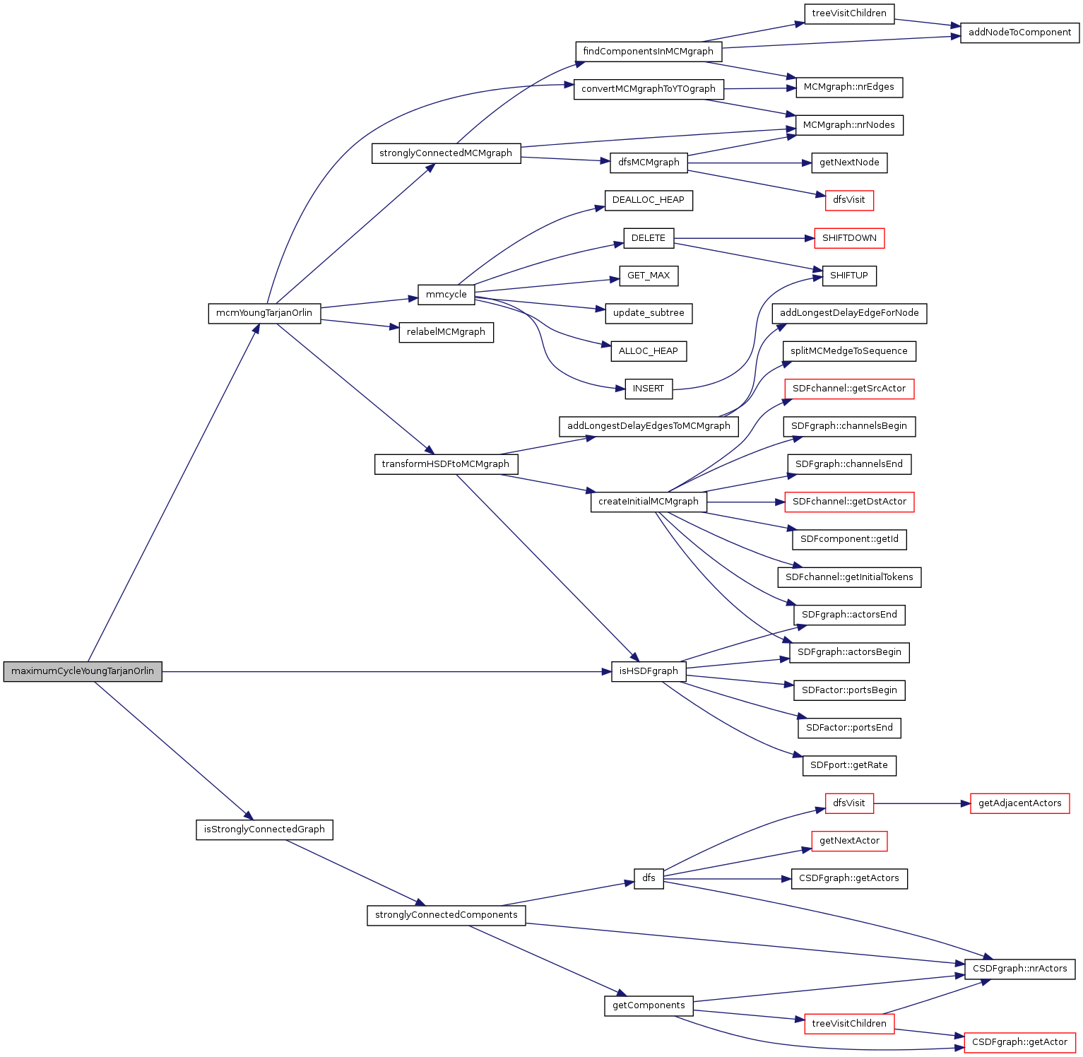
| CFraction | maximumCycleYoungTarjanOrlin (TimedSDFgraph *g, bool mcmFormulation) |
Variables | |
| static long | update_level |
| static node * | upd_nodes |
Define Documentation
| #define dh 4L |
Referenced by MAXCHILD().
| #define NILA (arc *) NULL |
Referenced by DELETE_MAX(), GET_MAX(), and mmcycle().
| #define NILN (node *) NULL |
Referenced by mmcycle(), and update_subtree().
Typedef Documentation
Function Documentation
| static bool ALLOC_HEAP | ( | d_heap * | h, | |
| long | k | |||
| ) | [inline, static] |
References D_heap::items, D_heap::max_size, and D_heap::size.
Referenced by mmcycle().
convertMCMgraphToYTOgraph () The function converts a weighted directed graph used in the MCM algorithms to graph input for Young-Tarjan-Orlin's algorithm.
References a, Graph::arcs, Arc::cost, _MCMedge::d, _MCMedge::dst, MCMgraph::edges, Node::first_arc_in, Node::first_arc_out, Arc::head, _MCMnode::id, Node::id, Graph::n_arcs, Graph::n_nodes, Arc::next_in, Arc::next_out, MCMgraph::nodes, Graph::nodes, MCMgraph::nrEdges(), MCMgraph::nrNodes(), _MCMedge::src, Arc::tail, Arc::transit_time, v, _MCMedge::visible, Graph::vs, and _MCMedge::w.
Referenced by mcmYoungTarjanOrlin().

| static void DEALLOC_HEAP | ( | d_heap * | h | ) | [inline, static] |
References D_heap::items.
Referenced by mmcycle().
References Arc::hpos, D_heap::items, Arc::key, SHIFTDOWN(), SHIFTUP(), and D_heap::size.
Referenced by DELETE_MAX(), and mmcycle().

References DELETE(), D_heap::items, NILA, and D_heap::size.

References D_heap::items, NILA, and D_heap::size.
Referenced by mmcycle().
References SHIFTUP(), and D_heap::size.
Referenced by mmcycle().

| static long MAXCHILD | ( | long | x, | |
| d_heap * | h | |||
| ) | [inline, static] |
References dh, D_heap::items, Arc::key, and D_heap::size.
Referenced by SHIFTDOWN().
| CFraction maximumCycleYoungTarjanOrlin | ( | TimedSDFgraph * | g, | |
| bool | mcmFormulation | |||
| ) |
maximumCycleMeanYoungTarjanOrlin () The function computes the maximum cycle mean of a HSDF graph using Young-Tarjan-Orlin's algorithm.
References isHSDFgraph(), isStronglyConnectedGraph(), and mcmYoungTarjanOrlin().
Referenced by analyzeSDFG().

| static CFraction mcmYoungTarjanOrlin | ( | TimedSDFgraph * | g, | |
| bool | mcmFormulation | |||
| ) | [static] |
mcmYoungTarjanOrlin () The function computes the maximum cycle mean of a HSDF graph using Young-Tarjan-Orlin's algorithm.
References Graph::arcs, convertMCMgraphToYTOgraph(), mmcycle(), Graph::nodes, relabelMCMgraph(), stronglyConnectedMCMgraph(), and transformHSDFtoMCMgraph().
Referenced by maximumCycleYoungTarjanOrlin().

mmcycle ()
Determines maximum mean cycle in a directed graph G = (V, E, c), c: E->IR a "cost" function on the edges, alternatively called "length" or "weight".
Input parameter: --------------- gr - graph structure with incidence lists of incoming and outgoing edges for each node
Output parameters: ----------------- lambda - maximum cycle mean
cycle - pointers to arcs on maximum mean cycle, ordered in array from top to bottom with respect to subsequent arcs on cycle
len - number of elements of "cycle"
If cycle or len is a NULL-pointer, then these parameters are not assigned a value.
Reference --------- N.E. Young, R. E. Tarjan, J. B. Orlin: "Faster Parametric Shortest Path and Minimum-Balance Algorithms", Networks 21 (1991), 205-221
Sketch of algorithm: -------------------
1) Introduce an extra node s and an emanating arc with cost zero to each node of the graph, let V' and E' be the extended node and edge sets respectively and G' = (V',E',c).
2) Let lambda = lambda_ini = sum (abs(c(e)) + 1.0 over all edges e of E';
3) Introduce edge costs c_lambda(e) = c(e) - lambda for all edges e of E', let G'_lambda = (V', E', c_lambda), (all edge costs c_lambda(e) are positive);
4) Set up tree T_lambda of shortest paths from s to all other nodes in G'_lambda, i.e. with respect to edge costs c_lambda, this tree consists of all edges ema- nating from node s, for each node v retain cost ct(v) of tree path in G' and the number of edges on the path from s to v, i.e. the tree level of v;
5) For all edges e = (u,v) in G - T_lambda compute edge (pivot) key pk as
pk(e) = (ct(u) + c(u,v) - ct(v))/(lev(u) + 1 - lev(v))
if lev(u) + 1 > lev(v), otherwise set pk(e) = -infinite
For each node v select an incoming edge whose key is maximum among all incoming edges and assign it to v as vertex key.
6) Determine an edge emin = (u',v') such that pk(u',v') is maximum among all edge keys by way of vertex keys - such a key always exists at this point - let lambda = pk(u', v');
7) If v' is an ancestor of u' in the tree, inserting edge (u',v') into it creates a cycle with mean value lambda, this is a maximum mean cycle, return cycle and lambda;
8) Delete edge (u'',v') from the tree and insert edge (u',v') instead, for all nodes v of subtree rooted at v', update lev (v) and ct(v) by adding lev(u') + 1 - lev (v') and ct(u') + c(u',v') - ct(v') respectively, compute edge key for edge (u'',v'), remove edge key of (u',v') and update edge keys for all edges (u,v) with exactly one of its incident nodes u or v in subtree rooted at v' (such edges are the final ones on new shortest paths to destination node v), determine new vertex key for each vertex that has an incoming edge whose key has been changed;
9) goto (6);
References ALLOC_HEAP(), Graph::arcs, ASSERT, Arc::cost, Node::cost_t, DEALLOC_HEAP(), DELETE(), Node::first_arc_in, Node::first_arc_out, Node::first_child, GET_MAX(), Arc::head, Arc::hpos, Node::in_list, Arc::in_tree, INSERT(), Arc::key, Node::left_sibl, Node::level, Node::link, Graph::n_arcs, Graph::n_nodes, Arc::next_in, Arc::next_out, NILA, NILN, Graph::nodes, Node::parent_in, Node::right_sibl, Arc::tail, Arc::transit_time, update_level, update_subtree(), Node::vkey, and Graph::vs.
Referenced by mcmYoungTarjanOrlin().

References c, Arc::hpos, D_heap::items, Arc::key, and MAXCHILD().
Referenced by DELETE().

References Arc::hpos, D_heap::items, and Arc::key.
| static void update_subtree | ( | node * | root | ) | [static] |
update_subtree () recursive subtree traversal function, produces a one-way liked list of nodes * contained in subtree updates node levels and costs of paths along sub-tree to nodes contained in it.
References Arc::cost, Node::cost_t, Node::first_child, Node::in_list, Node::level, Node::link, NILN, Node::parent_in, Node::right_sibl, and update_level.
Referenced by mmcycle().
Variable Documentation
long update_level [static] |
Referenced by mmcycle(), and update_subtree().

