#include "base/base.h"#include "../untimed/graph.h"
Include dependency graph for sdf/base/algo/repetition_vector.h:

This graph shows which files directly or indirectly include this file:

Typedefs | |
| typedef std::vector< int > | RepetitionVector |
Functions | |
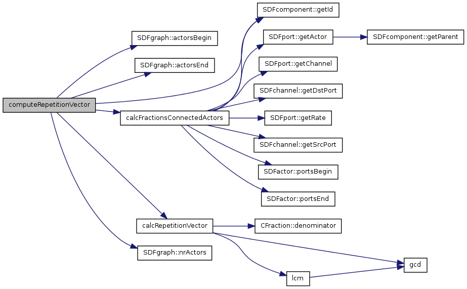
| RepetitionVector | computeRepetitionVector (SDFgraph *g) |
| bool | isSDFgraphConsistent (SDFgraph *g) |
Typedef Documentation
| typedef std::vector<int> RepetitionVector |
Repetition vector
Function Documentation
| RepetitionVector computeRepetitionVector | ( | SDFgraph * | g | ) |
computeRepetitionVector () The function computes the repetition vector of an SDFG.
References a, SDFgraph::actorsBegin(), SDFgraph::actorsEnd(), calcFractionsConnectedActors(), calcRepetitionVector(), SDFcomponent::getId(), and SDFgraph::nrActors().
Here is the call graph for this function:

| bool isSDFgraphConsistent | ( | SDFgraph * | g | ) |
isSDFgraphConsistent () The function checks the consistency of the SDFG and returns true when the graph is consistent, else it returns false.
References FSMSADF::computeRepetitionVector().
Referenced by analyzeSDFG().
Here is the call graph for this function:


