sdf/output/xml/xml.h File Reference
#include "../../base/timed/graph.h"
Include dependency graph for sdf/output/xml/xml.h:

This graph shows which files directly or indirectly include this file:

Functions | |
| CNode * | createApplicationGraphNode (TimedSDFgraph *g) |
| void | outputSDFasXML (SDFgraph *g, ostream &out) |
| void | outputSDFasXML (TimedSDFgraph *g, ostream &out) |
Function Documentation
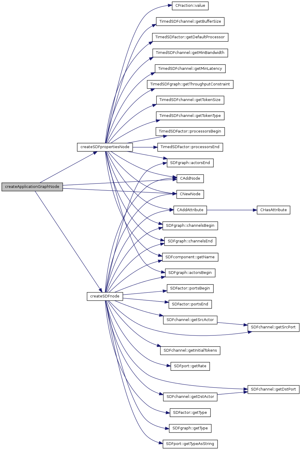
| CNode* createApplicationGraphNode | ( | TimedSDFgraph * | g | ) |
createApplicationGraphNode () The function returns an SDF graph in XML format.
References CAddNode(), CNewNode(), createSDFnode(), and createSDFpropertiesNode().
Here is the call graph for this function:

| void outputSDFasXML | ( | TimedSDFgraph * | g, | |
| ostream & | out | |||
| ) |
outputSDFasXML () The function outputs a SDF graph in XML format.
References CAddAttribute(), CAddNode(), CNewDoc(), CNewNode(), createSDFnode(), createSDFpropertiesNode(), and CSaveFile().
Here is the call graph for this function:

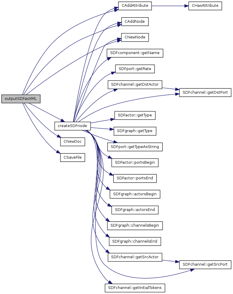
| void outputSDFasXML | ( | SDFgraph * | g, | |
| ostream & | out | |||
| ) |
outputSDFasXML () The function outputs a SDF graph in XML format.
References CAddAttribute(), CAddNode(), CNewDoc(), CNewNode(), createSDFnode(), and CSaveFile().
Referenced by FSMSADF::ToolAnalyze::analyzeGraph(), analyzeSDFG(), generateRandomSDFG(), transformGraph(), and FSMSADF::ToolTransform::transformGraph().
Here is the call graph for this function:


