FSMSADF::MPExplore::Exploration Class Reference
#include <mpexplore.h>

Public Member Functions | |
| MPTime | exploreDelayForSchedule (MaxPlus::Vector *gamma0, MaxPlus::Vector *gamma_s, MPTime period) |
| void | exploreEigen (MaxPlus::Vector **eigenvector, MPTime *eigenvalue) |
| MaxPlus::Vector * | convertEigenvector (ScenarioGraph *sg1, MaxPlus::Vector *v1) |
Public Attributes | |
| SGraph * | G |
| Actor ** | staticSchedule |
Detailed Description
class Exploration A MaxPlusExploration object encapsulates MaxPlus analysis algorithms.
Member Function Documentation
| MaxPlus::Vector * FSMSADF::MPExplore::Exploration::convertEigenvector | ( | ScenarioGraph * | sg1, | |
| MaxPlus::Vector * | v1 | |||
| ) |
convertEigenvector() The function converts the time stamps in the eigenvector v1 of scenario graph sg1 to an eigenvector for this scenario graph. The eigen vector contains an entry for each initial token in the scenario graph. The entries are ordered based on the channel ids (low to high).
References c, G, MaxPlus::Vector::get(), FSMSADF::ScenarioGraph::getChannels(), FSMSADF::Channel::getInitialTokens(), FSMSADF::GraphComponent::getName(), MaxPlus::MP_MINUSINFINITY, MaxPlus::Vector::put(), and FSMSADF::MPExplore::SGraph::scenarioGraph.

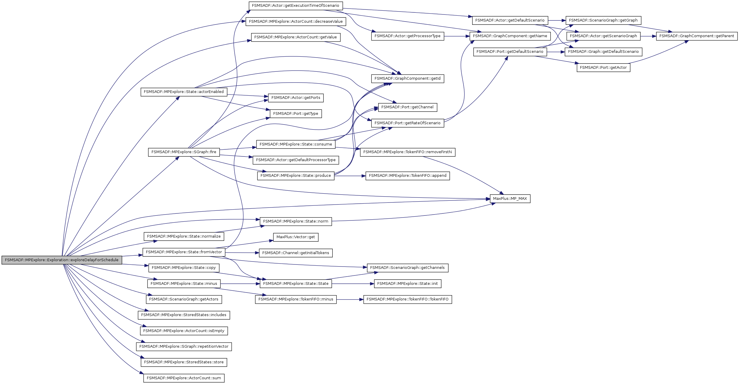
| MPTime FSMSADF::MPExplore::Exploration::exploreDelayForSchedule | ( | MaxPlus::Vector * | gamma0, | |
| MaxPlus::Vector * | gamma_s, | |||
| MPTime | period | |||
| ) |
exploreDelayForSchedule() Compute the minimal delay of a delay-period model for give period, starting schedule and steady-state schedule according to the algorithm presented in the paper "Synchronous Dataflow Scenarios".
References a, FSMSADF::MPExplore::State::actorEnabled(), FSMSADF::MPExplore::State::copy(), FSMSADF::MPExplore::ActorCount::decreaseValue(), FSMSADF::MPExplore::SGraph::fire(), FSMSADF::MPExplore::State::fromVector(), G, FSMSADF::ScenarioGraph::getActors(), FSMSADF::MPExplore::ActorCount::getValue(), FSMSADF::MPExplore::StoredStates::includes(), FSMSADF::MPExplore::ActorCount::isEmpty(), FSMSADF::MPExplore::State::minus(), MaxPlus::MP_MAX(), MaxPlus::MP_MINUSINFINITY, FSMSADF::MPExplore::State::norm(), FSMSADF::MPExplore::State::normalize(), FSMSADF::MPExplore::SGraph::repetitionVector(), FSMSADF::MPExplore::SGraph::scenario, FSMSADF::MPExplore::SGraph::scenarioGraph, staticSchedule, FSMSADF::MPExplore::StoredStates::store(), and FSMSADF::MPExplore::ActorCount::sum().

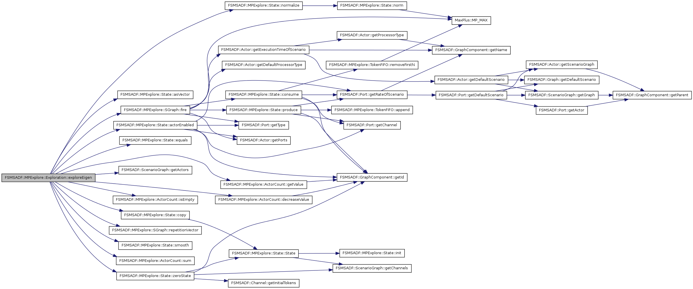
| void FSMSADF::MPExplore::Exploration::exploreEigen | ( | MaxPlus::Vector ** | eigenvector, | |
| MPTime * | eigenvalue | |||
| ) |
exploreEigen() Compute the eigenvector and eigenvalue of the MaxPlus matrix associated with the scenario graph.
References a, FSMSADF::MPExplore::State::actorEnabled(), FSMSADF::MPExplore::State::asVector(), FSMSADF::MPExplore::State::copy(), FSMSADF::MPExplore::ActorCount::decreaseValue(), FSMSADF::MPExplore::State::equals(), FSMSADF::MPExplore::SGraph::fire(), G, FSMSADF::ScenarioGraph::getActors(), FSMSADF::MPExplore::ActorCount::getValue(), FSMSADF::MPExplore::ActorCount::isEmpty(), lambda, FSMSADF::MPExplore::State::normalize(), FSMSADF::MPExplore::SGraph::repetitionVector(), FSMSADF::MPExplore::SGraph::scenario, FSMSADF::MPExplore::SGraph::scenarioGraph, FSMSADF::MPExplore::State::smooth(), staticSchedule, FSMSADF::MPExplore::ActorCount::sum(), and FSMSADF::MPExplore::State::zeroState().

Member Data Documentation
Referenced by convertEigenvector(), exploreDelayForSchedule(), and exploreEigen().
Referenced by exploreDelayForSchedule(), and exploreEigen().
The documentation for this class was generated from the following files:

