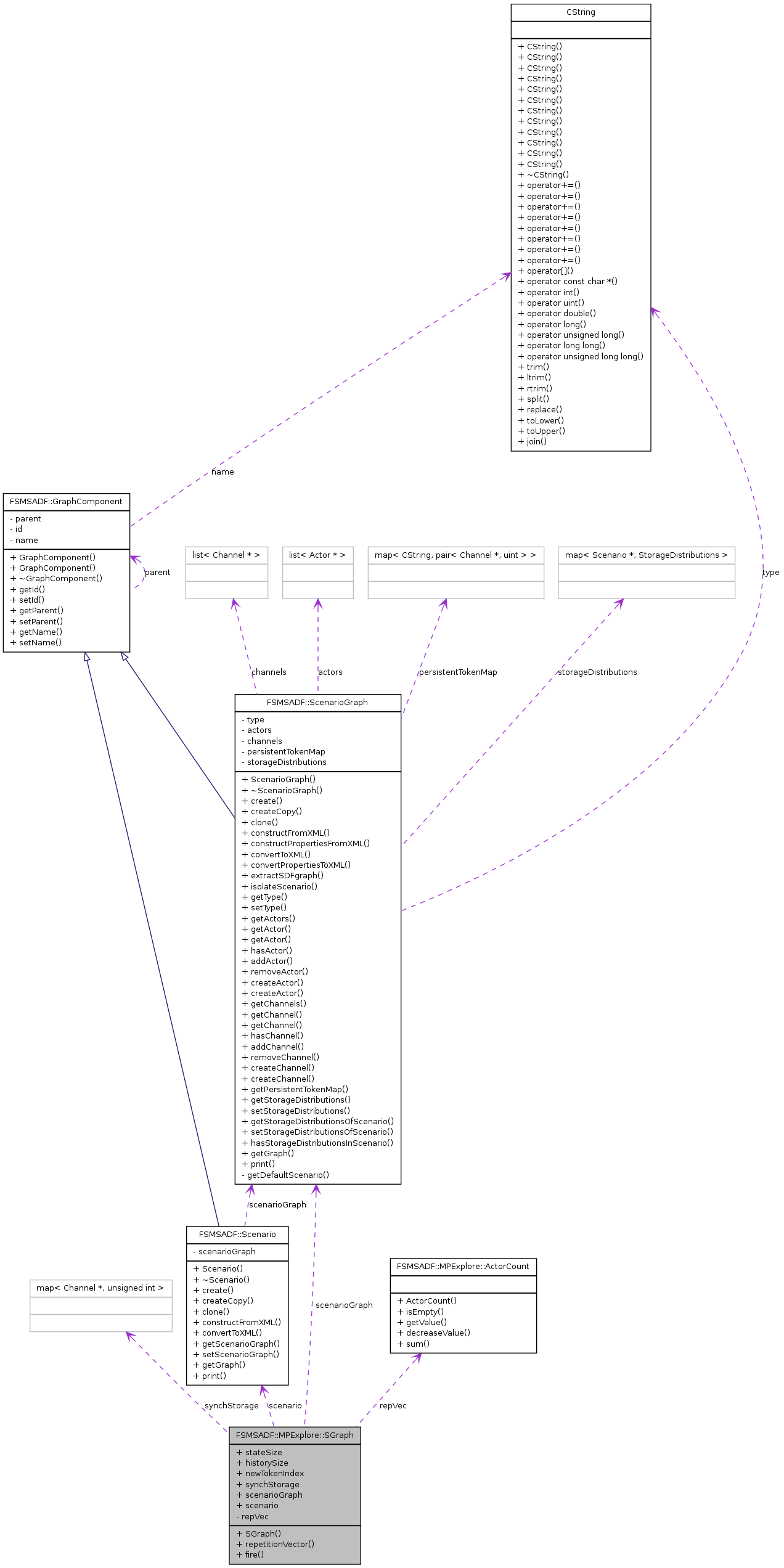
FSMSADF::MPExplore::SGraph Class Reference
#include <mpexplore.h>

Public Member Functions | |
| SGraph (ScenarioGraph *g, Scenario *s) | |
| ActorCount * | repetitionVector () |
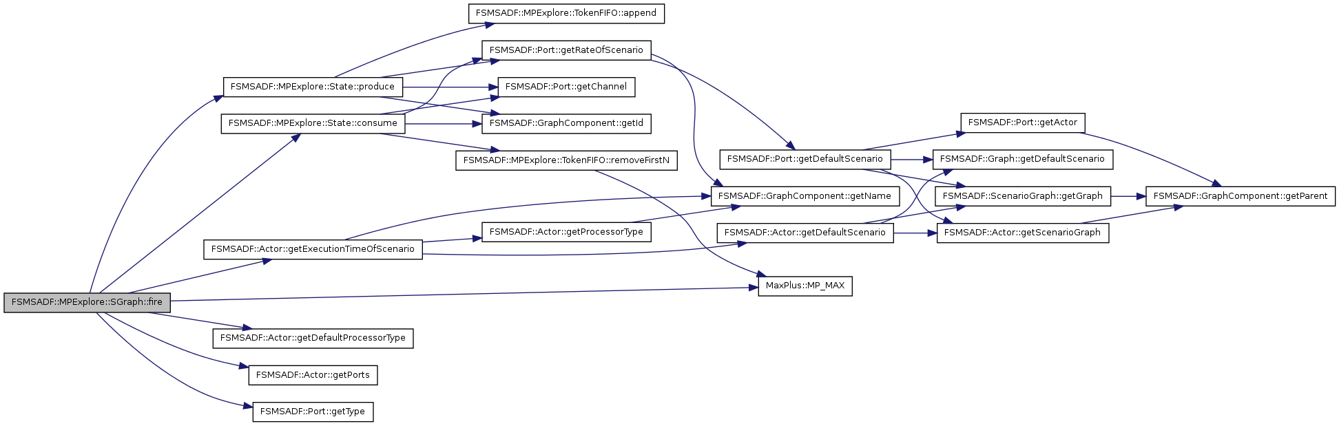
| void | fire (State *x, Actor *a) |
Public Attributes | |
| unsigned int | stateSize |
| unsigned int | historySize |
| unsigned int | newTokenIndex |
| map< Channel *, unsigned int > | synchStorage |
| ScenarioGraph * | scenarioGraph |
| Scenario * | scenario |
Private Attributes | |
| ActorCount * | repVec |
Detailed Description
class SGraph Decorates a scenario graph with information for MaxPlus analysis.
Constructor & Destructor Documentation
| FSMSADF::MPExplore::SGraph::SGraph | ( | ScenarioGraph * | g, | |
| Scenario * | s | |||
| ) |
SGraph() Constructor.
References a, c, FSMSADF::computeRepetitionVector(), FSMSADF::ScenarioGraph::getActors(), FSMSADF::ScenarioGraph::getChannels(), FSMSADF::Channel::getInitialTokens(), FSMSADF::Port::getRateOfScenario(), FSMSADF::Channel::getSrcActor(), FSMSADF::Channel::getSrcPort(), historySize, repVec, scenario, scenarioGraph, stateSize, and synchStorage.

Member Function Documentation
References FSMSADF::MPExplore::State::consume(), FSMSADF::Actor::getDefaultProcessorType(), FSMSADF::Actor::getExecutionTimeOfScenario(), FSMSADF::Actor::getPorts(), FSMSADF::Port::getType(), MaxPlus::MP_MAX(), MaxPlus::MP_MINUSINFINITY, FSMSADF::MPExplore::State::produce(), and scenario.
Referenced by FSMSADF::MPExplore::Exploration::exploreDelayForSchedule(), and FSMSADF::MPExplore::Exploration::exploreEigen().

| ActorCount * FSMSADF::MPExplore::SGraph::repetitionVector | ( | ) |
References repVec.
Referenced by FSMSADF::MPExplore::Exploration::exploreDelayForSchedule(), and FSMSADF::MPExplore::Exploration::exploreEigen().
Member Data Documentation
| unsigned int FSMSADF::MPExplore::SGraph::historySize |
Referenced by SGraph().
| unsigned int FSMSADF::MPExplore::SGraph::newTokenIndex |
ActorCount* FSMSADF::MPExplore::SGraph::repVec [private] |
Referenced by repetitionVector(), and SGraph().
Referenced by FSMSADF::MPExplore::Exploration::convertEigenvector(), FSMSADF::MPExplore::Exploration::exploreDelayForSchedule(), FSMSADF::MPExplore::Exploration::exploreEigen(), FSMSADF::MPExplore::State::fromVector(), SGraph(), FSMSADF::MPExplore::State::State(), FSMSADF::MPExplore::State::zeroScheduleState(), and FSMSADF::MPExplore::State::zeroState().
| unsigned int FSMSADF::MPExplore::SGraph::stateSize |
Referenced by SGraph().
| map<Channel*, unsigned int> FSMSADF::MPExplore::SGraph::synchStorage |
The documentation for this class was generated from the following files:

