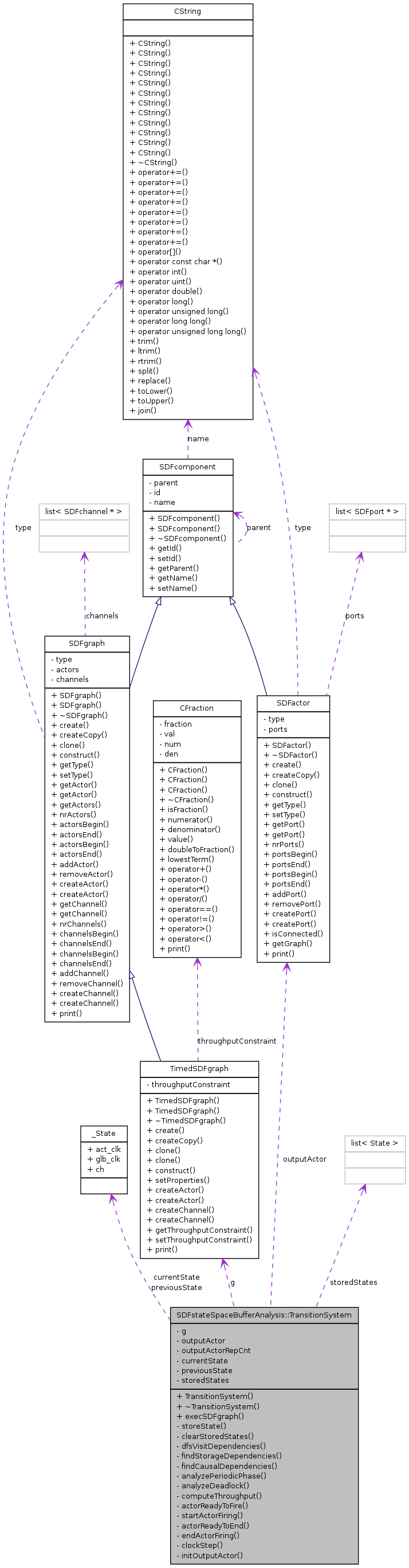
SDFstateSpaceBufferAnalysis::TransitionSystem Class Reference

Member Typedef Documentation
| typedef list<State> SDFstateSpaceBufferAnalysis::TransitionSystem::States |
| typedef States::iterator SDFstateSpaceBufferAnalysis::TransitionSystem::StatesIter |
Constructor & Destructor Documentation
| SDFstateSpaceBufferAnalysis::TransitionSystem::TransitionSystem | ( | TimedSDFgraph * | gr | ) | [inline] |
| SDFstateSpaceBufferAnalysis::TransitionSystem::~TransitionSystem | ( | ) | [inline] |
Member Function Documentation
| bool SDFstateSpaceBufferAnalysis::TransitionSystem::actorReadyToEnd | ( | SDFactor * | a | ) | [private] |
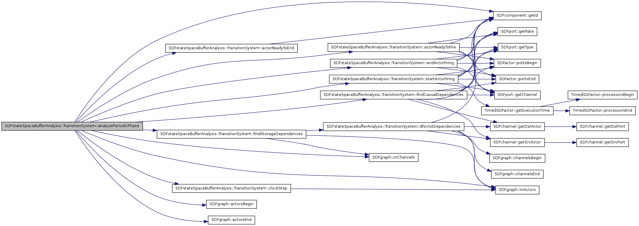
actorReadyToEnd () The function returns true when the actor is ready to end its firing. Else the function returns false.
References SDFstateSpaceBufferAnalysis::TransitionSystem::State::actClk, currentState, and SDFcomponent::getId().
Referenced by analyzePeriodicPhase(), and execSDFgraph().

| bool SDFstateSpaceBufferAnalysis::TransitionSystem::actorReadyToFire | ( | SDFactor * | a | ) | [private] |
actorReadyToFire () The function returns true when the actor is ready to fire in state s. Else it returns false.
References c, CH_SPACE, CH_TOKENS, SDFport::getChannel(), SDFcomponent::getId(), SDFport::getRate(), SDFport::getType(), SDFactor::portsBegin(), and SDFactor::portsEnd().
Referenced by analyzePeriodicPhase(), and execSDFgraph().

| void SDFstateSpaceBufferAnalysis::TransitionSystem::analyzeDeadlock | ( | const TBufSize * | sp, | |
| bool * | dep | |||
| ) | [private] |
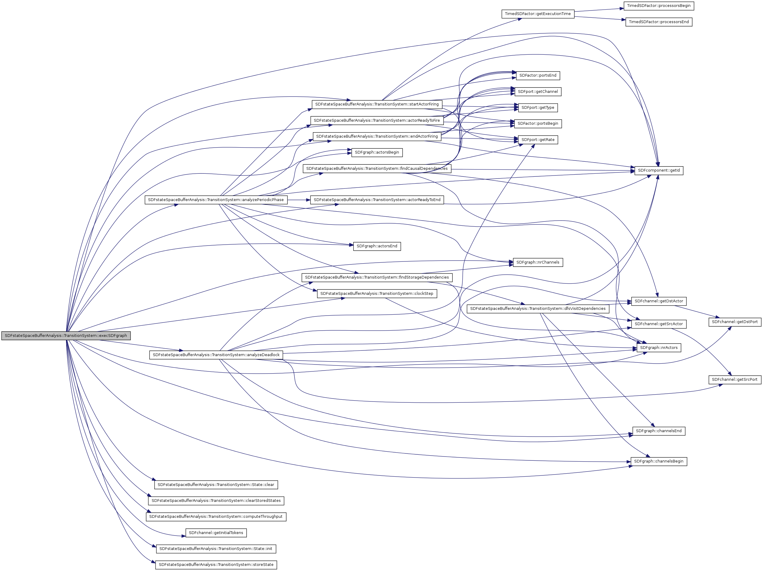
analyzeDeadlock () Analyze the deadlock in the schedule.
References c, CH_SPACE, CH_TOKENS, SDFgraph::channelsBegin(), SDFgraph::channelsEnd(), findStorageDependencies(), g, SDFchannel::getDstActor(), SDFchannel::getDstPort(), SDFcomponent::getId(), SDFport::getRate(), SDFchannel::getSrcActor(), SDFchannel::getSrcPort(), and SDFgraph::nrActors().
Referenced by execSDFgraph().

| void SDFstateSpaceBufferAnalysis::TransitionSystem::analyzePeriodicPhase | ( | const TBufSize * | sp, | |
| bool * | dep | |||
| ) | [private] |
analyzePeriodicPhase () Analyze the periodic phase of the schedule to find all blocked channels. This is done using the abstract dependency graph.
References a, actorReadyToEnd(), actorReadyToFire(), SDFgraph::actorsBegin(), SDFgraph::actorsEnd(), SDFstateSpaceBufferAnalysis::TransitionSystem::State::ch, clockStep(), currentState, endActorFiring(), findCausalDependencies(), findStorageDependencies(), g, SDFcomponent::getId(), SDFstateSpaceBufferAnalysis::TransitionSystem::State::glbClk, SDFgraph::nrActors(), SDFgraph::nrChannels(), outputActor, outputActorRepCnt, previousState, SDFstateSpaceBufferAnalysis::TransitionSystem::State::sp, and startActorFiring().
Referenced by execSDFgraph().

| void SDFstateSpaceBufferAnalysis::TransitionSystem::clearStoredStates | ( | ) | [inline, private] |
References storedStates.
Referenced by execSDFgraph().
| SDFtime SDFstateSpaceBufferAnalysis::TransitionSystem::clockStep | ( | ) | [private] |
clockStep () The function progresses time till the first end of firing transition becomes enabled. The time step is returned. In case of deadlock, the time step is equal to UINT_MAX.
References a, SDFstateSpaceBufferAnalysis::TransitionSystem::State::actClk, currentState, g, SDFstateSpaceBufferAnalysis::TransitionSystem::State::glbClk, and SDFgraph::nrActors().
Referenced by analyzePeriodicPhase(), and execSDFgraph().

| TDtime SDFstateSpaceBufferAnalysis::TransitionSystem::computeThroughput | ( | const StatesIter | cycleIter | ) | [private] |
computeThroughput () The function calculates the throughput of the states on the cycle. Its value is equal to the average number of firings of an actor per time unit.
References SDFstateSpaceBufferAnalysis::TransitionSystem::State::glbClk, and storedStates.
Referenced by execSDFgraph().
| void SDFstateSpaceBufferAnalysis::TransitionSystem::dfsVisitDependencies | ( | uint | a, | |
| int * | color, | |||
| int * | pi, | |||
| bool ** | abstractDepGraph, | |||
| bool * | dep | |||
| ) | [private] |
dfsVisitDependencies () The function performs a DFS on the abstract dependency graph from a node a to find all cycles of which a is part. Channels on a cycle are when needed marked to have a storage dependency.
References c, SDFgraph::channelsBegin(), SDFgraph::channelsEnd(), g, SDFchannel::getDstActor(), SDFcomponent::getId(), SDFchannel::getSrcActor(), and SDFgraph::nrActors().
Referenced by findStorageDependencies().

| void SDFstateSpaceBufferAnalysis::TransitionSystem::endActorFiring | ( | SDFactor * | a | ) | [private] |
endActorFiring () Produce tokens on all output channels and remove the actor firing from the list of active firings.
References SDFstateSpaceBufferAnalysis::TransitionSystem::State::actClk, c, currentState, SDFport::getChannel(), SDFcomponent::getId(), SDFport::getRate(), SDFport::getType(), SDFactor::portsBegin(), SDFactor::portsEnd(), PRODUCE, and PRODUCE_SP.
Referenced by analyzePeriodicPhase(), and execSDFgraph().

| TDtime SDFstateSpaceBufferAnalysis::TransitionSystem::execSDFgraph | ( | const TBufSize * | sp, | |
| bool * | dep | |||
| ) |
execSDFgraph() Execute the SDF graph till a deadlock is found or a recurrent state. The throughput is returned.
References a, actorReadyToEnd(), actorReadyToFire(), SDFgraph::actorsBegin(), SDFgraph::actorsEnd(), analyzeDeadlock(), analyzePeriodicPhase(), c, SDFstateSpaceBufferAnalysis::TransitionSystem::State::ch, CH, SDFgraph::channelsBegin(), SDFgraph::channelsEnd(), SDFstateSpaceBufferAnalysis::TransitionSystem::State::clear(), clearStoredStates(), clockStep(), computeThroughput(), currentState, endActorFiring(), g, SDFcomponent::getId(), SDFchannel::getInitialTokens(), SDFstateSpaceBufferAnalysis::TransitionSystem::State::glbClk, SDFstateSpaceBufferAnalysis::TransitionSystem::State::init(), SDFgraph::nrActors(), SDFgraph::nrChannels(), outputActor, outputActorRepCnt, previousState, SDFstateSpaceBufferAnalysis::TransitionSystem::State::sp, SP, startActorFiring(), and storeState().
Referenced by SDFstateSpaceBufferAnalysis::execStorageDistribution().

| void SDFstateSpaceBufferAnalysis::TransitionSystem::findCausalDependencies | ( | SDFactor * | a, | |
| bool ** | abstractDepGraph | |||
| ) | [private] |
findCausalDependencies () The function tracks all causal dependencies in the actor firing of actor a. Any causal dependency that is found is added to the abstract dependency graph.
References c, CH_SPACE_PREV, CH_TOKENS_PREV, SDFport::getChannel(), SDFchannel::getDstActor(), SDFcomponent::getId(), SDFport::getRate(), SDFchannel::getSrcActor(), SDFport::getType(), SDFactor::portsBegin(), and SDFactor::portsEnd().
Referenced by analyzePeriodicPhase().

| void SDFstateSpaceBufferAnalysis::TransitionSystem::findStorageDependencies | ( | bool ** | abstractDepGraph, | |
| bool * | dep | |||
| ) | [private] |
findStorageDependencies () The function find all cycles in the abstract dependency graph. Any channel modeling storage space which is part of a cycle is marked to have a storage dependency.
References c, color, dfsVisitDependencies(), g, SDFgraph::nrActors(), SDFgraph::nrChannels(), and pi.
Referenced by analyzeDeadlock(), and analyzePeriodicPhase().

| void SDFstateSpaceBufferAnalysis::TransitionSystem::initOutputActor | ( | ) | [private] |
initOutputActor () The function selects an actor to be used as output actor in the state transition system.
References a, SDFgraph::actorsBegin(), SDFgraph::actorsEnd(), FSMSADF::computeRepetitionVector(), g, SDFcomponent::getId(), outputActor, and outputActorRepCnt.
Referenced by TransitionSystem().

| void SDFstateSpaceBufferAnalysis::TransitionSystem::startActorFiring | ( | TimedSDFactor * | a | ) | [private] |
startActorFiring () Start the actor firing. Remove tokens from all input channels and add the actor firing to the list of active actor firings and advance sequence position.
References SDFstateSpaceBufferAnalysis::TransitionSystem::State::actClk, c, CONSUME, CONSUME_SP, currentState, SDFport::getChannel(), TimedSDFactor::getExecutionTime(), SDFcomponent::getId(), SDFport::getRate(), SDFport::getType(), SDFactor::portsBegin(), and SDFactor::portsEnd().
Referenced by analyzePeriodicPhase(), and execSDFgraph().

| bool SDFstateSpaceBufferAnalysis::TransitionSystem::storeState | ( | State & | s, | |
| StatesIter & | pos | |||
| ) | [private] |
storeState () The function stores the state s on whenever s is not already in the list of storedStates. When s is stored, the function returns true. When the state s is already in the list, the state s is not stored. The function returns false. The function always sets the pos variable to the position where the state s is in the list.
References storedStates.
Referenced by execSDFgraph().
Member Data Documentation
Referenced by actorReadyToEnd(), analyzePeriodicPhase(), clockStep(), endActorFiring(), execSDFgraph(), and startActorFiring().
Referenced by analyzePeriodicPhase(), execSDFgraph(), and initOutputActor().
Referenced by analyzePeriodicPhase(), execSDFgraph(), and initOutputActor().
Referenced by analyzePeriodicPhase(), and execSDFgraph().
Referenced by clearStoredStates(), computeThroughput(), and storeState().
The documentation for this class was generated from the following files:


