#include "../untimed/graph.h"

Classes | |
| struct | sdfGraphCmpCycle |
Typedefs | |
| typedef SDFactors | SDFgraphCycle |
| typedef set< SDFgraphCycle, sdfGraphCmpCycle > | SDFgraphCycles |
| typedef SDFgraphCycles::iterator | SDFgraphCyclesIter |
| typedef SDFgraphCycles::const_iterator | SDFgraphCyclesCIter |
Functions | |
| SDFgraphCycles | findSimpleCycles (SDFgraph *g, bool transpose=false) |
| SDFgraphCycle | findSimpleCycle (SDFgraph *g, bool transpose=false) |
Typedef Documentation
| typedef SDFactors SDFgraphCycle |
SDFgraphComponent(s) SDF graph strongly connected component(s)
| typedef set<SDFgraphCycle, sdfGraphCmpCycle> SDFgraphCycles |
| typedef SDFgraphCycles::const_iterator SDFgraphCyclesCIter |
| typedef SDFgraphCycles::iterator SDFgraphCyclesIter |
Function Documentation
| SDFgraphCycle findSimpleCycle | ( | SDFgraph * | g, | |
| bool | transpose | |||
| ) |
findSimpleCycle () The function performs a depth first search on the graph to discover a simple cycles in the graph. The first cycle found is returned.
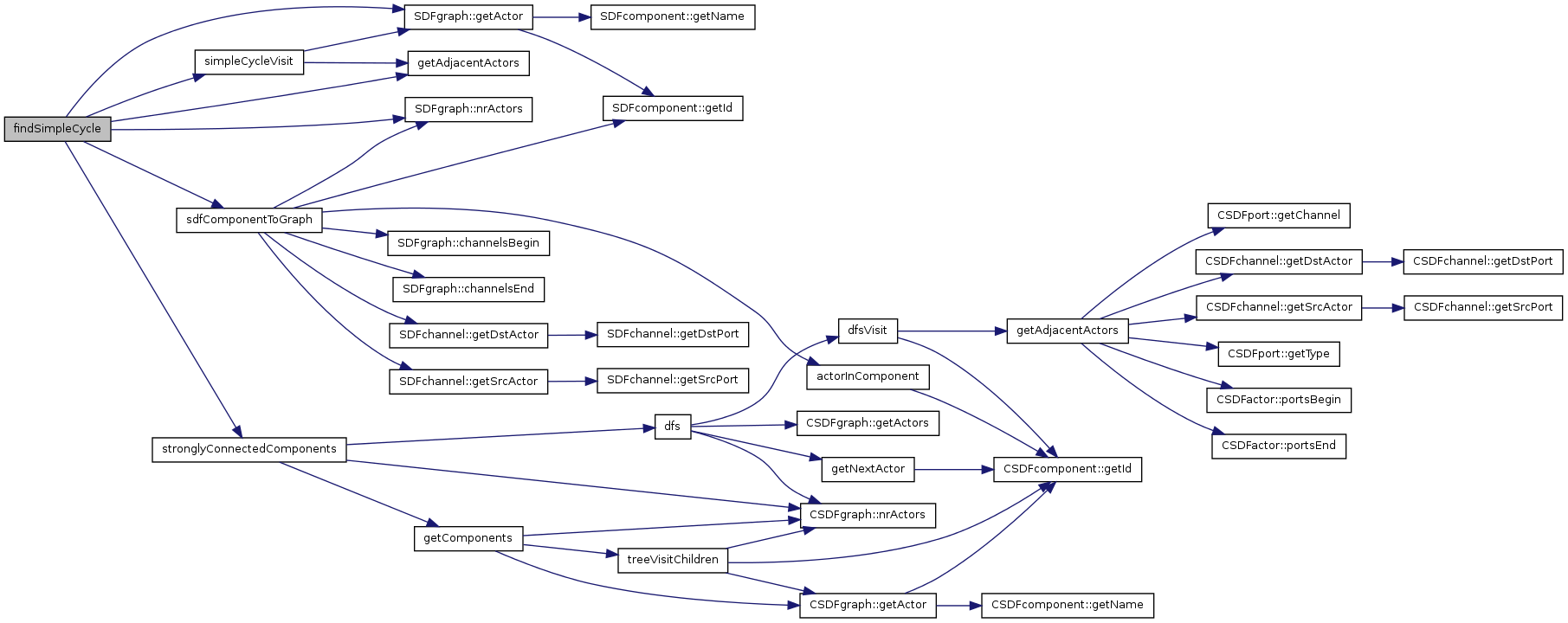
References color, SDFgraph::getActor(), getAdjacentActors(), SDFgraph::nrActors(), pi, sdfComponentToGraph(), simpleCycleVisit(), and stronglyConnectedComponents().
Referenced by distributeInitialTokensInComponent().

| SDFgraphCycles findSimpleCycles | ( | SDFgraph * | g, | |
| bool | transpose | |||
| ) |
findSimpleCycles () The function performs a depth first search on the graph to discover all simple cycles in the graph
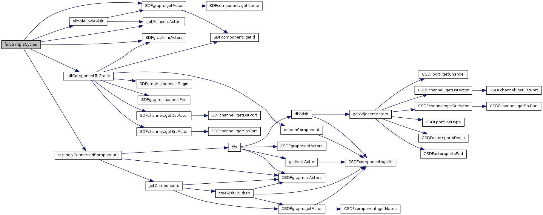
References color, SDFgraph::getActor(), getAdjacentActors(), SDFgraph::nrActors(), pi, sdfComponentToGraph(), simpleCycleVisit(), and stronglyConnectedComponents().
Referenced by analyzeSDFG(), SDF3Flow::estimateLatencyConstraints(), and LoadBalanceBinding::estimateMaxCycleMean().


