sdf/output/xml/xml.cc File Reference
#include "xml.h"
Functions | |
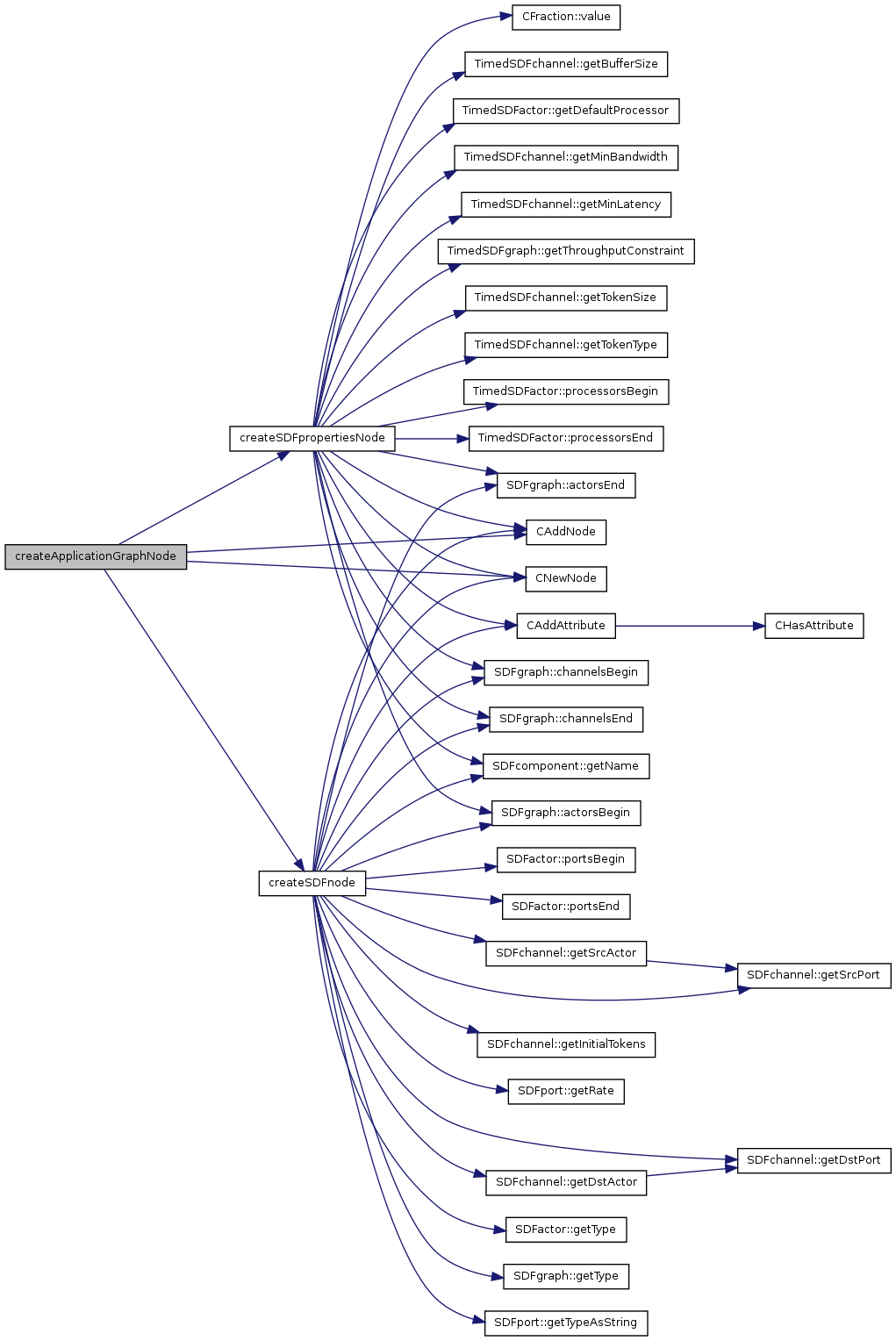
| CNode * | createSDFnode (SDFgraph *g) |
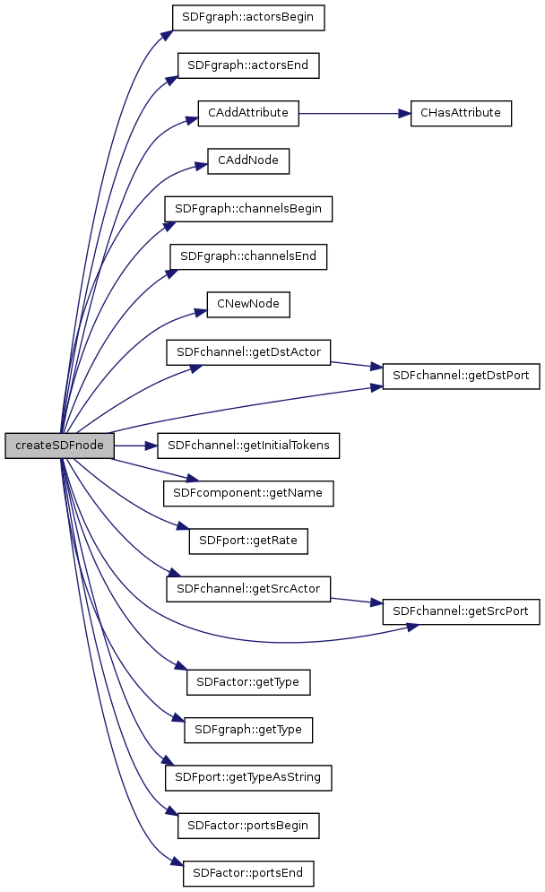
| CNode * | createSDFpropertiesNode (TimedSDFgraph *g) |
| CNode * | createApplicationGraphNode (TimedSDFgraph *g) |
| void | outputSDFasXML (SDFgraph *g, ostream &out) |
| void | outputSDFasXML (TimedSDFgraph *g, ostream &out) |
Function Documentation
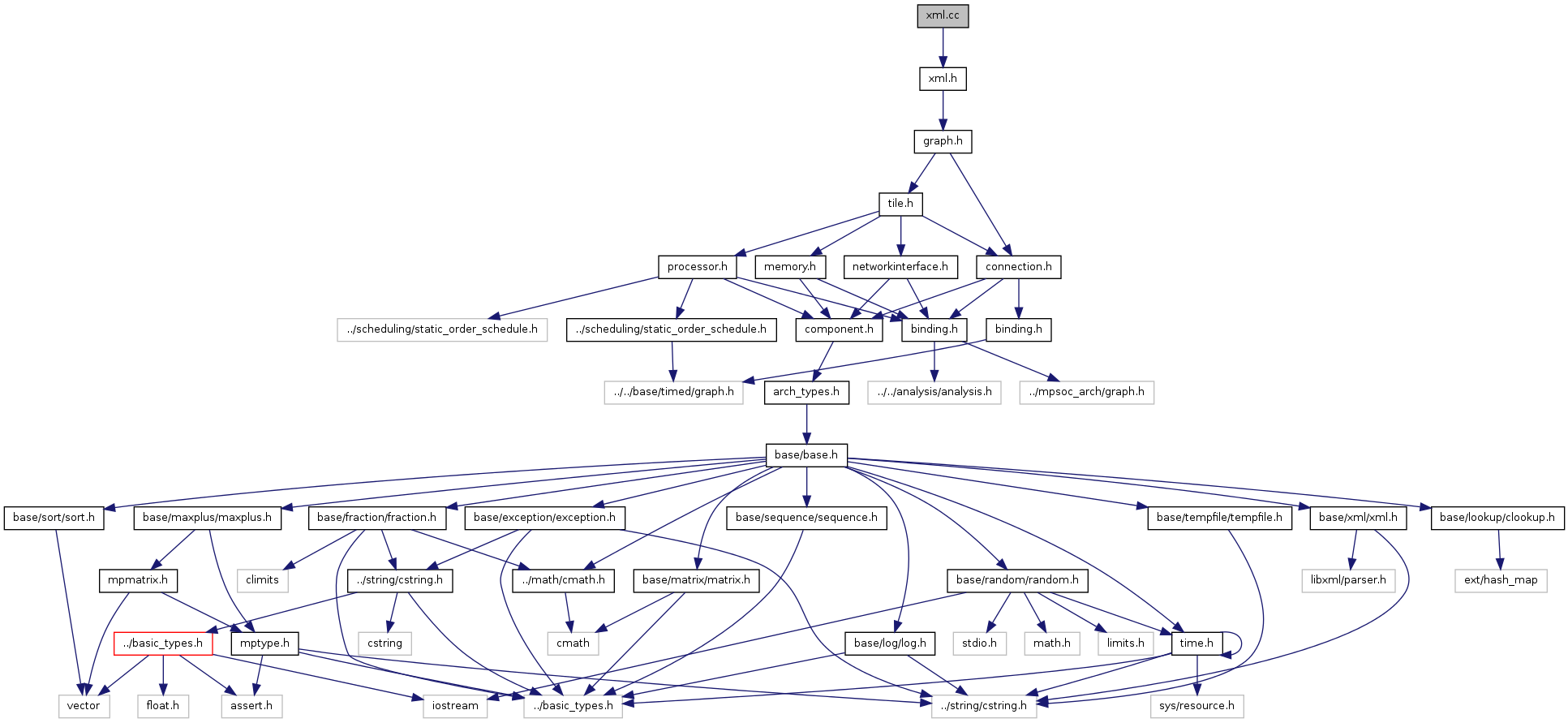
| CNode* createApplicationGraphNode | ( | TimedSDFgraph * | g | ) |
createApplicationGraphNode () The function returns an SDF graph in XML format.
References CAddNode(), CNewNode(), createSDFnode(), and createSDFpropertiesNode().

References a, SDFgraph::actorsBegin(), SDFgraph::actorsEnd(), c, CAddAttribute(), CAddNode(), SDFgraph::channelsBegin(), SDFgraph::channelsEnd(), CNewNode(), SDFchannel::getDstActor(), SDFchannel::getDstPort(), SDFchannel::getInitialTokens(), SDFcomponent::getName(), SDFport::getRate(), SDFchannel::getSrcActor(), SDFchannel::getSrcPort(), SDFactor::getType(), SDFgraph::getType(), SDFport::getTypeAsString(), SDFactor::portsBegin(), and SDFactor::portsEnd().
Referenced by createApplicationGraphNode(), and outputSDFasXML().

| CNode* createSDFpropertiesNode | ( | TimedSDFgraph * | g | ) |
References a, SDFgraph::actorsBegin(), SDFgraph::actorsEnd(), c, CAddAttribute(), CAddNode(), SDFgraph::channelsBegin(), SDFgraph::channelsEnd(), CNewNode(), CSIZE_MAX, TimedSDFactor::_Processor::execTime, TimedSDFchannel::getBufferSize(), TimedSDFactor::getDefaultProcessor(), TimedSDFchannel::getMinBandwidth(), TimedSDFchannel::getMinLatency(), SDFcomponent::getName(), TimedSDFgraph::getThroughputConstraint(), TimedSDFchannel::getTokenSize(), TimedSDFchannel::getTokenType(), TimedSDFactor::processorsBegin(), TimedSDFactor::processorsEnd(), SDFTIME_MAX, TimedSDFactor::_Processor::stateSize, TimedSDFactor::_Processor::type, and CFraction::value().
Referenced by createApplicationGraphNode(), and outputSDFasXML().

| void outputSDFasXML | ( | TimedSDFgraph * | g, | |
| ostream & | out | |||
| ) |
outputSDFasXML () The function outputs a SDF graph in XML format.
References CAddAttribute(), CAddNode(), CNewDoc(), CNewNode(), createSDFnode(), createSDFpropertiesNode(), and CSaveFile().

| void outputSDFasXML | ( | SDFgraph * | g, | |
| ostream & | out | |||
| ) |
outputSDFasXML () The function outputs a SDF graph in XML format.
References CAddAttribute(), CAddNode(), CNewDoc(), CNewNode(), createSDFnode(), and CSaveFile().
Referenced by FSMSADF::ToolAnalyze::analyzeGraph(), analyzeSDFG(), generateRandomSDFG(), transformGraph(), and FSMSADF::ToolTransform::transformGraph().


